减肥药可治癌上海交大合作发文:临床上抑制胰腺癌进展的新靶点
原创 转网 转化医学网
【导读】HACD2是一种与肥胖相关的基因,参与长链脂肪酸的延长,在胰腺癌(PC)中高表达,并与患者的预后相关。1月21日,上海交通大学/中国药科大学研究人员合作共同在期刊《Advanced Science》上发表了研究论文,题为“HACD2 Promotes Pancreatic Cancer Progression by Enhancing PKM2 Dissociation From PRKN in a Dehydratase-Independent Manner”,本研究揭示,HACD2 以非脱水酶依赖的方式介导了胰腺癌细胞的增殖,影响了下游的糖酵解通路。从机制上看,HACD2 通过与 E3 泛素蛋白连接酶帕金(PRKN)结合,促进丙酮酸激酶 PKM(PKM2)从 PRKN 上解离,从而减少 PKM2 的泛素化并增加 PKM2 的二聚化,进而促进 c-Myc 表达和肿瘤生长。此外,HACD2 过表达诱导的胰腺癌细胞生长可通过敲低 PKM2 或过表达 PRKN 来缓解。另外,减肥药奥利司他,可能与 HACD2 结合,破坏了 HACD2 与 PRKN 之间的相互作用,并进一步增加了 PKM2 的泛素化。因此,该研究阐明了肥胖相关基因 HACD2 通过非经典信号通路调节胰腺癌细胞增殖的机制,这可能为胰腺癌的个体化临床治疗提供潜在的新靶点和策略。
https://advanced.onlinelibrary.wiley.com/doi/10.1002/advs.202407942胰腺癌(PC)恶性程度极高,总体 5 年生存率不足 10%,据最新数据,该疾病已超越乳腺癌,成为癌症相关死亡的第三大原因。肥胖是一种全球性的流行病,与胰腺癌的发生发展有关。越来越多的研究表明,肥胖相关基因,在调节胰腺癌的发生和发展中发挥着重要作用。
HACD2是内质网中一种关键的脱水酶,它调节长链脂肪酸的延长,并催化 3-羟酰基辅酶 A 中间体脱水生成反式 2,3-烯酰基辅酶 A;该分子在人体组织中广泛表达,可作用于饱和、单不饱和和多不饱和的长链至极长链脂肪酸(VLCFAs)的 3-羟酰基辅酶 A。研究表明,HACD2 在肥胖患者中高表达,且肝脏特异性 HACD2 缺失可保护小鼠免受饮食诱导的肥胖。此外,HACD2 在多种肿瘤中高表达,并与患者预后相关。近期研究显示,HACD2 缺失会导致小鼠胚胎血管发育迟缓、生长抑制、化疗药物耐药性以及胚胎死亡。因此,进一步阐明 HACD2 在胰腺癌(PC)进展中的潜在分子机制,将有助于开发靶向个体 PC 患者的生物标志物驱动的治疗靶点。
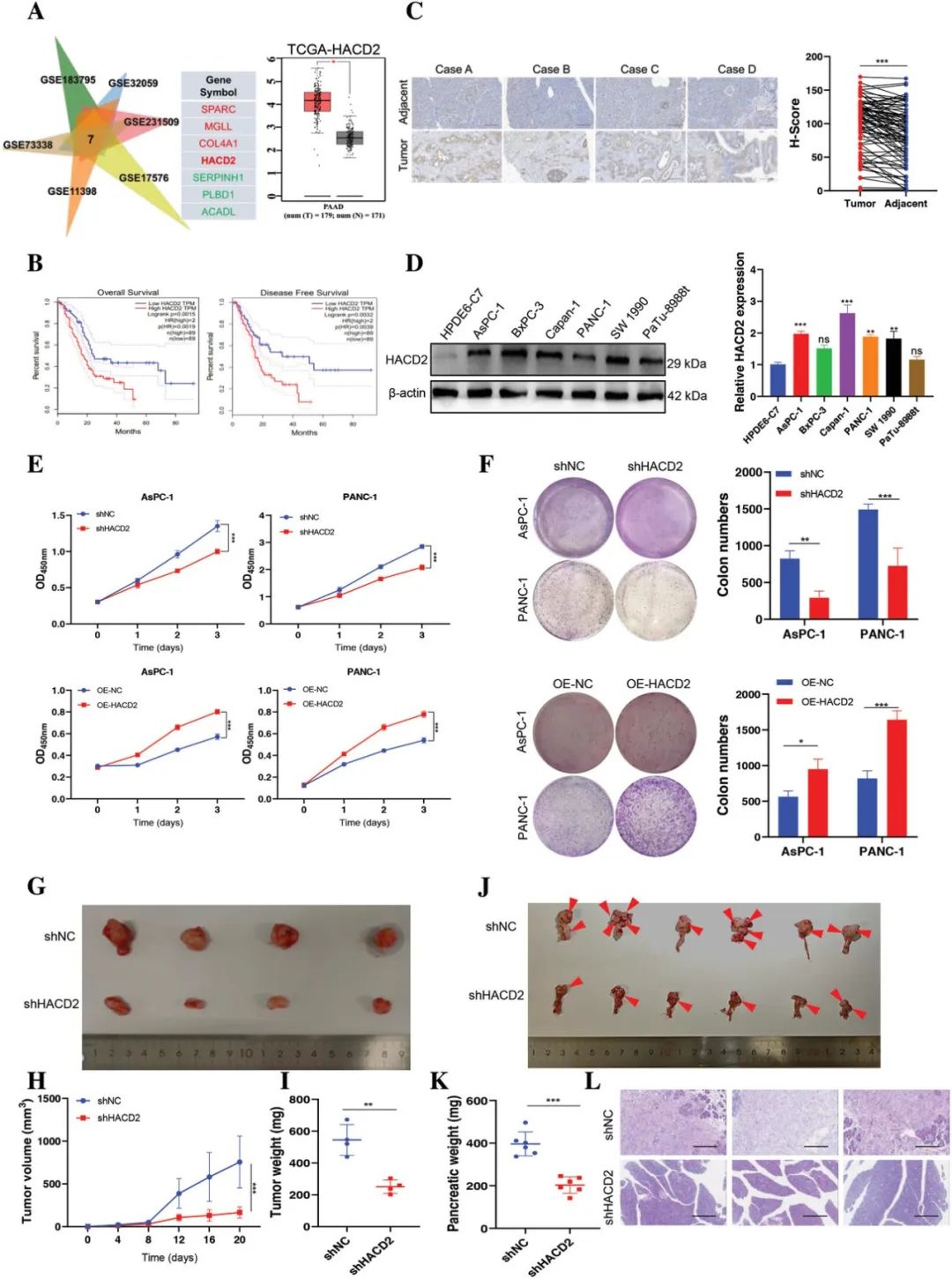
HACD2 表达与胰腺癌进展呈正相关
02
为了探究胰腺癌(PC)的潜在风险因素,研究人员在分析了与 PC 和肥胖相关的基因的差异表达情况。结果显示,只有 HACD2 在 PC 中显著高表达,并且与患者的预后相关。同样,组织芯片的结果表明,HACD2 在 PC 肿瘤中高表达,尤其是在 II 期患者中,HACD2 表达升高的患者更有可能预后不良。RT-qPCR显示,与正常胰腺上皮细胞相比,PC 细胞中 HACD2 的表达水平升高。值得注意的是,在其他人类肿瘤中也观察到 HACD2 水平较高,但这些组在 HACD2 表达或生存率方面没有显著差异。研究人员通过分析表明,尽管它们在胰腺癌(PC)中的表达水平有所升高,但这种表达对患者的总体生存率没有显著影响。这些发现证实了 HACD2 可能是评估胰腺癌进展的一个生物标志物。
为了进一步阐明 HACD2 在胰腺癌(PC)中的生物学功能,研究人员在 PANC-1 和 AsPC-1 细胞系中异位表达和沉默 HACD2,并通过CCK-8和平板克隆实验检测其对胰腺癌细胞增殖的影响。结果证实,HACD2 敲低抑制了胰腺癌细胞的增殖,而 HACD2 过表达则产生了相反的效果。这些发现证实了 HACD2 在体外促进了胰腺癌细胞的增殖。此外,HACD2 敲低降低了胰腺癌细胞的迁移和凋亡,尽管对凋亡的影响不大。为了研究 HACD2 对胰腺癌体内进展的影响,研究人员构建了 HACD2 敲低 PANC-1 细胞的皮下异种移植模型。与体外实验结果一致,HACD2 敲低后皮下移植瘤的体积和重量显著降低。这一结果在原位肿瘤中得到了进一步验证,低表达 HACD2 抑制了原位肿瘤的增殖,原位肿瘤的 H&E 染色显示 HACD2 敲低减轻了胰腺癌的病变效应。综合来看,这些发现表明 HACD2 在胰腺癌细胞的增殖中起着关键作用,并且可以作为胰腺癌进展的生物标志物。HACD2 以非酶促方式促进胰腺癌细胞增殖
03
分析表明,脂质合成对胰腺癌的发展至关重要。作为脂肪酸合成途径中的脱水酶,HACD2 在脂肪酸延长的调节中发挥着重要作用,其缺失可使 PANC-1 细胞中极长链脂肪酸(VLCFAs)减少 87.4%。为了确定 HACD2 敲低抑制胰腺癌细胞增殖是否是由于抑制了脂肪酸合成,研究人员评估了极长链脂肪酸的处理情况,发现其不能挽救 HACD2 敲低对胰腺癌细胞增殖的抑制作用。同样,使用长链脂肪酸受体抑制剂处理也不能阻止 HACD2 过表达的胰腺癌细胞增殖,这表明 HACD2 的脱水酶活性并非胰腺癌细胞增殖所必需。
研究人员通过同时突变两个酶活性位点,研究了 HACD2 对 PC 细胞增殖的影响,且这种影响独立于脱水酶活性。HACD2 的突变有效地阻断了脂肪酸的生成,但并未破坏 PC 细胞对 HACD2 的增殖反应。油红O染色进一步表明,HACD2 过表达的荷瘤小鼠肿瘤组织中的脂质水平与对照组相比没有显著差异,这表明 HACD2 过表达引起的 PC 细胞过度增殖不依赖于脂质积累。总之,这些结果表明 HACD2 以非酶促的方式促进了 PC 细胞的增殖。
【参考资料】
https://advanced.onlinelibrary.wiley.com/doi/10.1002/advs.202407942

