这些污水管网施工点,三水下“拆围”令了!
城区内的基础设施施工点一旦围蔽时间过长,将影响市民正常出行,为此三水采取多种措施还路于民。目前,当地正加快污水处理厂配套管网综合建设工程,中心城区内有一批施工点,三水区住建水务局已要求建设单位分批次分路段逐一拆除围蔽措施,尽早还路于民,并公布相关围蔽拆除时间要求。
随着城市的迅猛发展,污水排放不规范、管道老化等问题逐渐凸显,已严重影响三水的环境质量和居民的生活质量。
为解决影响三水区水环境质量的突出问题,持续改善生态环境质量,三水区启动污水处理厂配套管网综合建设工程。
“通过新建和改造管道收纳中心城区生活污水,解决污水排放不畅、直排乱排的问题,同时优化污水处理设施,改善城区河涌水环境、改善群众生活环境,是实现城市环境可持续发展的公共利益工程,对保障经济发展、提升城市形象有重要意义。”该局相关负责人表示,但在项目建设过程中,由很多红色水马连起来的围蔽圈,给市民日常出行带来了一定的影响,如果时间过长,不利于城市正常运转。

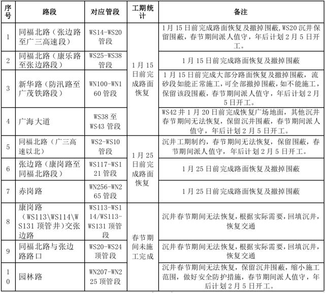
位于园林路的施工点,已纳入“拆围”时间表。
近期,该局针对该项目联合开展施工巡查工作,重点巡查云东海大道、园林路、新华路、赤岗路、同福路、张边路等主要中心城区路段,发现施工围蔽占路范围比实际所需要大、围蔽方式欠妥、围挡排列不整齐、围而不动、交通指引设施破损等问题,一定程度上影响了车辆通行,造成交通拥堵。为此该局立即下发整改通知,要求建设单位逐点逐条进行整改落实,同时以点带面,进行全面排查,消除安全隐患,加强风险管控。
接下来,待相关项目建设达到收纳城区居民生活污水、改善生态水环境的预期目标后,该局将要求建设单位分批次分路段逐一拆除围蔽措施,尽早还路于民。

位于张边路三水广场附近的施工点,已纳入“拆围”时间表。
主要整改情况如下
1.部分路段工地的施工围蔽方式改为可视性围挡,减少视野盲点,确保车辆通行安全性。(整改点:广海大道转入园林路路口、园林路富善花园牌坊前、赤岗路、同福路与康乐路、耀华路T字口、同福美食城、张边路与康岗路十字口)
2.清理已完工的施工设施,尽快恢复路面通行。(整改点:园林路行政服务中心后门、新华路与人民路十字口)
3.施工围蔽区域按实际情况进行动态式调整,无施工或机械作业时,缩小围蔽范围,增加车辆通行空间;(整改点:园林路富善花园牌坊前、园林路与教育路T字路口、园林路园林市场口、赤岗路、同福北路妇教所方向)
4.围蔽挡板凹凸不平,将围蔽摆放排列整齐,提高行车行人安全性;清理围蔽挡板边的施工材料和电动自行车。(整改点:园林路园林市场口、赤岗路、张边路恒达广场、张边路与康岗路十字口)
5.合理安排混凝土车辆进场顺序、时间,减少占路等候时间,降低对道路交通通行影响。(整改点:园林路园林市场口)
6.现场围蔽施工后为单行道,调整护栏位置,增大车辆调头空间,优化通行条件。(整改点:新华路恒福广场停车场T字路口)
7.加快井口修复进度,达到条件时用钢板铺面保障车辆通行安全,同时安装栏杆及警示标志,防止非机动车通过滑倒。(整改点:文锋路与新华路十字路口)
8.现场基本完工后,重新铺设水泥,清空围蔽空间内堆放建筑物品,恢复路面正常通行。(整改点:新华路与人民路十字口)
9.清理建筑废料、渣土,加快施工进度。(整改点:同福路与耀华路T字口)
10.电动自行车禁止其进入施工围蔽区域。(整改点:同福路与耀华路T字口、张边路恒达广场)
附有关围蔽拆除时间表



来源:南方+(记者尹辅华)
编辑:佛山新闻网 麦雪丹
审校:宋扬、朱静仪、闵莘、朱广晖
了解更多三水新闻资讯,您还可以关注@三水发布微博,或下载“佛山+”“南方+”手机app并关注三水频道。
继续滑动看下一个轻触阅读原文

三水发布向上滑动看下一个
原标题:《这些污水管网施工点,三水下“拆围”令了!》

