灵秀普法丨赶快收藏!法院教你写借条!
为什么明明有借条打官司还输了?
为什么追讨欠款难上加难?
原来是借条书写不规范惹的祸!
❌❌❌
不要慌!
今天灵秀普法栏目
就带大家一起学一学,
如何写一张法官眼中的“完美”借条。
1.选用正确的标题
民间借贷中大家往往会将“欠条”或是“收条”作为标题,但实则这二者与“借条”之间存在很大的差距。
借条是指,在借贷关系中,债务人向出借人出具的能够明确反映出借贷关系的借款凭证。
欠条是指,在交易后产生应付账款的一方向债权人出具的凭证,表明其欠款的事实,其形成的原因可以是借款,也可以是买卖、承揽、劳资等其他关系。
收条是指,债权人在收到钱款后,向债务人出具的具有证明其还款事实的凭证,不反映债权债务关系。
2.写清借款的事由借条有必要要求借款人将其借款原因、借款事实在“借条”上阐述清楚,这样能够有效防止借款人以赌债、分手费等理由进行抗辩,也可以为将来可能发生的纠纷提供证据。
3. 尽量选择有痕交付因为自然人之间的借贷是事实行为,即以借贷资金交付之时成立,所以资金的交付是整体民间借贷认定的重要依据。为了“留痕”尽量通过银行转账、支付宝、微信转账等方式进行有效留痕。如果因为特殊原因只能选择现金交付的,也应当保留好现金来源凭证或者录制视频音频进行公证,并要求借款人出具收条。
4. 借贷人关系要明确借条中最好写明借款双方之间的关系,根据有关规定,以营利为目的,经常性地向社会不特定对象发放贷款,有可能涉嫌非法经营罪。写明借贷双方的身份关系,有助于证明其并非向“不特定多人”出借资金。
5. 出借人、借款人信息均应完备在司法实践中普遍认为,借条的持有人为权利人。所以,借条中应写明出借人的姓名全名并与身份证上载明的名字保持一致,借贷双方均应当在借条中签名捺印并附上身份证号码,且应当将个人信息纳入借条的主要条款,降低单方篡改、添加内容的风险,如果为夫妻共同借款的,切记“共债共签”。另外,为保证债权,可保留一张借款人身份证复印件,便于行使诉讼权利。
6.借款金额书写规范借款金额应当写明借款币种和金额,金额要同时使用阿拉伯数字和汉字数字。另外,借条上的借款金额如果出现大小写数字不一致的,在司法实践中普遍以大写金额作为认定,另有证明证据的情形除外。
7.关于利息如为有息借款,根据最高人民法院发布的《关于审理民间借贷案件适用法律若干问题的规定》,以中国人民银行授权全国银行间同业拆借中心每月20日发布的一年期贷款市场报价利率(LPR)的4倍为标准确定民间借贷利率的司法保护上限。
(7-10条注意事项图示)8. 约定还款期限
根据相关法律规定,若借条注明了还款期限,诉讼时效是还款期限届满之日起三年。若未约定还款时限,当事人可随时要求还款三年诉讼时效从宽限期届满之日起计算。
注意:待诉讼时效到期之前,债权人应当及时采取措施,通过书面、电话、短信、微信等形式向对方催收,并保留相应的证据。在保留证据的情况下,每一次的催收均可让诉讼时效重新开始三年的诉讼时效。
9. 逾期利息
借贷双方对逾期利率有约定的从其约定,应当以中国人民银行授权全国银行间同业拆借中心每月20日发布的一年期贷款市场报价利率(LPR)的4倍为标准确定民间借贷利率的司法保护上限。
借贷双方对逾期利率未约定的或约定不明的:(1)若既未约定借期内利率,也未约定逾期利率,出借人主张借款人自逾期还款之日起承担逾期还款违约责任的,人民法院应予支持;(2)约定了借期内利率,但未约定逾期利率,出借人主张借款人自逾期还款之日起按照借款期内利率支付资金占用期间利息的,人民法院应予支持。
10.实现债权的费用
借贷纠纷发生后,出借人往往会通过民事诉讼的方式维护自身合法权益实现债权。在这期间产生的律师费、诉讼费和保全费等费用,可以在借条中事先明确这些费用由违约方承担,减少损失。
11.明确借款人地址
民间借贷纠纷中“送达难”是让无数法官与当事人头疼的问题,当债务人电话无法接通、传票文书邮寄被退回等情况屡见不鲜,人民法院在穷尽送达方式后,不得已使用公告送达,虽然保证了债权人的债权得到确认与保护,但公告费用进一步增加了债权人的损失,且对于债务人权利的实现以及执行案件留下了隐患。若当事人之间,在借条中事先约定法律文书送达地址,该约定具有相当于《送达地址确认书》的效力,人民法院可以根据该地址送达法律文书,即使被拒收或者退回,也被视为已送达。
12.担保人担保方式一般分为一般担保和连带担保。在借款中有担保人的,应当注明担保方式,没有约定或约定不明的,视为一般担保。对于担保人承担责任的期间,也应有明确约定。《中华人民共和国民法典》第六百九十二条规定,没有约定或约定不明确的,保证期间为主债务履行期限届满之日起6个月。
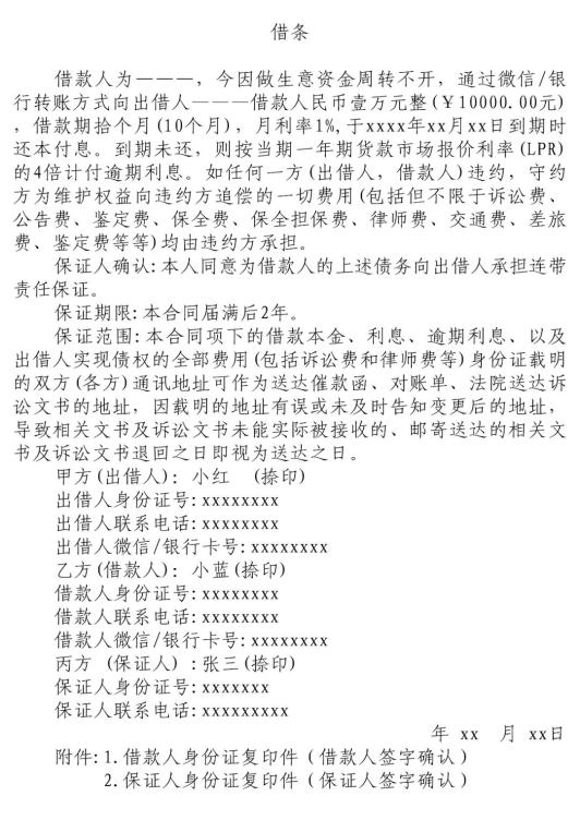
借条模板
文源|西郊法庭原标题:《灵秀普法丨赶快收藏!法院教你写借条!》

