上海中医药大学附属岳阳中西医结合医院非遗项目及名中医工作室基层工作站落户松江
2024-12-30 17:39
上海




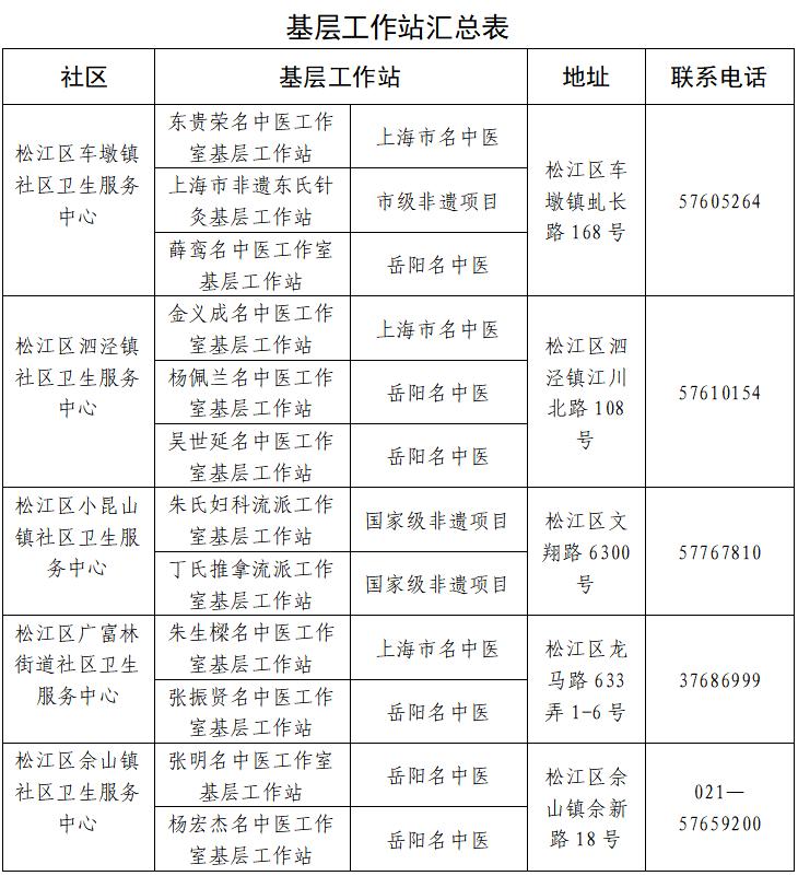
左右滑动查看更多12月27日,上海中医药大学附属岳阳中西医结合医院(以下简称“岳阳医院”)名中医工作室团队和非遗项目团队在松江区佘山镇、小昆山镇及广富林街道社区卫生服务中心举行基层工作站揭牌仪式。岳阳医院副院长姚政及岳阳医院中医专家团队,区卫健委主任胡春,区卫健委副主任刘俊,相关街镇领导,各社区卫生服务中心领导出席。今年,松江区加快推进岳阳医院专家下沉社区,已建立9个名中医工作室基层工作站和3个非遗项目基层工作站。前期,岳阳医院非遗项目及名中医工作室在松江区车墩镇、泗泾镇社区卫生服务中心也已建设基层工作站。
姚政表示基层工作站的成立标志着岳阳医院与松江区医疗卫生事业的合作迈入新阶段,是健康中国战略深入基层的具体实践。岳阳医院根据各社区卫生服务中心需求,选派中医团队建立基层工作站,全力支持专家团队发挥优势,通过技术下沉、上下联动等协作方式,将中医特色疗法与经验引入松江,为松江居民健康筑牢坚实保障。
胡春向莅临松江区的各位领导专家表示热烈的欢迎和衷心的感谢,并表示要紧紧把握松江区与上海中医药大学区校合作优势,以岳阳医院松江分院建设为契机,引入更多优质中医药资源落户松江,同时推动优质医疗资源向社区下沉,让松江百姓足不出街镇就能享受到同质同效的中医药服务。相关街镇及社区卫生服务中心领导对岳阳医院委派知名专家下沉建立基层工作站表示感谢,并期待与岳阳医院进一步深入合作,为居民提供更加优质、便捷、高效的中医药健康服务。
岳阳医院的各位专家表示会将自己的医术和经验倾囊相授,帮助基层医务人员提高业务水平,鼓励基层医务人员要用心学习,全心全意服务病患,充分发挥中医药特色优势,为社区居民的健康保驾护航,将中医药精粹和魅力发扬光大。


各位领导共同为基层工作站揭牌,弟子向师承老师递交“拜师帖”、呈敬礼茶、行鞠躬礼,表达了传承中医药学术思想的决心和信心。
揭牌仪式后,出席嘉宾实地参观了各社区卫生服务中心中医馆并开展义诊咨询活动,为社区卫生服务中心中医馆建设及中医药发展提出了宝贵的建议。此轮揭牌仪式圆满结束,后续岳阳医院中医专家团队成员将定期到社区卫生服务中心开展中医特色学术传承、带教、疑难病例讨论和专家指导及授课等,为基层培养中医人才提供了更好的平台。基层工作站的建设有力地推动了松江区中医药高质量发展,真正做实了“把社区卫生服务中心建设成中医药服务的主阵地”这一目标,满足了周边居民“最后一公里”高品质的中医药健康服务需求。

原标题:《上海中医药大学附属岳阳中西医结合医院非遗项目及名中医工作室基层工作站落户松江》
特别声明
本文为澎湃号作者或机构在澎湃新闻上传并发布,仅代表该作者或机构观点,不代表澎湃新闻的观点或立场,澎湃新闻仅提供信息发布平台。申请澎湃号请用电脑访问https://renzheng.thepaper.cn。

