华中农大近期科学研究进展
揭示磷脂酶途径增强草抗逆性机理
近日,华中农业大学园艺林学学院、果蔬园艺作物种质创新与利用全国重点实验室、湖北洪山实验室产祝龙教授课题组在Plant, Cell & Environment期刊发表了题为“Genome-wide analysis of the phospholipase Ds in perennial ryegrass highlights LpABFs-LpPLDδ3 cascade modulated osmotic and heat stress responses”的研究成果,揭示黑麦草LpABFs-LpPLDδ3级联调控在高温和渗透胁迫抗性中的功能。
黑麦草(Lolium perenne)是一种冷季型草种,生长速度快,广泛作为饲料和草坪草。在温带牧场农业中,它是生产奶制品和肉类的主要饲料草。但是对高温和干旱等非生物胁迫耐受性较差,阻碍了其在产业上的应用。作为细胞膜的重要组成部分,磷脂在植物细胞的信号传递过程中发挥着重要作用,磷脂水解的磷脂酶D (PLD) 参与多种植物非生物胁迫应答,其调控机理尚不明晰。ABF是ABA信号通路转录因子,能够增强植物对干旱和高温耐受性。ABA途径与磷脂代谢的关系仍不清楚。研究人员从多年生黑麦草基因组数据中鉴定了12个PLD基因,大部分受干旱和高温诱导表达表达。其中LpPLDδ3基因在逆境下表达量变化尤其显著,且启动子区域顺式作用元件分析发现其含有多个ABRE元件,被确定为调控干旱和高温逆境胁迫的关键候选基因。进一步研究发现LpPLDδ3过表达株系磷脂酶D的活性显著增强,水解产物磷脂酸PA含量显著提高(图1)。
图1 过量表达LpPLDδ3增强磷脂酶D活性并提高磷脂酸PA的含量在高温和渗透胁迫处理下,转基因OE材料的耐受性显著优于WT,特别是高温胁迫下OE生长及存活率远高于WT。转基因植株中ABA信号传导途径ABF转录因子表达量显著高于WT,热胁迫相关基因DREB2A、HSFs的表达量在转基因植株中也显著提高。ABA处理抑制了LpPLDδ3表达,LpPLDδ3启动子区域有多个ABF结合的ABRE基序。研究人员发现LpABF2/4能直接结合到LpPLDδ3启动子区域并抑制其表达(图2)。
图2 LpABF2和LpABF4直接结合到LpPLDδ3的启动子上抑制其表达研究结果表明,高温和渗透胁迫条件下,LpPLDδ3表达量提高,通过水解PC/PE产生更多的PA,进行增强下游基因包括LpABF2和LpABF4的表达。逆境条件下ABA合成,激活ABF基因表达,黑麦草LpABF2和LpABF4通过直接结合到LpPLDδ3启动子区域来抑制LpPLDδ3的表达,形成负反馈调控通路。相关研究首次报道ABA通路ABFs对PLDs的调控作用(图3)。
图3 LpPLDδ3在高渗和高温应激调节中作用的模型华中农业大学博士后杨迪为论文第一作者,华中农业大学产祝龙教授为论文通讯作者,美国克莱姆森大学Luo Hong教授对研究进行指导。华中农业大学王艳平副教授、向林副研究员参与部分工作。
发现禽类TRIM13负调控宿主抗病毒天然免疫反应的新机制
近日,华中农业大学动物科学技术学院、动物医学院罗锐团队在国际学术期刊Autophagy在线发表了题为Avian TRIM13 attenuates antiviral innate immunity by targeting MAVS for autophagic degradation的研究论文。该研究首次揭示了禽类E3连接酶TRIM13通过选择性自噬负调控MAVS抗病毒天然免疫反应的分子机制,为禽类选择性自噬与天然免疫系统之间的相互作用提供了全新视角。
研究发现,鸭坦布苏病毒(DTMUV)等RNA病毒感染后,会显著上调鸭宿主蛋白TRIM13的表达。进一步研究表明,鸭TRIM13与鸭MAVS相互作用,促进了鸭MAVS与选择性自噬受体SQSTM1结合,从而介导鸭MAVS的选择性自噬降解,帮助病毒逃逸宿主的天然免疫反应。此外,该研究发现,鸭MAVS的自噬降解并不依赖于鸭TRIM13的E3连接酶活性或鸭MAVS的泛素化修饰。
该研究表明,禽类TRIM13是天然免疫反应的重要负调控分子,并揭示了选择性自噬在禽类天然免疫调控中的关键作用。这一发现不仅加深了对禽类抗病毒天然免疫机制的理解,也为开发新型DTMUV防控策略提供了潜在的分子靶点。开发出CRISPR/Cas13基因编辑新工具
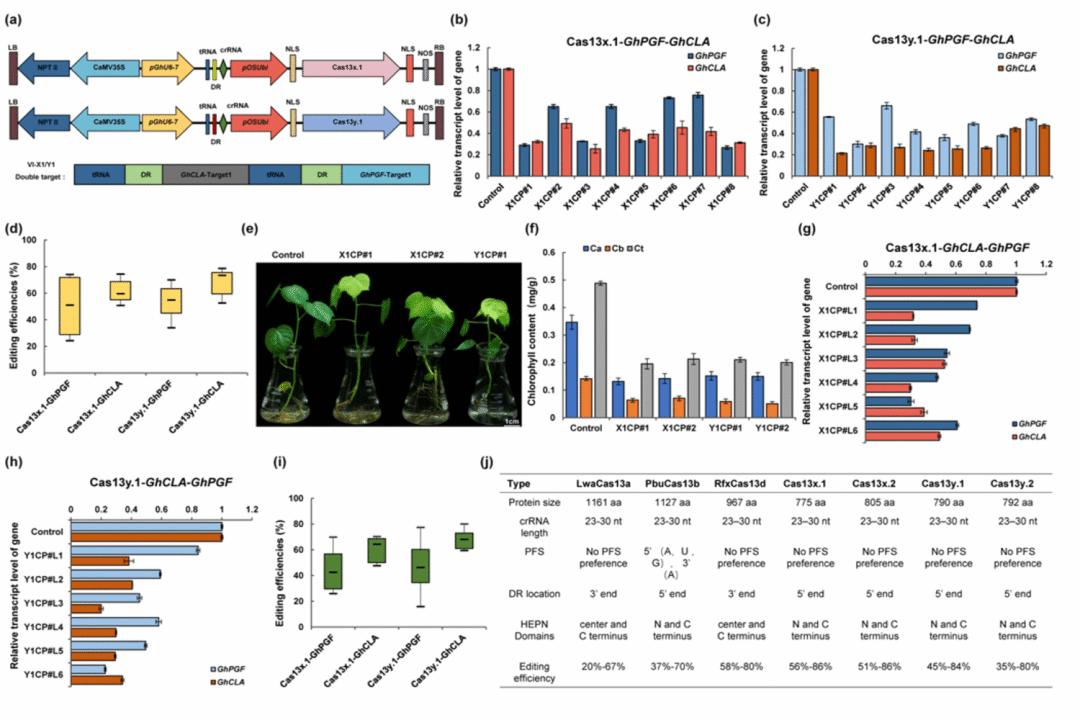
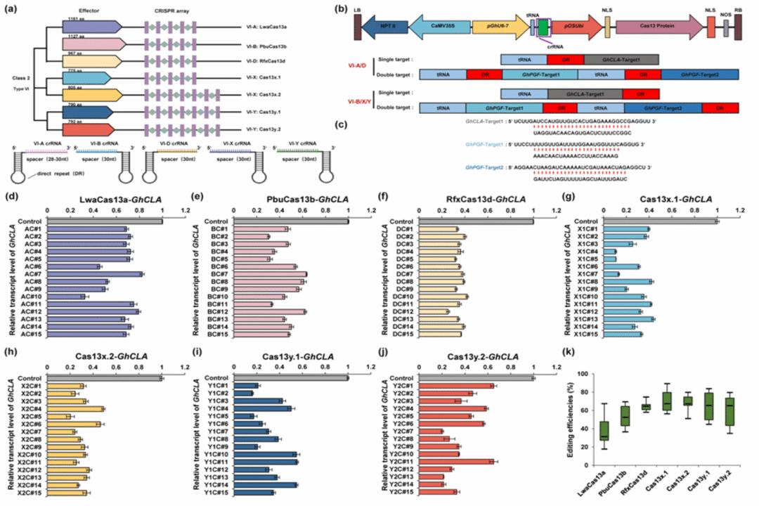
近日,华中农业大学植物科学技术学院棉花遗传改良团队金双侠教授在Genome Biology在线发表了题为“Systemic evaluation of various CRISPR/Cas13 orthologs for knockdown of targeted transcripts in plants”的研究论文。
该研究展示了来自五个亚型的七个Cas13同源物的完整编辑谱系,全面评估了这些编辑工具的效率,特征以及脱靶效应,包括VI-A(LwaCas13a)、VI-B(PbuCas13b)、VI-D(RfxCas13d)、VI-X(Cas13x.1和Cas13x.2)以及VI-Y(Cas13y.1和Cas13y.2)。利用这七种CRISPR/Cas13实现内源mRNA的靶向降解及外源病毒的靶向干扰,创制一系列弱突变体及抗性种质资源。作为RNA特异性靶向工具,CRISPR/Cas13技术提供了一种强大而有效的方法,这种精度对于揭示多种类型RNA在植物生长发育过程中的作用(如发育、应激反应)至关重要,为植物的功能研究和作物改良提供了新的技术手段。
首先,作者系统评估了这七种编辑器使用单靶标编辑单个转录本GhCLA的效率,结果显示在LwaCas13a编辑的植株中,GhCLA转录本的平均水平下降到65.3%,AC#10转录水平最低为32.7%。由PbuCas13b介导的目标转录本其平均下降到47.4%,其中BC#11的水平最低,仅为30.5%。在RfxCas13d编辑过的植株中,mRNA转录水平明显下调,幅度在30%到40%之间,其中在DC#12中明显下降了25.4%。由Cas13x.1、Cas13x.2、Cas13y.1和Cas13y.2介导的编辑植株中,GhCLA的平均转录水平分别为29.8%、32.1%、35.3% 和39.7%,被高效编辑的植株呈现叶绿素消退表型。
然后,作者系统评估了这七种编辑器使用双靶标编辑单个转录本GhPGF的效率,结果显示LwaCas13a、PbuCas13b、RfxCas13d、Cas13x.1、Cas13x.2、Cas13y.1和Cas13y.2的编辑植株中GhPGF转录水平分别为51.3%、42.1%、32.3%、29.1%、31.0%、33.0%和34.0%。RfxCas13d、Cas13x和Cas13y的编辑效率更高,其次是PbuCas13b和LwaCas13a。与CRISPR/Cas9介导的GhCLA和GhPGF基因敲除的突变体表现出的完全白化或腺体消失的表型相比,CRISPR/Cas13介导的敲低材料则表现出不同程度的叶绿素含量下降或腺体数量减少,这一结果表明CRISPR/Cas13是创制植物弱突变体材料的有力工具。
作者进一步评估了GhCas13x.1和GhCas13y.1利用双靶标同时敲低两个内源转录本的效率,结果显示这两个编辑器对GhCLA和GhPGF基因的平均编辑效率最高均可达50%。但两个靶标基因在表达水平上始终一高一低,推测可能是两个靶标竞争性结合有限的Cas13蛋白所引起的编辑差异。这一结果证实了GhCas13编辑器针对多个转录本进行多重靶向敲低的可行性。
多世代多株系的烟草病毒接种数据表明,GhCas13能够利用双靶标高效降解外源转录本。病毒定量数据显示抗性株系中病毒含量显著降低。抗性植株的生理指标表明在感染TMV后,与野生型植株相比,其氧化损伤及应激程度轻微。Cas13/crRNA的表达水平与病毒含量呈负相关,与病毒的抗性呈正相关。
对这七种GhCas13编辑器的特异性及其潜在的脱靶效应的评估结果表明,未观察到Cas13的旁切活性可能引起的mRNA水平的整体下调。预测的高脱靶非目标转录本的转录水平变化并不明显,所观察到的下调DEGs并非由于传统的脱靶效应导致的。很大一部分下调DEGs的产生原因可能是靶标转录本的定向下调或植物响应外部刺激的防御反应。剩下数量有限的DEGs可能是背景噪声。相较于广泛的棉花基因组,剩下的这些DEGs几乎可以忽略不计。因此,作者认为CRISPR/Cas13是一种精确可靠的转录组靶向敲低工具,具有较高的编辑效率和可忽略不计的脱靶效应。
华中农业大学作物遗传改良全国重点实验室余露博士为该论文的第一作者,华中农业大学金双侠教授为该论文的通讯作者,华中农业大学张献龙院士和新疆石河子大学聂新辉教授参与了本课题的设计和指导。已毕业硕士邹佳威、博士生Amjad Hussain、博士生贾若愚、博士生樊益博和硕士生刘津航参与了该研究项目。据了解,该研究得到了耐逆丰产棉花新品种设计与培育、生物育种重大专项、国家自然科学基金杰出青年科学基金以及国家自然科学基金等项目的资助。
由于篇幅有限,今天所分享的仅为近期华中农业大学科学研究成果的一部分。更多科研动态,欢迎点击文末“阅读原文”,浏览华中农业大学南湖新闻网科学研究专题进一步了解。END
文 | 杨迪 周鹏 余博
编辑 | 杨正莲
审校 | 匡敏 蒋朝常 徐行 晏华华
转载请按以下格式注明来源↓↓↓
华中农业大学官方微信(微信号:hzau_news_center)
阅读原文继续滑动看下一个轻触阅读原文
华中农业大学向上滑动看下一个原标题:《华中农大近期科学研究进展》

