武汉一城管无牌执法车撞伤行人被判担责,街头无牌执法车屡见不鲜
11月28日,武汉市江汉区人民法院就发生在2021年3月29日的城管工作人员驾驶无号牌四轮电动执法车撞伤行人王女士一案进行了宣判,江汉区城管局承担侵权责任。
该案宣判前后,上游新闻(报料邮箱:cnshangyou@163.com)记者在武汉多个城区探访发现,无牌执法车上路现象屡见不鲜。除执法车外,多个社区的无牌四轮电动“应急车”“消防车”也偶尔上路。
此前的2024年4月28日,武汉市政府办公厅下发《关于开展清理整顿违规低速电动车用于执勤执法工作的通知》明确,违规低速电动车存在严重安全隐患,执法人员使用的车辆属于执法装备,关乎执法队伍形象,按照“谁主管、谁负责”原则,各区、各有关部门要制订实施方案,细化工作措施,明确工作责任,尽快淘汰违规低速电动车辆。
受访的一线执法队员称,他们知道开无牌执法车上路违法,但单位配发的就是无牌车,希望上级尽快配发能上牌的执法车。
武汉市公安局江汉区交通大队认定无牌执法车驾驶人负事故全责。受访者城管无牌执法车街头撞伤人
11月28日,武汉市江汉区人民法院宣判了一起机动车交通事故责任纠纷案。
判决书载明,2021年3月29日14时29分,毕某驾驶无号牌四轮电动执法车在江汉区三薪横街与王女士发生道路交通事故,造成王女士受伤。
王女士回忆,无牌执法车上的两人均身穿城管制服,车从其身后侧方撞来,被撞后她右腿疼痛难忍。经诊断,其右内踝骨骨折及右下肢外伤,她共住院36天。
警方出具交通事故认定书显示,毕某承担事故全部责任,王女士无责。无牌执法车登记所有人为江汉区城管局。
江汉区法院查明,无牌执法车在人保财险武汉分公司投保了非机动车第三者责任保险,累计责任限额36万元,每次事故责任限额30万元,每人财产损失限额3万元,每人人身伤亡责任限额30万元,每人医疗费用责任限额3万元。此次交通事故发生在保险期内。
判决书上提到,事故发生时毕某正在为江汉区城管局履行职务,根据《民法典》“用人单位的工作人员因执行工作任务造成他人损害的,由用人单位承担侵权责任”,故对于王女士的损失,应由江汉区城管局承担侵权责任。
法院判决,人保财险武汉分公司赔偿王女士六万四千余元,江汉区城管局赔偿752元。
上游新闻记者注意到,此前,江汉区城管局已为王女士垫付六万九千余元。
江汉区城管局相关负责人告诉上游新闻记者,事发时驾驶员毕某和同事正在涉事区域执法。事故发生后,该局积极救治王女士,并与其做了良好沟通。因涉及赔偿,他建议王女士将江汉区城管局和人保财险武汉分公司列为被告,“公家的事,有了判决执行起来有据可查。”
一辆无牌执法车从万松街道综合执法中心驶出。上游新闻记者 沈度 摄无牌执法车上路屡见不鲜
上游新闻记者在武汉城区探访发现,无牌执法车上路屡见不鲜。
11月15日中午12时许,江汉区北湖路,一辆无牌执法车正停在路口,车顶装有警灯,尾部印有“综合巡查”字样,两名身穿“综合巡查”制服的工作人员在路口停留片刻后,上车离开。
11月25日下午3时许,一名身穿城管制服的执法队员驾驶一辆无牌执法车,在江岸区台北一路行驶。
12月3日上午11时,一辆无牌执法车行驶在江汉区常青路路况复杂的主干道上,车上有多名执法队员和身穿便装的男子。
洪山区和平街道上的无牌执法车。上游新闻记者 沈度 摄12月4日下午3时10分,一辆无牌执法车行驶在江汉区雪松路上,车上两人自称是社区工作人员。
12月4日下午3时48分,一辆无牌执法车从江汉区万松街道综合执法中心驶出,车上有两名执法队员。其中一名执法队员称,他们刚刚接到市民投诉要去现场,不开车不方便。
12月4日傍晚6时许,一辆车门喷有“综合行政执法”字样的无牌执法车行驶在洪山区和平大道上。执法队员介绍,因工作需要,近段时间该车平均每天上路约两小时。
知情人士介绍,武汉市青山区、武昌区也存在无牌执法车上路现象。无牌执法车使用单位为各区城管局或各街道综合执法中心。
一辆停放在江岸区台北街道桃源社区的无牌“应急车”。上游新闻记者 沈度 摄上游新闻记者探访发现,除无牌执法车外,武汉城区一些社区还配有无牌电动四轮“消防车”、无牌电动四轮“应急车”、无牌电动四轮“公卫应急”车。与执法车相比,这三种车上路时间较少。
一位交警介绍,电动四轮车由动力装置驱动,能够在道路上行驶,属于机动车范畴。而低速四轮电动车由于不在工信部的白名单中,因此没法上牌,因此类似的无牌执法车辆不得上公共道路行驶,只能在厂区、景区等内部区域行驶。但这些无牌车都是统一采购,统一下发的。
整顿清理违规执法车后为何没见效
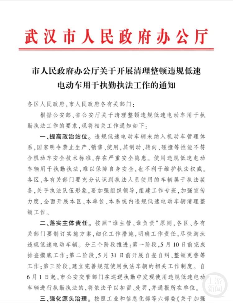
“使用违规低速电动车辆用于执勤执法,难以保障自身安全,也不利于维护执法权威。”这句话写在《关于开展清理整顿违规低速电动车用于执勤执法工作的通知》上。
该通知由武汉市政府办公厅下发,下发时间是2024年4月28日,下发对象为各区政府、市政府有关部门。
武汉市政府下发的通知。受访者通知称,违规低速电动车辆未纳入机动车管理体系,国家明令禁止生产、销售、使用,其制动、转向、碰撞等性能不符合机动车安全技术标准,存在严重安全隐患。各区、各有关部门要充分认识到执法人员使用的车辆属于执法装备,关乎执法队伍形象,要加强组织领导,组建工作专班,加强宣传力度,全面开展本区、本单位、本系统内违规低速电动车辆清理整顿工作。
通知要求按照“谁主管、谁负责”原则,各区、各有关部门要制订实施方案,细化工作措施,明确工作责任,尽快淘汰违规低速电动车辆。 工作分三个阶段推进:第一阶段,5月10日前完成排查摸底工作;第二阶段,5月31日前开展自查自纠、整顿更替等工作;第三阶段,建立完善规范使用执法车辆的相关工作制度。自6月1日起,市公安交管部门在巡逻执勤中发现使用违规低速电动车辆进行执勤执法的,将依法予以扣留、处罚,并通报所在单位。
该通知下发后的5月7日,武汉市城管委又下发通知:市城管执法督察总队和各区城管局要在5月31日前上报清理整顿工作情况。
然而,上游新闻记者探访发现,武汉城区街头跑的无牌公车多为城管执法车。
多名受访的执法队员称,五六月份,按照上级要求,执法车停在停车场。他们向领导反映,由于没有车,导致执法效率大打折扣,后又默许他们开车上路。
一名执法队员说:“上个月,执法车没牌被市民举报了,然后交警把车扣了。街道领导和交警沟通后,我们又把车子开回来了。”
武汉市城管委执法监督处一工作人员说:“怎么整治的我不知道。”此外,受访的三名分管综合执法中心的街道办事处相关负责人就无牌执法车一事不愿多谈。
“单位配的就是无牌车,你让我怎么办” 江汉区一名执法队员说,其所在街道综合执法中心配的都是无牌四轮电动车,执法时如果没有交通工具,效率会大打折扣。
洪山区一名执法队员说,开执法车上路有震慑作用,“违规占道的看到执法车来了,就走了。我们这个车还能装货,前几天共享单车乱停,我把单车搬上来,再放到能停放的地方,比较方便。”
青山区一名执法队员说:“我也不愿意开没牌照的车子上路,但是单位配的就是这种无牌车,你让我怎么办?”
武汉市公安局交管局一名工作人员表示,无牌执法车上路,该局发现一起查处一起。
没有执法车工作起来确实不便,如何解决?
武汉市城管委执法监督处一工作人员称,基层执法队员必须克服,“和他们说了,必须坚决清理。配发新车前,开自己的私家车,骑有牌照的两轮电动车。”
如何从根源上杜绝无牌电动四轮执法车?多名基层执法队员称,想从根源上解决别无他法,只有给他们配发能上牌的执法车。
武汉市政府办公厅下发的《关于开展清理整顿违规低速电动车用于执勤执法工作的通知》明确,财政及审计等部门要严格把关执勤执法车辆的购置工作,从源头上杜绝采购违规低速电动车辆,坚决防止出现“边清理、边新增”现象。为确保清理整顿和日常执法“两不误”,由市公安局牵头,市城管委、市财政局、市应急管理局、市交通运输局等部门参加,对执法用车需求和规范管理进行调研,形成建议意见报市政府研究,从根本上解决使用违规低速电动车辆问题。
上游新闻记者 沈度 编辑 向家庆 责编 谢聘 审核 戴宇
更 | 多 | 新 | 闻
1、哥伦比亚一机库发现约2万具尸体!身份不明2、特朗普提名戴维·珀杜为美国新任驻华大使
原标题:《武汉一城管无牌执法车撞伤行人被判担责,街头无牌执法车屡见不鲜》

