关于汽车价格战的六个残酷真相
原创 大勇 42号车库
11 月 27 日,比亚迪发给供应商「商量」明年降价 10% 的邮件在网上曝光,其中谈到的降价理由是:明年新能源汽车市场竞争将进入到「淘汰赛」,比亚迪需要供应链持续降本增强乘用车竞争力。比亚迪方面「常规操作」的回应似乎默认了邮件的真实性。继比亚迪之后,上汽大通也被曝向供应商致信称目标降本 10%。
虽然跟供应商调价确实是常规操作,但比亚迪邮件的落款是比亚迪集团执行副总裁何志奇,层级之高其实变相说明了这次压力之大,这些被曝光的邮件引发了市场关于「2025 年价格战已提前开始」的猜测。
明年的战况暂且不论,距离 2024 年结束还有不到一个月时间,对各家车企来说,也到了打「收官之战」的时候,各种直接或间接降价的手段层出不穷。
但根据乘联会的数据,汽车行业今年前十个月的收入同比增长了 2%,但利润却下降了 3%。与此同时,压力进一步传导至供应商层面,不只「商量调价」,车企的付款周期也在不断延长。
这个局面让人不禁深思:价格战真的有赢家吗?
事实上,价格战的输家数不胜数:2023 年价格战响亮的第一枪雪铁龙 C6,早已消失在了硝烟当中,渐渐被遗忘。2024 年,高合、合创、哪吒等多家新势力车企先后传出经营状况不佳的消息,命悬一线。
不断试探底线的价格战,究竟是一场零和博弈,还是黎明前的黑暗?
对于车企来说,价格战没人爱打,更无可能全身而退;对于消费者而言,希望价格战再狠一点,然后观望。这样的打法,已经进入了一个恶性循环。我们经过大量的走访调查和数据分析,总结出了今年汽车市场价格战的六大残酷真相。
01 价格战的打法已经不只是降价
根据乘联会发布的 2021 - 2024 车市降价车型数据,2024 年前 9 个月,有 6 个月的时间降价车型的数量都是 4 年来最多的。
具体数据上,今年 1-9 月,全国车市共有 195 款车型降价,超过 2023 年全年的 150 款和 2022 年的 95 款。
进入年底,各大车企又迎来了冲量的紧要关头,这次冲在前方的是特斯拉。11 月 25 日,特斯拉宣布至今年 12 月 31 日,Model Y 交付尾款立减 1 万元,售价 23.99 万元起,还可叠加五年 0 息政策。以 Model Y 入门车型后轮驱动版为例,首付为 7.99 万元,5 年贷款月供为 2,667 元。
不过,从我们对上海多家门店的走访调查来看,价格战打到现在,单纯的降价早已不再是唯一的手段,已经有越来越多多样化的销售策略,包括赠送选配套件、送积分/礼品、0 首付免息、跨地区领取补贴等模式,花样相当多。
比如 11 月初,极氪官方针对全系车型推出了「极氪双 11」活动,至高可享 4.7 万元现金和 6.3 万元购车权益,还推出了 0 首付 0 息的金融政策,这个政策延续到了 12 月份。11 月 29 日,理想汽车也宣布了年底限时 0 息政策。
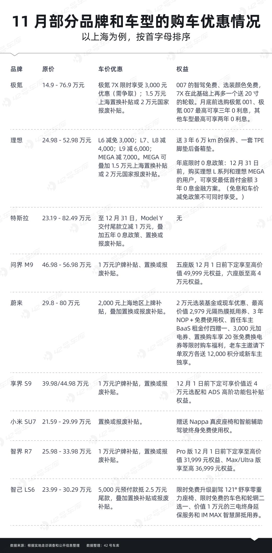
通过对一线门店的走访,我们了解到了一些品牌和车型 11 月份在上海地区的购车优惠:
进入 12 月之后,大部分品牌的优惠政策只增不减,比如蔚来的 BaaS 租金从之前的付四赠一变为付三赠一,智界 R7 原本购车的 3,000 元现金减免换成了赠送价值 4,999 元的充电桩。并且,进入 12 月后,鸿蒙智行全系车型在购车权益普遍加码的情况下,还增加了现金减免 4,000 元的优惠。12 月份,智己也推出了 5 年 15 万免息的金融政策,并且在原来权益的基础上增加了 5,000 元的保险抵扣券。
从表格中能看到,相比直接降价的车企来说,一些品牌的促销政策意味着更深层、更隐蔽的价格战。一些品牌通过赠品、赠积分、特殊金融方案等手段,巧妙地将价格优惠「隐藏」在其他服务或产品中。
今年不断加码的报废和置换补贴对这段时间的销量盛况也起了不小的助力作用。在今年 4 月份,商务部等 7 部门联合印发《汽车以旧换新补贴实施细则》,报废补贴最高 1 万元。8 月 16 日,新发布的通知将补贴金额提高到最高 2 万元。随后,各省市汽车以旧换新补贴政策也陆续出炉。
因此,许多门店都在门口张贴出了补贴退坡倒计时,努力制造出危机感。
从蔚来、理想、特斯拉等多家销售口中也能感知到,各家都想利用即将退坡的补贴政策冲一波销量,不光在置换或报废补贴的基础上再给出几千至两万不等的优惠,还会给出一些帮助消费者「薅羊毛」的方案。
比如,由于上海地区的增程车型不赠送绿牌,10 月份,对于只能上外地牌照的车主,理想的销售给出了在杭州提车,获得 1.8 万元置换补贴的购车方案。「杭州政府的补贴是有额度的,现在快领完了,同时理想 L6 基本上没有现车,所以得看看来不来得及。」特斯拉和蔚来的销售也给出了类似跨地域提车或下单来获得补贴的方案。11 月,蔚来车主能获得的上海政府的补贴从 4,000 或 5,000 元降低到 2,000 元,蔚来方面便将 NOP + 的免费使用权从 2 年延长到 3 年,而理论上老车主邀请新车主双方可各获得的 12,000 积分,也可以争取全部由新车主独享。
11 月 1 日,上海又发布了进一步加力支持汽车以旧换新的补贴政策,将 12 月 31 日前的置换补贴范围扩展到了个人名下的外牌车辆,进一步为政策的拉动力加码。
在以旧换新国补、地方置换补贴之外,截至 11 月底,上海有 5 个区都推出了 1,000 元 - 4,000 元不等的限量购车补贴,为年底的销售热潮再添了一波助力,也为销售「催单」提供了新的素材。
这样一来,以鸿蒙智行的车型为例,消费者在上海买车且上沪牌的话,最多能叠加 1 万元沪牌补贴、2 万元置换补贴、4,000 元现金减免,4,000 元地方购车补贴,单是现金优惠就有 3.8 万元。02 价格战不是想停就能停
放眼当下的汽车市场,大家似乎都对价格战「乐此不疲」,但对厂商而言,打价格战实属无奈之举,卷到此处,已无法仅凭一家或一人之力叫停。
打价格战的这两年,车企老板的骂声不绝于耳:
宝马集团董事长齐普策:欧洲车企正面临与中国竞争对手的价格战。欧洲车企生产的廉价经济型汽车难以获得胜利,这一细分市场的基本型汽车可能面临消失或不再由欧洲车企涉足的结局。
长城汽车董事长魏建军:「韭菜」未来的成本,比降价还背刺。
华为常务董事、终端 BG 董事长、智能汽车解决方案 BU 董事长余承东:靠价格战很难让车企长远生存下去。
浙江吉利控股集团董事长李书福:无穷无尽的「内卷」,简单粗暴的「价格战」,其结果就是偷工减料、造假售假。
结论就是,打价格战,汽车行业受损失,甚至关乎能否继续生存。同时,价格战之中,哪怕是消费者都不一定获益。
然而,被价格战裹挟的厂商不得不选择「清醒地沉沦」。
今年 7 月,宝马曾公开回应,下半年将重点关注业务质量。随之而来的是优惠减少,价格回升,宝马这是想退出价格战吗?
销量数据最能说明问题,除了涨价前的一波「回光返照」,宝马终端价格回升后,销量遭遇大幅下滑。8 月份,宝马在中国市场的销量几近「腰斩」,销量为 3.48 万辆,较去年同期的 6 万辆同比下跌了 42%。
仅仅一个月的时间,宝马重返价格战场。今年 10 月,宝马在中国市场的销量达到了 51,602 辆,与 8 月相比,涨幅超过了 48%。
宝马的反复动作,不仅反映了汽车市场竞争的激烈,也揭示了价格战对于很多车企而言,已经成为一种难以摆脱的困境。要想保住市场份额,只能继续以价换量。
03 价格战影响的是整个供应链
羊毛出在羊身上,车企卷价格,同时还要保证利润,压力直接传递到了供应商。
11 月 27 日,网传一份比亚迪副总裁向供应商发送的邮件截图显示,在销量欣欣向荣的背景之下,明年要再让供应商降价 10%,甚至邮件中都没给供应商讨价还价的余地。即使这是常规议价操作,也提醒着大家,2025 的价格战早就打响了。
无独有偶,据《中国证券报》报道,11 月 25 日,上汽大通也向其供应商致信,邀请供应商共同参与降本,目标降本 10%。
今年 4 月,博世中国总裁徐大全也表达了类似困境:车企要降价,压力就直接传导到我们身上,「这一整年就在谈降价的问题,大家都很痛苦。现在大多数客户跟我们谈,要求都是降价 20%,那我们就关门了,不做可能结果比降 20% 还要好。」
为应对成本压力,部分车企也开始搞自研和垂直供应整合,通过自研、自产、自己当 Tier 1,避开中间商赚差价。
这样一来,供应链中的弱者将面临被踢出游戏的高风险。比较直接的影响在全球头部的 Tier 1。今年以来,博世、采埃孚、法雷奥、博泽等汽车零部件巨头,接连宣布了裁员计划,博世的裁员降薪方案甚至波及 10,000 名员工。而更上游的 Tier 2、Tier 3 供应商,应该感受到了更剧烈的寒气。
压垮这些供应商的最后一根稻草,或许是账期的大幅度延长。
11 月 28 日,特斯拉公司副总裁陶琳在微博上发了一张「中国新能源汽车制造商向供应链付款时间变化」的图片。她表示:「2024 年,我们对供应链伙伴的付款周期比去年又缩短了,现在只需要 90 天左右。她本人非常友好地隐去了四家友商的名称,在今年 5 月的报道中,就拿比亚迪、蔚来、小鹏、理想、特斯拉共五家公司的付款周期进行了对比。
打到今天,价格战的影响不仅限于车企之间的竞争。车企在价格战中寻求降低成本的同时,也必须考虑到供应链合作伙伴的承受能力了。
04 留给合资车的时间不多了
如果去观察近几年合资和自主品牌市占率的趋势,可以发现一个似乎令人振奋的变化:曾经「耀武扬威」的合资车和进口车,如今已是「落花流水」。自主品牌崛起全面超越合资,且距离越拉越大。
2024 年 1-9 月,自主品牌以 58.8% 的市场份额全面超越了合资品牌。今年以来,丰田和本田的在华销量已经连续 8 个月同比下滑,大众第三季度的在华销量已经下滑了 15%。盖世汽车研究院预计,2024 年国产乘用车自主品牌市场份额将达到 62%,2030 年将达到 70% 以上。
究其原因,合资品牌正面临转型的「阵痛」,集体掉队。6 月新能源车国内零售渗透率 48.4%,而主流合资品牌中的新能源车渗透率仅有 7.4%。合资品牌在新能源市场的份额仅为 4.1%,远低于自主品牌的 68%。自主品牌在新能源车领域的竞争力已经远远超越了合资品牌,成为市场的主力军。另外,自主品牌的高端化,也让 BBA 的超高溢价在逐渐消失。最近 5 年豪华品牌的均价峰值在 2021 年,为 39.84 万元。2024 上半年滑落至 34.17 万元。
根据易车的数据,今年以来奔驰、宝马、奥迪、沃尔沃等高端豪华品牌的成交均价一路走低。
05 卖得出量,赚不了钱的「怪象」频出自主品牌在取代合资品牌成为市场主角后,普遍面临「增收不增利」的窘境。2024 年上半年,中国 18 家上市车企(包括比亚迪、蔚小理、广汽、上汽、长城、吉利等)利润总和为 488 亿元,而非豪华定位的跨国车企中,净利润最多的三家——丰田、大众、通用净利润分别为 159 亿美元、80 亿美元、59 亿美元。按照现在的汇率来算,三家的净利润分别约合人民币 1,144 亿元、575 亿元、424 亿元。
虽然很多合资车企在国内面临着销量下滑、裁员关厂的窘境,但合资车仍然有着更多的利润空间,也就意味着在接下来的市场竞争中,有能力吐出大量利润来下调价格,表现出更强的弹性和韧性。
而国内大多数的自主新能源品牌目前还处在毛利低、投入大、持续亏损的困境中。智界 R7 上市时,余承东就提到「卖一辆亏 3 万」。新势力中蔚来自成立起就连年亏损,在 2018 年至 2023 年这六年间累计亏损达到了 866.3 亿元,今年前三季度,蔚来的净亏损也已经达到了 152.9 亿元人民币,总亏损已经超过了千亿。
今年第三季度,小鹏、蔚来、零跑、极氪的净亏损分别为 18.1 亿元、50.6 亿元、6.9 亿元、11.39 亿元,北汽蓝谷今年上半年销量为 2.8 万台车,净亏损 25.71 亿元,四年半的时间内亏了超过 250 亿元。上汽集团和广汽集团,营收、净利润、扣非净利润等方面均呈现出同比下降的态势。
刚刚开始造车的企业更是难免亏损处境,小米集团的财报显示,小米今年第三季度的智能电动汽车等创新业务分部收入为 95 亿元,经调整净亏损为 15 亿元。从整体的数据来看,中国汽车工业协会的数据显示,2023 年中国汽车行业平均利润率为 6.5%,较 2022 年下降了约 0.8 个百分点。
今年的情况更是不容乐观。根据中国汽车流通协会副秘书长郎学红发布的数据,上半年新车销售的收入贡献度首次低于 80%,毛利贡献为负数,并且从 -15% 扩大到 -26%,新车业务的平均单店亏损额高达 178 万元。这意味着新车销售不仅没有带来利润,反而导致了亏损,且亏损幅度在加大。
中国汽车流通协会会长肖政三在 11 月 22 日 的 2024 世界互联网大会「乌镇咖荟・汽车夜话」上表示,「汽车市场呈现出增量不增收、增收不增利的怪象」,他认为,如今国内汽车市场间零售额与零售量之间形成了鲜明反差,相应企业赤字经营风险正进一步加剧。
乘联会秘书长崔东树发布的最新数据也说明了这一点,2023 年汽车行业利润总体表现不强,销售利润率仅有 5%,较历史正常水平大幅下降。2024 年 1-10 月份,汽车行业销售利润率 4.5%,仍处历史低位,而 10 月仅有 4.1%。1 - 10 月的汽车行业收入 83,320 亿元,同比增 2%,但成本是 73,113 亿元,增加了 3%;利润 3,758 亿元,同比降了 3.2%。
06 消费者「买涨不买跌」
车企降价,消费者一定买账吗?其实并非如此,从多份研究报告中看,消费者的购车习惯竟然是「买涨不买跌」:价格下降,消费者观望期待更多优惠;优惠政策收紧的时候,可能才是抢购高峰。
《2024 麦肯锡中国汽车消费者洞察报告》显示,在价格战的影响下,中国消费者对智能驾驶的接受程度上升,但支付意愿出现明显下滑。
也就是说,车企推出的选装包、订阅服务,消费者不太买账。
事实上,车企早就注意到了这一点,尤其是高价的辅助驾驶,正在渐渐变成标配。今年 10 月,小鹏汽车宣布小鹏 P7+ 全系标配高阶智驾,且适用于小鹏 P7+ 及之后推出的所有车型。这一定程度上迎合了消费者对智驾支付意愿的变化。小鹏 P7+ 开售 12 分钟大定突破了 1 万台、小鹏 MONA M03 上市 48 小时大定超过了 3 万台的订单量也都是很直接的市场反馈。
在购车决策上,麦肯锡的报告也显示,超过 80% 的消费者表示价格战对自身购车决策未起到积极作用。换句话说,降价之后消费者还会观望。
其中,64.1% 的受访者对价格战持中立态度,即认为无论是否有价格战,自己都将按原计划进行购车;16.4% 的受访者对价格战持消极态度,即认为价格战抑制(或延缓)了自己的购车决策。微播易发布的《2024 汽车行业社媒营销趋势》也显示,新能源车价格战让消费者出现观望情绪,延缓成交。
前述中国汽车流通协会会长肖政三在公开发言中还表示:降价作为刺激汽车销量的手段已经逐渐失效,其产生的负面效应远超预期。全国半数经销商出现亏损,汽车经销商普遍反映企业经营已经进入本世纪以来最艰难的阶段,持续承受着来自供需双侧的重压。如今尤其是燃油车经销商,普遍存在网点分布过密、盈利能力不足、库存积压严重等。汽车厂家在整车和零部件供应、库存结构、售后支持等方面的目标和策略与当前市场实际情况严重背离。而经销商目前所遇到的问题挑战并不是由于自身的经营和管理不善导致的,而是由于全行业残酷的价格战。
目前以旧换新政策的良好效果,带来了年末的较强的冲刺效应。以旧换新政策补贴可能在明年退坡原本是辅助门店催单的重要筹码,但商务部消费促进司领导表示下一步在继续落实好已出台补贴政策和系列配套支持政策的基础上科学评估今年的政策成效,提前谋划明年的汽车以旧换新接续政策。
补贴政策可能延续的消息,是对车市发展的利好信息,但这也意味着消费者可能产生更多观望情绪,价格战在 2025 年还会延续。
写在最后
价格战中没有赢家,当价格成为最重要的吸引力和筹码,品牌的生命力只能被不断消耗。
李书福曾经发问:「当每个企业都在追求短期效率而忽视长期价值时,未来的市场究竟会走向何方?」
微观层面上,价格与质量、技术、服务、品牌价值相匹配时,自然会有人买单。但从宏观视角看,整车厂、供应商、消费者在彼此内耗,最终可能会迎来大规模出清的局面。正如手机行业的发展,经过一系列白热化的厮杀后,只剩下少数品牌存活至今。
中汽协专家表示,为了回归到一个健康的市场竞争环境,未来 3 至 5 年需要出清 7 成的汽车公司。长安汽车董事长朱华荣也做出了类似的预测:未来 3 至 5 年,会有 60%-70% 的汽车品牌或将关停并转。他指出,一线品牌特别是中国的自主品牌,会加速发展;而二线品牌几乎没有机会。
不过也有人乐观地认为,汽车对国民经济的重要性太大,整个汽车行业的 GMV 是手机行业的五倍以上,很难出现像手机行业那样只剩下四五个主流品牌的局面。
最后,什么样的车企能活下来?一位德国的管理思想家赫尔曼·西蒙在今年 10 月接受《企业家杂志》采访时表达的观点或许值得参考:
「回顾中国企业的发展历史,最初基本上是以低价、低质量、低成本赢得市场,在全球开展竞争。但近年来,中国企业也发生了巨大变化。我们注意到中国企业的成本也在上升,这意味着中国产品的价格也需要提高。当然,中国产品的质量也在不断提升,中国的技术也取得了长足的进步,但中国产品在品牌方面仍有弱点。」
「在 2023 年全球品牌价值排行榜前 100 位中,中国只有两家:小米,排名第 87 位;华为,排名第 92 位。中国企业需要做的是,像全球知名企业和品牌一样,不断提升产品价值、创新能力、服务能力和产品质量,以提高中国企业在全球的品牌声誉和知名度。我们支持中国企业提高利润,因为只有利润才是企业生存的关键。」
如火如荼的价格战之外,我们也要看到,众多厂家无奈卷入价格战的同时,还有大量产品得不到市场的认可,甚至上不了价格战的「牌桌」。小米一整年的爆火、多家车企「围攻」特斯拉的局面告诉我们:真正的出路从来都不是在价格的血海中搏杀,直击用户痛点、打造出有独特竞争力的产品仍然是最有效的自救之法。
撰文:大勇
原标题:《关于汽车价格战的六个残酷真相》

