连云港4721户已申请!12月20日截止!
好消息!好消息!
消费品以旧换新居家适老化改造
补贴政策更新
标准升级最高达90%
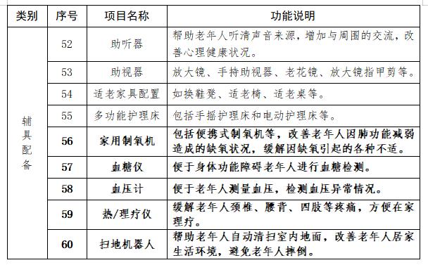
增加智能门锁、智能窗帘、扫地机器人等项目
申请截止时间延至12月20日
办理手续进一步简化
消费品以旧换新居家适老化改造补贴升级
本轮居家适老化改造以旧换新服务分配我市资金1000万元,改造内容包含“如厕洗澡安全、室内行走便利、居家环境改善、智能检测跟进、辅助器具适配”等5个方面,中标服务企业4家。目前,我市申请以旧换新居家适老化改造补贴4721户,审核通过3393户,申请人和服务商已签约816户,其中257户已经开始施工。
家住景山秀水小区的吕秀岭是第一批享受以旧换新居家适老化改造补贴政策的老人,他的家中一楼有一处15平方米的菜地需要平整硬化。以旧换新适老化改造补贴政策刚好解决他家的需求。他为我们算了一笔账,菜地按照每平方米166元的市场改造费用来算,享受完补贴后,只需要自付600多元。除了设施改造,吕秀岭还申请了辅具配备,核算金额有6000多元,享受最高上限4500元补贴之后,自己只交1500元。
据悉,为更好地体现政府对广大老年人的关心、关爱,近期省、市都提高了补贴标准。省、市政策叠加后,补贴标准如下——
60至79周岁社会老年人最高可享受75%补贴;
80周岁及以上的社会老年人最高可享受90%补贴;
经济困难老人在3000元以内可以全额补贴。
为满足老年人多样化、个性化需求,我市将产品种类从省级的50项拓展到了60项,增加了智能门锁、智能窗帘、扫地机器人等项目。同时允许服务企业以合理市场价格(参考淘宝、京东等电商平台在合同签订当日的售价),在目录清单确定的品种范围内,根据老年人家庭要求代为采购,进一步拓展老年人选择空间。
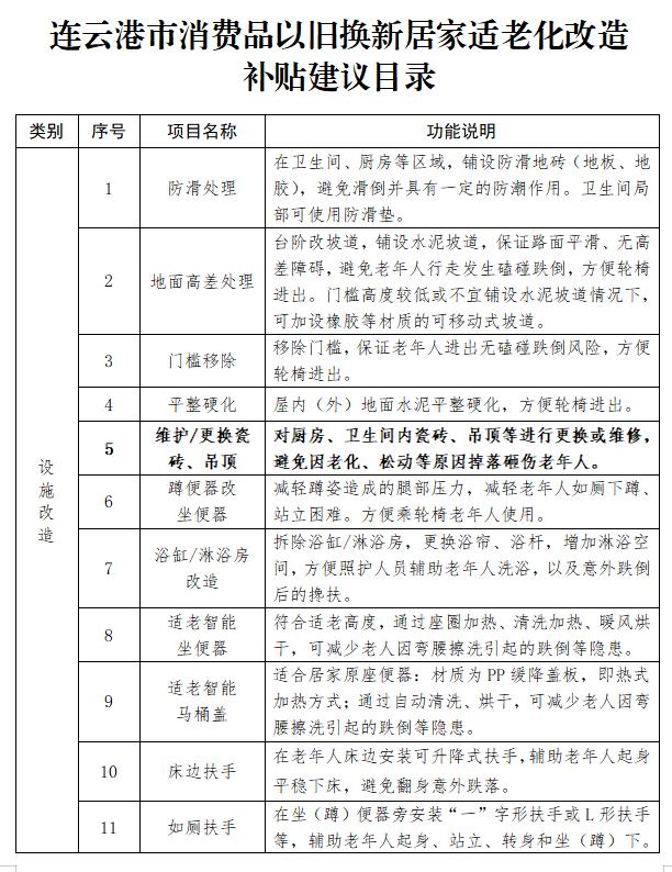
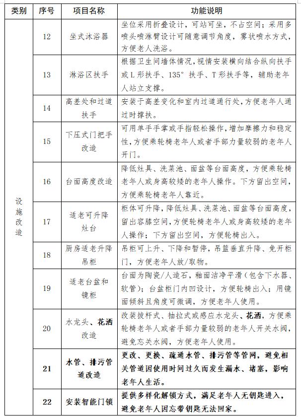
LIST
目录清单
上下滑动查看




补贴申报流程如下有需求的老年人家庭可通过
“江苏民政”微信公众号—“微服务”
—“居家适老化改造”移动端应用申请
“苏服办”APP—“居家适老化改造”移动端应用提出改造申请
老年人不熟悉操作电子设备和软件,可由老年人亲属、社区工作人员、居家上门养老服务人员等代为申请。
代申请人须进行实名登记注册,承诺代申请情况属实,并上传申请改造老年人的相关信息。如果老年人家庭仅选择适老辅具配置,只需要准备老年人身份证正反面照片。
如果老年人家庭选择设施改造、智能监测、辅具配置,申请前需准备:老年人身份证正反面照片、改造房屋房产证明材料照片;若房产证上没有老年人的名字,还需要准备改造房屋产权人授权书照片(模板可在“居家适老化改造”移动端应用中“申请指南”—“材料准备”中下载)。
民政部门提醒目前申请截止时间延长至12月20日,灌云、赣榆、海州、连云、市开发区名额已经基本用完,后续将根据审核通过老年人家庭签约情况,按照申请顺序增补。
记者:庄婷婷 见习记者:郑非凡
通讯员:刘扬 周文俏
总值班:王夫成 杨乐箫
原标题:《连云港4721户已申请!12月20日截止!》

