补贴范围扩大!
根据省发改委等部门
关于支持消费品以旧换新相关政策
在原有支持国三排放标准营运类柴油货车
提前淘汰更新奖补的基础上
将国四营运货车也纳入奖补范围
同时奖补时限
提前至2024年3月7日
具体申领指南如下
∇
一
补贴范围及条件
1
仅报废营运柴油货车
(1)报废车辆应是国四、国三及以下排放标准中型、重型营运柴油货车,且距离该车强制报废期限不少于一年;
(2)持有公安机关开具的《机动车注销证明》;
(3)持有商务部门认可的报废机动车回收拆解企业开具的《报废机动车回收证明》;
(4)持有车辆注销前交通运输主管部门发放的有效《道路运输证》。
2
报废并更新营运货车
(1)报废车辆应当符合前述中提前报废老旧营运柴油货车的要求;
(2)新购置车辆应当为注册登记的国六排放标准或新能源车辆,并持有交通运输主管部门发放的有效《道路运输证》。新能源车辆应纳入《减免车辆购置税的新能源汽车车型目录》;
(3)新购置车辆与报废车辆注册登记所有人一致;
(4)提前报废时间和新购营运车辆时间的先后顺序不做强制性规定。
3
仅新购新能源城市冷链配送货车
(1)符合《城市物流配送汽车选型技术要求》(GB/T 29912)相关要求,并纳入《减免车辆购置税的新能源汽车车型目录》;
(2)持有交通运输主管部门发放的有效《道路运输证》,经营范围包括冷藏保鲜。
二实施期限
自2024年3月7日(含)至2024年12月31日(报废货车《报废机动车回收证明》《机动车注销证明》日期,新购置货车《机动车行驶证》注册登记日期和《道路运输证》发放日期均应在政策实施期内)。
三补贴标准
老旧营运货车报废更新按照报废车辆类型、提前报废时间和新购置车辆动力类型等,实施差别化补贴(具体标准见下表)。
表1 提前报废老旧营运柴油货车补贴标准
表2 新购营运货车补贴标准
注:1. 其中,对距离强制报废年限不满一年的国四、国三及以下排放标准营运柴油货车实施报废,并新购中型或重型国六排放标准货车或新能源货车的,按照新购补贴标准予以补贴;对挂车不予补贴。
2. 对仅新购新能源城市冷链配送货车的,按照3.5万元/辆予以补贴。
四申报地址和咨询方式
所有人应在完成报废或更新后向政务服务中心(交通窗口)提交申请,全市老旧营运货车报废更新材料申报地址和咨询方式(详见表格)。咨询电话(时间:工作日9:00-11:30;13:00-17:00),具体如下:

五具体申报材料及流程
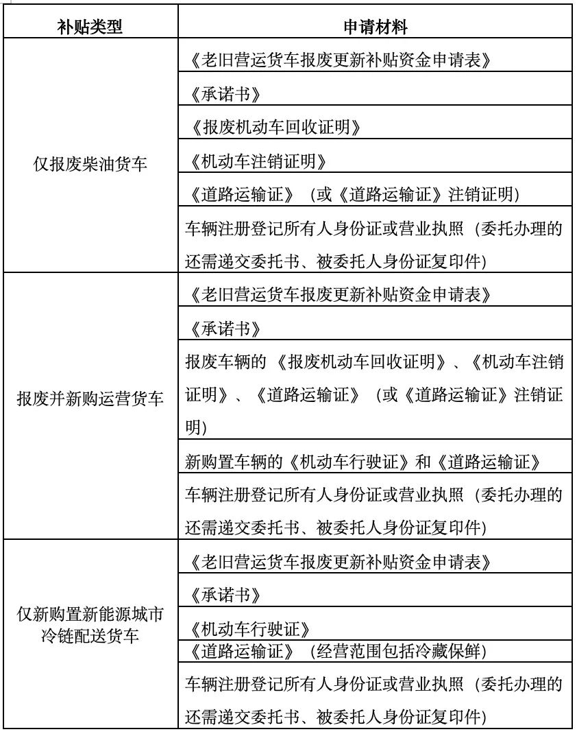
申请人需提交证明材料原件以及复印件或扫描件,并填报《老旧营运货车报废更新补贴资金申请表》(一式六份)、《资金申请承诺书》和注册登记所有人身份证或营业执照,委托办理的递交委托书、被委托人身份证,相关材料清单如下:
注:1. 以上材料必须合法、真实、有效,且清晰可辨,不得模糊、缺失或损坏,并加盖企业公章。相关证明材料提交截止日期可视情延长至2025年1月15日。
2.《老旧营运货车报废更新补贴资金申请表》《授权委托书》可自行下载后填写打印。
3.同一企业报废车辆较多,可以在一张申请表上填写所有车辆信息。
4.申报材料。(为了提高审核准确率和效率,申请材料请尽量避免手写)
相关申请材料
原标题:《补贴范围扩大!》

