行政法学习笔记Day31——行政强制的种类和设定
2024-11-25 20:05
内蒙古
重点知识点
|「行政强制的种类和设定★★★★★(考察16次)」
01
行政强制措施的种类和设定
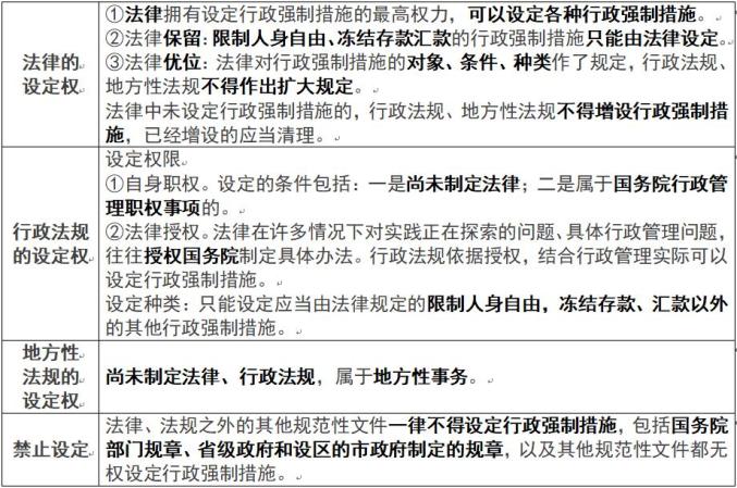
1.行政强制措施的种类
2.行政强制措施的设定
02行政强制执行的分类和设定
1.行政强制执行的分类
2.行政强制执行的设定行政机关的自行强制执行必须由法律设定,行政法规、地方性法规均不得设定行政机关强制执行。法律没有设定的,作出行政决定的机关应当申请法院强制执行。
3.行政机关自行强制执行权来自全国人大及其常委会的法律授权
学习笔记批注版

/ 鄂前旗公安 /原标题:《行政法学习笔记Day31——行政强制的种类和设定》
特别声明
本文为澎湃号作者或机构在澎湃新闻上传并发布,仅代表该作者或机构观点,不代表澎湃新闻的观点或立场,澎湃新闻仅提供信息发布平台。申请澎湃号请用电脑访问https://renzheng.thepaper.cn。

