AI“偷声音”只需10秒!于东来、雷军都中招了……
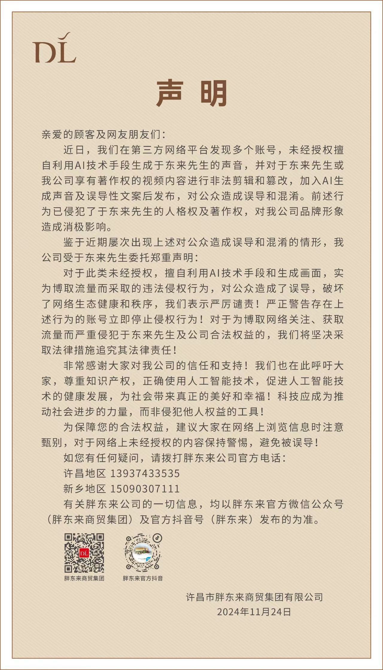
11月24日,胖东来商贸集团发表声明,称近日在第三方网络平台发现多个账号,未经授权擅自利用AI技术手段生成于东来先生的声音,并对于东来先生或胖东来商贸集团享有著作权的视频内容进行非法剪辑和篡改,加入AI生成声音及误导性文案后发布,对公众造成误导和混淆。
此前,小米CEO雷军也深受“雷军AI语音”困扰,他表示,“希望大家都不要玩了,这个事情不太好。”读特新闻记者调查发现,目前市面上已出现多款零技术门槛、零成本的AI声音生成软件,最短仅需10秒钟的声音素材,即可模仿任何人的声音,生成不实的语音内容。

网络平台上大量AI声音克隆教程。
胖东来回应AI生成声音
就在胖东来发表声明的前几日,胖东来创始人于东来因要求员工“结婚不允许要彩礼或付彩礼”“婚礼酒席不能超过五桌”“如果做不到将取消一切福利”等言论引发争议。
声明发布后,有网友将此前的彩礼言论与AI生成声音相联系。对此,读特新闻记者向胖东来官方热线求证,对方表示此次声明与彩礼言论无关。至于网络平台上哪些内容属于AI虚构,对方举例称:“比如前段时间有利用东来哥的声音卖药的视频。其余无法一一列举,只需要关注官方发布的消息即可。”

胖东来针对AI生成声音发布的声明。
而对于此前引发争议的彩礼言论,该工作人员则表示并非AI生成,是于东来先生自己发布的,并强调关于不得收付彩礼“不是规定,是倡导”。该工作人员进一步解释称,“关于彩礼不是一个聊钱的范畴,我们倡导的是把事情回归简单和纯粹的状态,爱情就是爱情,不要去攀比。”
该工作人员表示,这是胖东来一直倡导的企业文化,“员工的态度都是支持”。
AI“偷声音”仅需10秒
除了于东来外,雷军同样深受AI克隆声音困扰。此前,短视频平台上出现了大量“雷军AI配音”的恶搞视频,其中还有一些不雅谩骂。
读特新闻记者搜索发现,网络平台上有不少AI克隆声音的教程视频。记者根据教程登录某网站发现,该网站已有大量训练好的声音模板,包括雷军、郭德纲、周杰伦、丁真等明星名人,也有标签为“新闻联播”“央视配音”“广州地铁”等官方语音AI模型,还有不少普通人的声音模型。其中,雷军的AI声音累计被使用的次数超过7万次。

该网站中丁真AI声音模型使用次数超33万次,位于榜首。
生成AI声音的操作也十分简单。记者测试发现,对于已有模型的AI语音,只需输入想要生成的语音文本,3秒钟即可生成相应的音频。以雷军为例,AI生成的音频在音色、语气、语调、口音等各个方面都能够精准模仿,达到以假乱真的程度。
而对于没有模型的声音,根据该网站提示,只需上传最短10秒钟的语音素材,不到1分钟即可训练出新的声音模型,整个操作过程零技术门槛、零成本。也就是说,只要获取10秒钟的语音,任何人的声音都能被AI“偷走”,生成不实内容。
除了AI克隆声音的软件和网站外,网络购物平台上也有人工代做的服务销售,称“仅需一句话,克隆任何声音,还原度99.99%”。

网络平台上销售的人工代做声音克隆服务。
律师:情节严重或构成刑事犯罪
随着AI技术的迅猛发展,AI生成的信息使得公众难以辨别真伪。《2024年人工智能安全报告》显示,基于AI的深度伪造欺诈在2023年激增30倍。
“自然人的声音具有可识别性,2021年施行的《民法典》第一千零二十三条首次明确对自然人的声音参照肖像权来保护,属于自然人人格权的范畴。”华商律师事务所英颂知产团队负责人彭英武律师解释道。
据彭英武介绍,未经权利人许可,通过AI使用他人声音构成对他人的声音侵权,在我国已有相关的司法实际判例。不仅如此,自2014年5月1日起,我国商标法也将能够区分商品或服务的声音纳入可注册商标范围,如果具备显著性的自然人声音注册商标后,还可受商标法保护。
除了对于声音权利人侵权之外,如果伪造声音传播不实言论,侵犯《民法典》第一千零二十四条规定的自然人的名誉权。在商业竞争环境下,如果商家利用不实言论打击竞争对手,还可能构成虚假宣传或不正当竞争。对于特别严重的不实言论,捏造事实诽谤他人的,可能构成《刑法》第二百四十六条规定的诽谤罪。

