民法典侵权编司法解释一对照解读(第18条-第26条)
2024-11-25 19:17
云南
2024年9月27日开始施行的《民法典侵权责任编司法解释一》共26个条文,涉及侵权领域多个热点难点问题。现节选《民法典侵权责任编司法解释查学用指引》一书内容,对《民法典侵权责任编司法解释一》剩余条文(第18-26条)进行关联对照与要点解读,涉及承揽中的侵权责任、产品责任赔偿范围、装让拼装报废车辆责任要件、道交事故中涉保险赔偿主体、饲养烈性犬等动物免责情形是否适用、高空抛坠物中的责任细化等重要内容,并附典型案例(图片脚注已隐,具体详见纸质书,点击图片可放大浏览)。
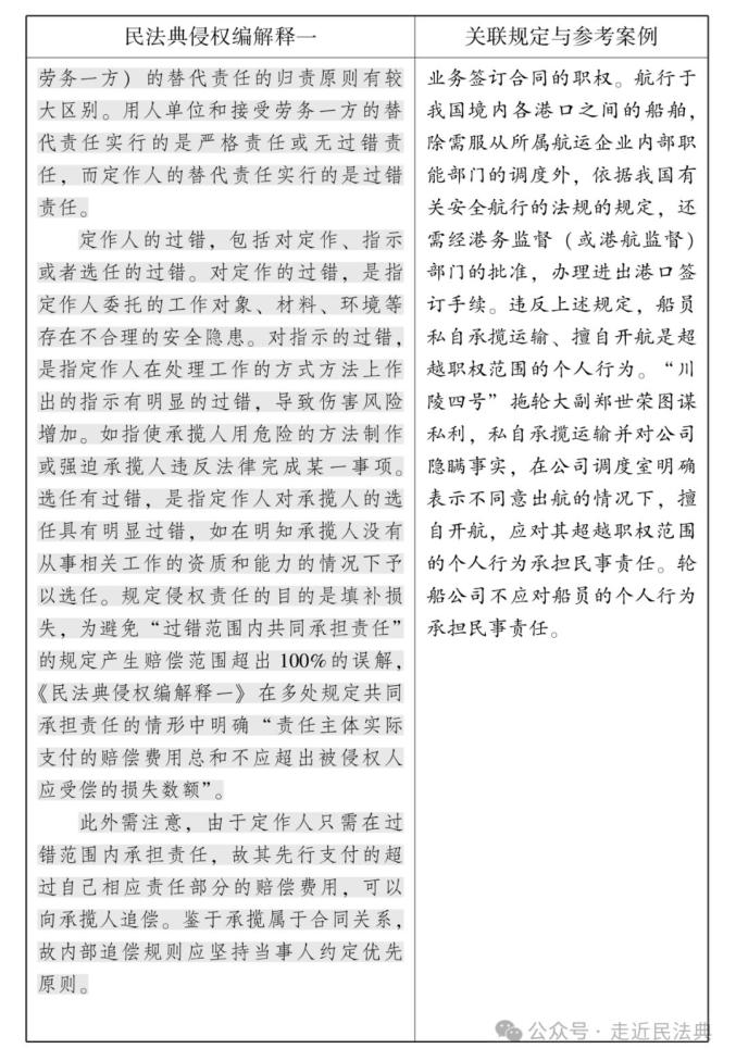
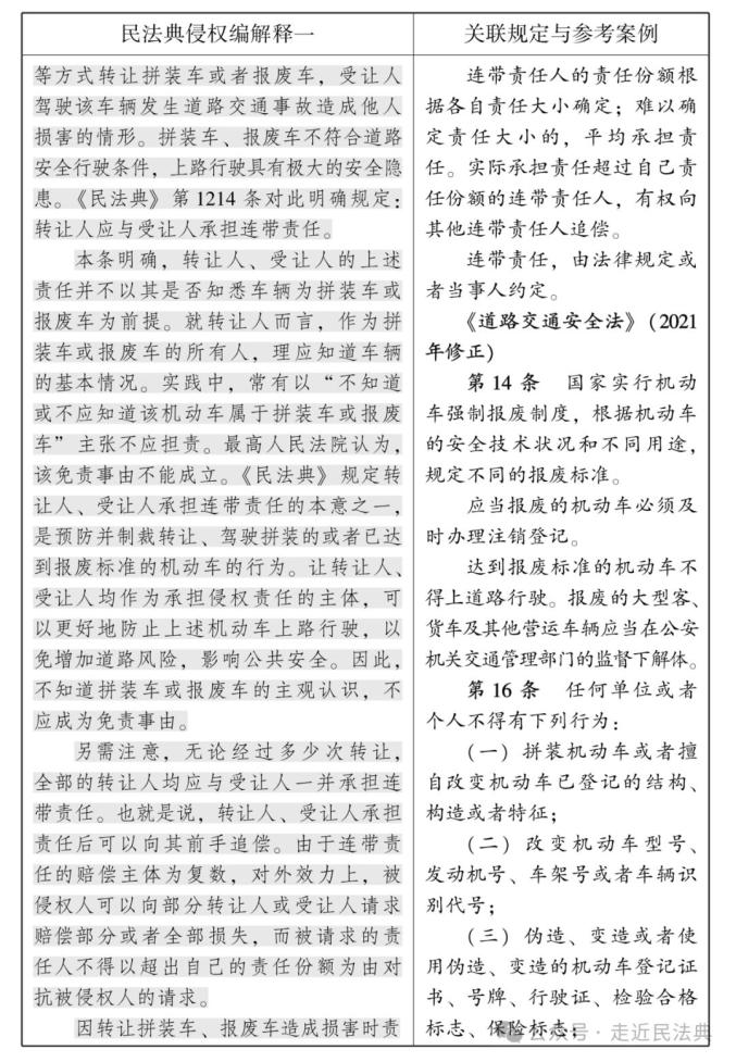
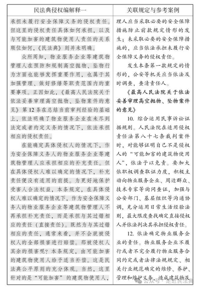
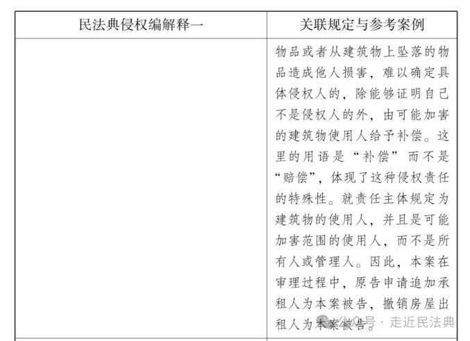
第十八条


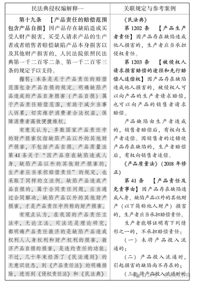
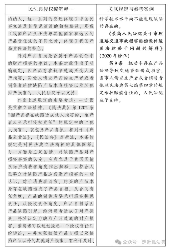
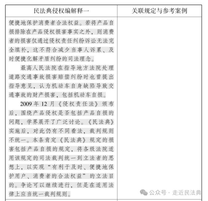
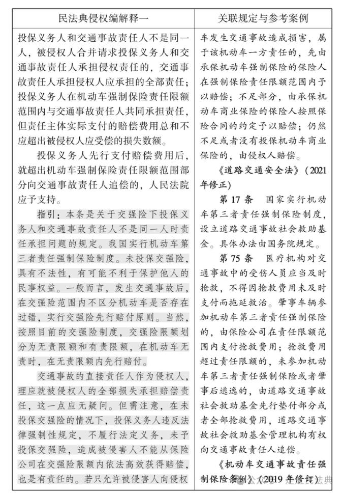
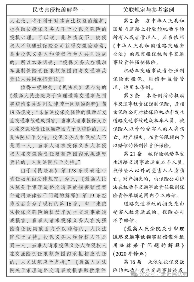
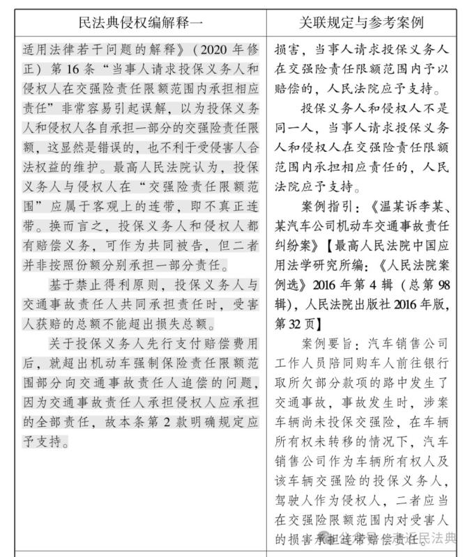
第十九条



第二十条



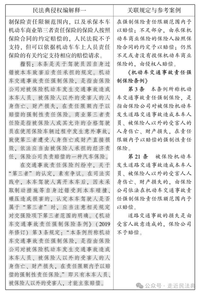
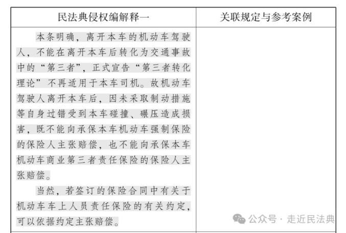
第二十一条




第二十二条



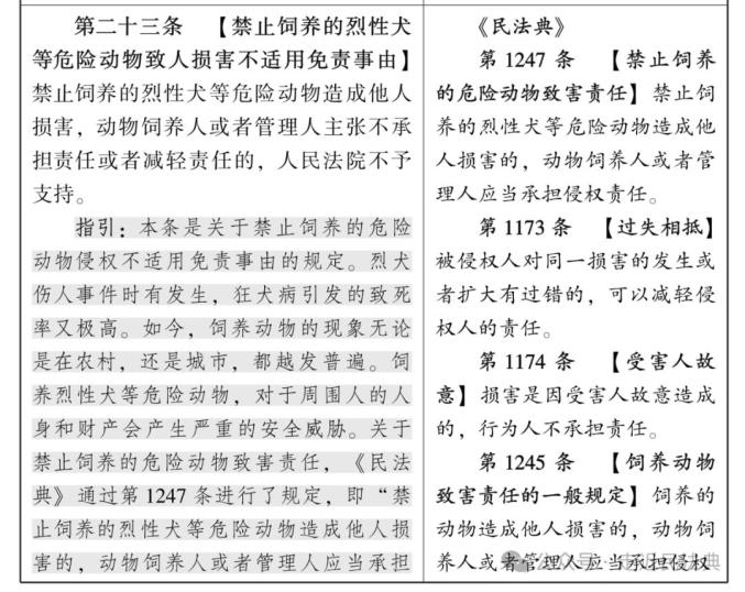
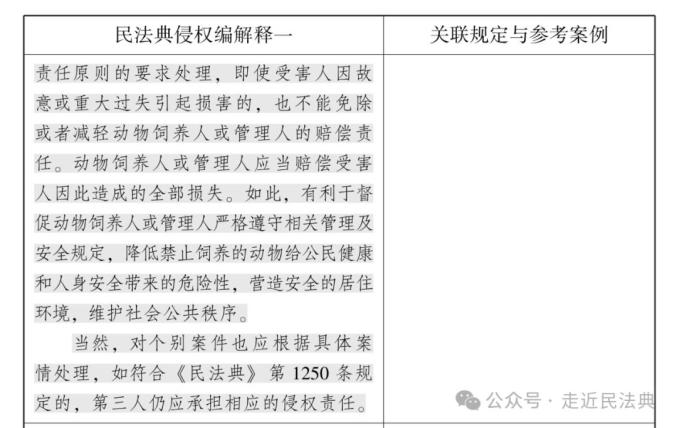
第二十三条



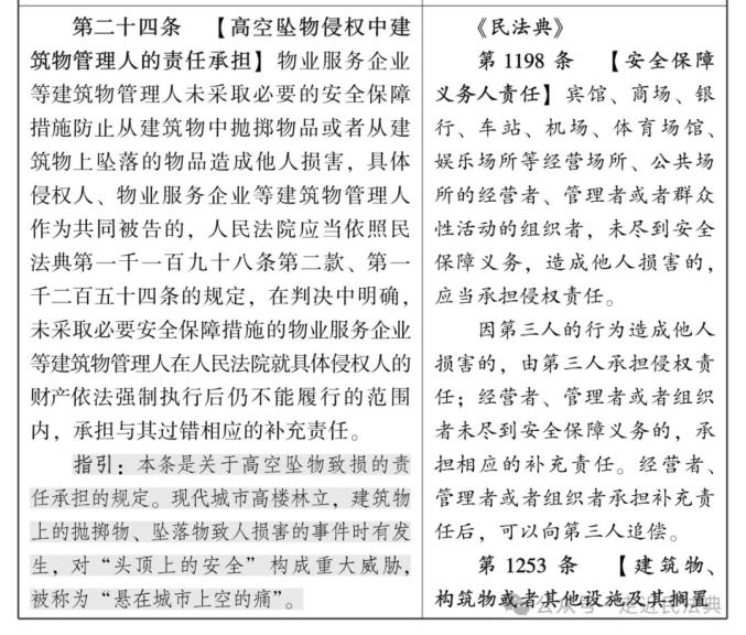
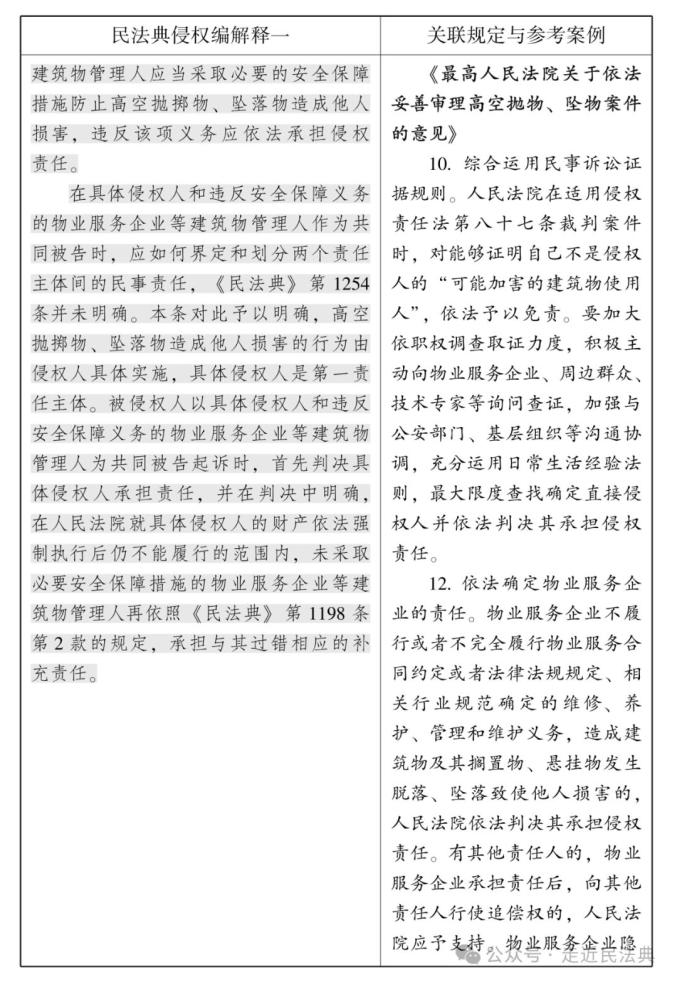
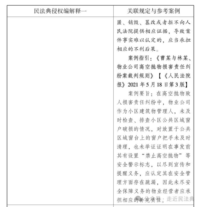
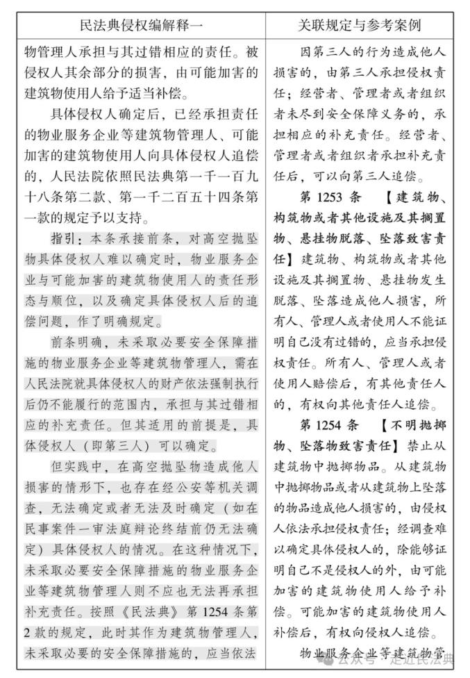
第二十四条




第二十五条





第二十六条


原标题:《民法典侵权编司法解释一对照解读(第18条-第26条)》
特别声明
本文为澎湃号作者或机构在澎湃新闻上传并发布,仅代表该作者或机构观点,不代表澎湃新闻的观点或立场,澎湃新闻仅提供信息发布平台。申请澎湃号请用电脑访问https://renzheng.thepaper.cn。

