民法典侵权编司法解释一对照解读(第18条-第26条)
2024-11-22 17:32
安徽
2024年9月27日开始施行的《民法典侵权责任编司法解释一》共26个条文,涉及侵权领域多个热点难点问题。现节选《民法典侵权责任编司法解释查学用指引》一书内容,对《民法典侵权责任编司法解释一》剩余条文(第18-26条)进行关联对照与要点解读,涉及承揽中的侵权责任、产品责任赔偿范围、装让拼装报废车辆责任要件、道交事故中涉保险赔偿主体、饲养烈性犬等动物免责情形是否适用、高空抛坠物中的责任细化等重要内容,并附典型案例(图片脚注已隐,具体详见纸质书,点击图片可放大浏览)。
第十八条

第十九条

第二十条

第二十一条


第二十二条

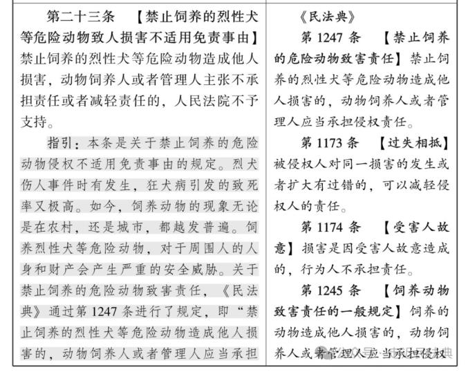
第二十三条

第二十四条


第二十五条



第二十六条
来源:最高人民法院司法案例研究院微信公众号继续滑动看下一个轻触阅读原文
桐城法院向上滑动看下一个原标题:《民法典侵权编司法解释一对照解读(第18条-第26条)》
特别声明
本文为澎湃号作者或机构在澎湃新闻上传并发布,仅代表该作者或机构观点,不代表澎湃新闻的观点或立场,澎湃新闻仅提供信息发布平台。申请澎湃号请用电脑访问https://renzheng.thepaper.cn。

