好消息︱「一站式滑雪训练营」开营啦!!
以下文章来源于万龙山地运动 ,作者万龙滑雪学校
万龙山地运动.播雪花,种幸福
新雪季已到是不是有许多朋友还在纠结去哪里开板?
滑雪小白也在考虑怎样快速入门呢?
想学习滑雪,还要操心吃,操心住,还有雪票,有点麻烦
参加我们的「一站式滑雪训练营」
操心的事交给我们,您只管认真学习滑雪就行!
接下来就跟着小编一起来看看「一站式滑雪训练营」到底怎么个事吧~
成人训练营01
训练营 报名须知
1、报名无门槛,想要系统化学习单/双板滑雪,从零基础到高级水平滑雪者均可报名;
2、报名需提供自己真实滑行水平(视频或文字信息),开营前会根据学员水平进行分组。
02
训练营 行程安排
点击查看大图03
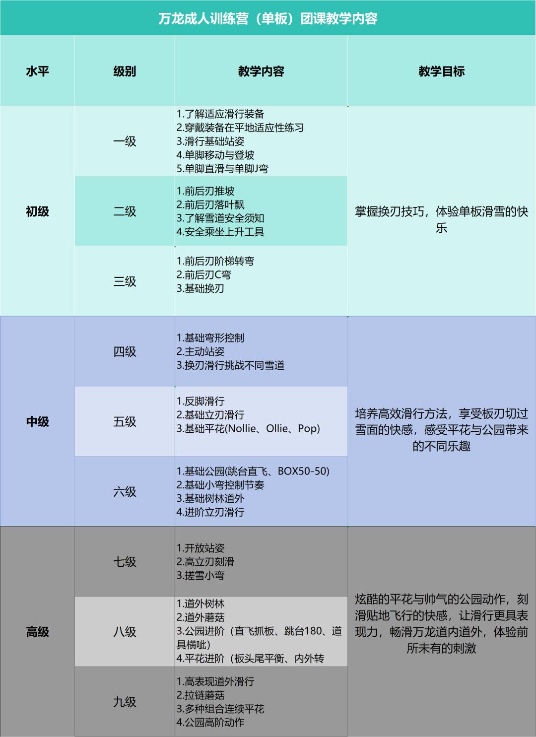
训练营 教练安排
双板训练营
零基础班/提升班:1v3-6人教学
点击查看大图单板训练营
零基础班:1v3-4教学
提升班:1v3-6教学
点击查看大图04
训练营 吃住安排
双龙餐厅自助早餐
美味


盛龙公寓3-4人间
舒适

温馨
05训练营 营期及价格
点击查看大图06
训练营 使用及退款规则
1、顾客通过线上线下购买此产品;
线上:万龙小程序直销
线下:卡类用户
也可提前致电咨询预约:0313-4785252、18801243281;
扫码线上购买
扫码添加微信
2、改期:至少开营前一周告知工作人员进行调整,如不提前通知者视为默认当期参加;3、退费:在开营前10天(含10天)联系工作人员可全额退款,提前3天联系退还全部营费一半,开营前3天内(含3天)营费不予退还。

✦✦ ✦
交通便利Convenient Transportation
大家可以选择以下交通方式到达万龙
✦
✦
高铁/动车·快速直达
Train
目前可以从北京北站或清河站乘坐高铁/动车前往崇礼,到站太子城站或崇礼站,全程耗时1小时左右。在太子城站我们设有免费接驳车可以直接前往万龙。
✦✦
自驾出行·安逸舒适
Self driving
自驾路线可以选择京藏高速或京礼高速,北京到崇礼全程约200公里,车程3小时左右。如果选择京礼高速,可在太子城出口下高速,随后走红花梁隧道,出了隧道2分钟就到万龙啦!
✦✦
航空直飞·省时高效
Aircraft
张家口宁远机场全方位通航,到达机场后可选择打车、租车或者公交前往万龙,乘车1小时左右即可到达万龙。
从2024年10月27日起至2025年3月29日止,张家口机场将执行2024/25年冬航季航班计划,共154天。期间,部分航班时刻有所调整。点击链接了解详情:航班时间调整,上海的雪友来万龙更方便了
原标题:《好消息︱「一站式滑雪训练营」开营啦!!》

