赢了官司拿不到钱,我该怎么办?丨松法·讼
原创 执行有我的 上海松江法院
文字来源:执行局 李传辉
审判杨秋月 单文宣
赢了官司拿不到钱
我该怎么办?
——这是当事人拿到生效法律文书后经常发出的疑问,那么民事案件胜诉后该如何申请执行,从申请执行到执行结束的过程又是怎样的呢?让我们一起走进执行程序一探究竟吧。

1
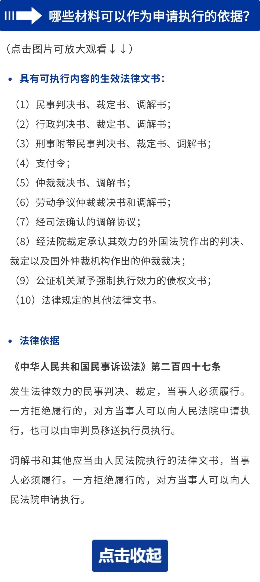
申请执行
申请执行人需提交申请执行书、生效法律文书副本、身份证明等,向法院立案庭申请执行立案,对于符合条件的,在7日内登记立案。

(点击展开↑↑↑)

(点击展开↑↑↑)
2
法院受理
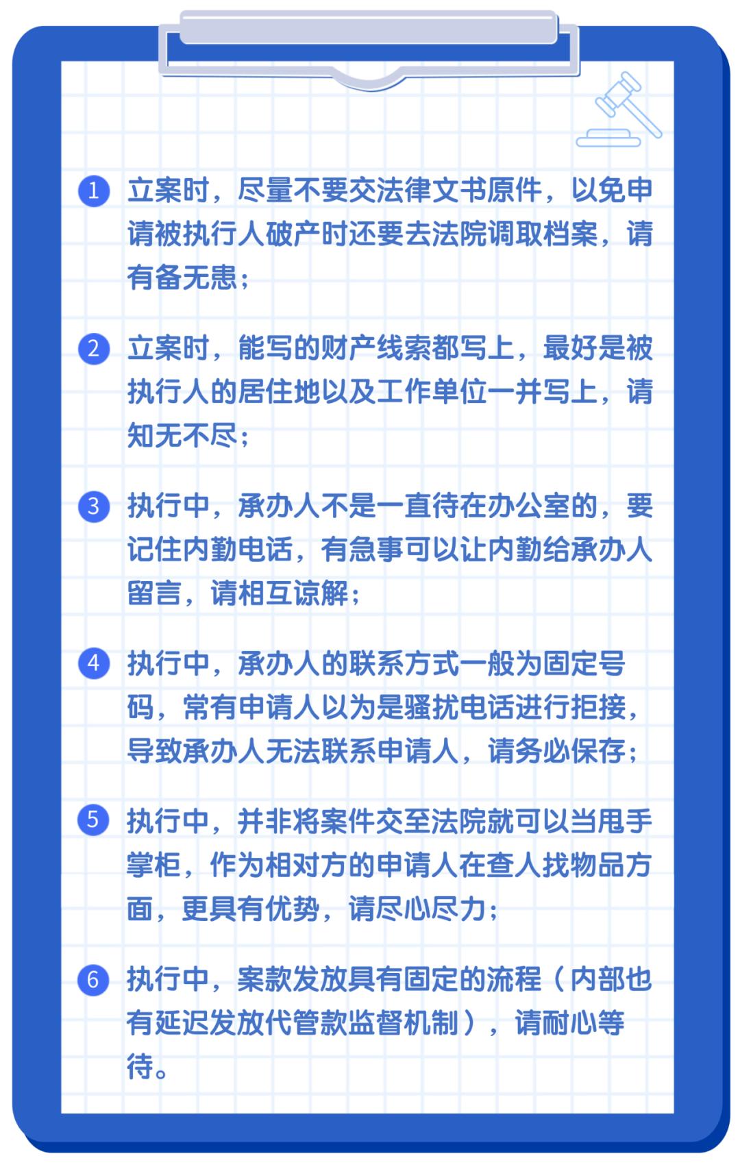
案件受理后,将移送执行机构分配对应的承办人员并及时通知申请执行人及被执行人,承办人收到案件材料后将进行财产调查,同时可以立即采取强制执行措施查封、扣押、冻结被执行人相应价值的财产。

(点击展开↑↑↑)
3
财产调查
(1)通知申请执行人提供已知的被执行人财产线索;
(2)通知被执行人如实报告财产状况,责令被执行人履行生效法律文书确定的义务;
(3)承办人通过执行系统查询被执行人名下的财产,或根据情形适用搜查措施或发布悬赏公告查找可供执行的财产。
4
财产处置
如发现可供执行的财产,将根据财产类型采取对应的执行措施:
(1)有银行存款且足额:直接划拨到法院账户,由法院支付给申请执行人,执行完毕。
(2)无银行存款或金额不足以支付债务:
有固定工资:可扣留提取,即执行人员向被执行人工作单位出具执行裁定书、协助执行通知书,用人单位每月为被执行人保留最低生活保障金,超出部分逐月扣除。
有房产、土地等不动产或车辆等动产:可以向房产交易中心、车管所等相关部门发出执行裁定书、协助执行通知书,要求协助查封,同时可启动财产处置措施,委托有关机构进行司法拍卖,通常两轮,第一次无人竞拍,则第二次拍卖一般会降价5%~20%,若二拍无人竞拍,再进行为期60天的变卖,若仍无人竞拍,则可以以物抵债。
如无任何可供执行的财产,或可供执行的财产处置后仍不足以清偿全部债务的,法院通常会到被执行人的住所地进行现场调查、对被执行人进行限制消费、列入失信被执行人,然后终结本次执行程序,若后续发现可供执行的财产可以随时恢复执行,不受民事诉讼法申请执行时效期间为2年的限制。


(点击展开↑↑↑)



《中华人民共和国民事诉讼法》
第二百五十二条 被执行人未按执行通知履行法律文书确定的义务,应当报告当前以及收到执行通知之日前一年的财产情况。被执行人拒绝报告或者虚假报告的,人民法院可以根据情节轻重对被执行人或者其法定代理人、有关单位的主要负责人或者直接责任人员予以罚款、拘留。
第二百五十三条 被执行人未按执行通知履行法律文书确定的义务,人民法院有权向有关单位查询被执行人的存款、债券、股票、基金份额等财产情况。人民法院有权根据不同情形扣押、冻结、划拨、变价被执行人的财产。人民法院查询、扣押、冻结、划拨、变价的财产不得超出被执行人应当履行义务的范围。
人民法院决定扣押、冻结、划拨、变价财产,应当作出裁定,并发出协助执行通知书,有关单位必须办理。
第二百五十四条 被执行人未按执行通知履行法律文书确定的义务,人民法院有权扣留、提取被执行人应当履行义务部分的收入。但应当保留被执行人及其所扶养家属的生活必需费用。
人民法院扣留、提取收入时,应当作出裁定,并发出协助执行通知书,被执行人所在单位、银行、信用合作社和其他有储蓄业务的单位必须办理。
第二百五十八条 财产被查封、扣押后,承办人应当责令被执行人在指定期间履行法律文书确定的义务。被执行人逾期不履行的,人民法院应当拍卖被查封、扣押的财产;不适于拍卖或者当事人双方同意不进行拍卖的,人民法院可以委托有关单位变卖或者自行变卖。国家禁止自由买卖的物品,交有关单位按照国家规定的价格收购。
第二百五十九条 被执行人不履行法律文书确定的义务,并隐匿财产的,人民法院有权发出搜查令,对被执行人及其住所或者财产隐匿地进行搜查。
第二百六十六条 被执行人不履行法律文书确定的义务的,人民法院可以对其采取或者通知有关单位协助采取限制出境,在征信系统记录、通过媒体公布不履行义务信息以及法律规定的其他措施。
第三百一十三条 对人民法院的判决、裁定有能力执行而拒不执行,情节严重的,处三年以下有期徒刑、拘役或者罚金;情节特别严重的,处三年以上七年以下有期徒刑,并处罚金。
《中华人民共和国刑法》
第三百一十三条 对人民法院的判决、裁定有能力执行而拒不执行,情节严重的,处三年以下有期徒刑、拘役或者罚金;情节特别严重的,处三年以上七年以下有期徒刑,并处罚金。
原标题:《赢了官司拿不到钱,我该怎么办?丨松法·讼》

