《细胞·代谢》:反式脂肪太毒了!科学家发现新的反式脂肪促进动脉粥样硬化机制,胆固醇不是唯一的“坏蛋”
原创 代丝雨 奇点网
知道反式脂肪酸不是什么好东西,但没想到它还能有新的坏花样儿。
今日,索尔克研究所的科研团队在《细胞·代谢》杂志发表论文,研究者们发现,反式脂肪酸促进动脉粥样硬化形成,主要是通过鞘脂(sphingolipid),而非我们更熟悉的“坏脂肪”胆固醇。
高反式脂肪酸饮食会促进小鼠肝脏分泌鞘脂和极低密度脂蛋白(VLDL)到循环中,从而加速了斑块生成。
好在研究者们也找到了这条通路的“总开关”,以鞘脂合成的限速酶SPT为靶点就有希望对抗反式脂肪酸的毒手。
当然,最重要的还是咱们平时吃东西得注意,氢化植物油啊起酥油啊长时间高温加工过的油啊,留心少吃就对了。

论文题图
反式脂肪酸的坏名声由来已久,不用奇点糕多说大家想必也知道,过量摄入反式脂肪酸是心血管疾病风险的主要来源之一,过量摄入反式脂肪酸会升高血液中总胆固醇、低密度脂蛋白胆固醇(LDL-C),降低高密度脂蛋白胆固醇(HDL-C)。
但终究说来说去,大多数研究的目光都放在胆固醇身上。可知现在LDL-C已经不是唯一的坏蛋,有不少研究都开始关注新的目标,比如极低密度脂蛋白(VLDL),以及奇点糕也经常写到的降脂新明星靶点脂蛋白(a)。
相较之下,鞘脂大家可能就更陌生了。其实已经有不少研究发现,鞘脂与多种疾病有关,包括动脉粥样硬化性心脏病(ASCVD)、非酒精性脂肪性肝病(NAFLD)、肥胖和相关胰岛素抵抗疾病、糖尿病、周围神经病变、神经变性等。
研究者从鞘脂的生物合成过程入手,尝试寻觅它与ASCVD之间的联系。在这个过程中,研究者们有了一个有意思的发现,鞘脂合成的限速酶SPT,在选择合成原材料时,似乎比起顺式不饱和脂肪酸(CFA)更加青睐反式不饱和脂肪酸(TFA)。

SPT的底物非常多样
通过一系列体内外实验,研究者发现,反式脂肪酸会通过SPT促进鞘脂合成、加速极低密度脂蛋白分泌到血液中。而这与TFA的结构有关——相较形状更“扭曲”的CFA,TFA更接近“笔直”的饱和脂肪酸。

在低密度脂蛋白受体缺陷(Ldlr-/-)小鼠中,研究者开展了下一步实验。由于缺乏LDL受体,这种小鼠难以及时清除循环中的LDL-C,会更容易患上动脉粥样硬化。
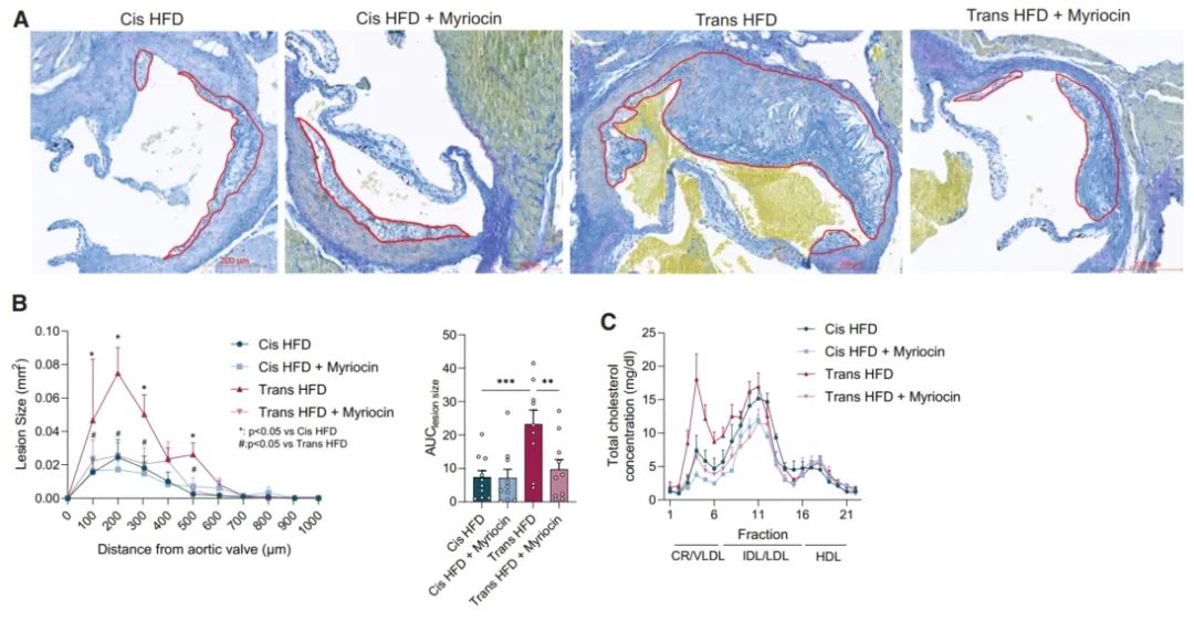
研究者设计了60%热量由脂质提供的高脂饮食(HFD),区别在于一组中脂质62%为顺-单不饱和脂肪酸C18:1(Cis HFD),另一组则是混合了28%的反-单不饱和脂肪酸C18:1和34%的顺-单不饱和脂肪酸C18:1(Trans HFD)。
有趣的是,明明是Cis HFD小鼠长胖得更多,但却是Trans HFD组小鼠的肝脏脂肪变性情况更严重,动脉粥样硬化斑块的面积也更大!

myriocin为SPT抑制剂

Trans HFD小鼠斑块面积更大
分析结果显示,反式脂肪酸会诱导肝脏鞘脂和VLDL分泌,小鼠餐后血浆中甘油三酯水平要增长得快得多。

使用tyloxapol抑制脂蛋白脂肪酶,用于测量肝脏脂蛋白分泌
好在已知的限速酶SPT看起来还是个不错的靶点,研究者使用抑制剂myriocin抑制SPT活性后,就能显著减少反式脂肪酸导致的硬化斑块面积。
研究者还进一步提出SPT的特定亚基SPTLC3当为此事负责。参考人类基因组数据也可以发现,SPTLC3与人类肝脏中许多VLDL分泌基因有强烈的正相关性。
不过这些和生活还是有点遥远的,咱们只能多留意饮食,尽量不吃反式脂肪酸啦~参考资料:
[1]Gengatharan et al., Altered sphingolipid biosynthetic flux and lipoprotein trafficking contribute to trans-fat-induced
atherosclerosis, Cell Metabolism (2024), https://doi.org/10.1016/j.cmet.2024.10.016
[2]https://www.salk.edu/zh-CN/news-release/cholesterol-is-not-the-only-lipid-involved-in-trans-fat-driven-cardiovascular-disease/
本文作者丨代丝雨
原标题:《《细胞·代谢》:反式脂肪太毒了!科学家发现新的反式脂肪促进动脉粥样硬化机制,胆固醇不是唯一的“坏蛋”》

