南昌大学傅斌教授团队:克服癌症化疗耐药有价值的策略
原创 转网 转化医学网

【导读】SMARCA5功能丧失可导致神经发育障碍和威廉姆斯综合症。然而,SMARCA5在前列腺癌中的调控机制在很大程度上尚未被阐明。
11月5日,南昌大学傅斌教授研究团队在期刊《Cell Death&Disease》上发表了研究论文,题为“USP3 promotes DNA damage response and chemotherapy resistance through stabilizing and deubiquitinating SMARCA5 in prostate cancer”,本研究中,研究人员发现去泛素化酶USP3可以直接与SMARCA5相互作用,并去除SMARCA5上的K63连接的多聚泛素化,以维持其稳定性,这促进了DNA损伤修复和化疗耐药。在体外和体内实验中,USP3的缺失或SMARCA5的沉默促进了前列腺癌细胞对多西他赛的敏感性,而过表达USP3则在体外和体内恢复了SMARCA5沉默细胞对多西他赛的抵抗。在临床上,USP3在前列腺癌组织中显著上调,与SMARCA5表达呈正相关。总之,本研究揭示了USP3-SMARCA5轴在调节DNA双链断裂修复方面的一种新的分子机制,在人类前列腺癌的化疗反应中发挥重要作用。本研究强调了靶向USP3-SMARCA5轴可能是治疗USP3/SMARCA5过表达的化疗耐药患者并改善药物治疗的一种有价值的策略。

https://www.nature.com/articles/s41419-024-07117-3
背景信息
01
多西他赛为基础的化疗是晚期前列腺癌的标准治疗方案,但只有一半的患者对多西他赛有反应,在老年患者人群中,多西他赛可将中位生存期延长近两个月,但随后会逐渐产生化疗耐药性。最近的研究发现,在转移性前列腺癌中,DNA损伤应答(DDR)基因的突变很常见,既可以在肿瘤中发生体细胞突变,也可以通过生殖细胞遗传获得,这促进了化疗耐药性的产生。因此,DNA损伤修复途径中的因素有望成为克服化疗耐药性的有前景的靶点。
蛋白质泛素修饰参与了几乎所有的细胞过程,包括细胞周期调控、细胞增殖、细胞死亡、分化和转移;它通过调节蛋白质稳定性、蛋白质定位和信号转导起作用。去泛素酶(DUBs)的功能是将泛素分子或多泛素链从底物上移除,这对DNA修复过程和DNA损伤响应途径起到了关键作用。USP3是USP家族的成员,具有两个结构域:ZnF(1-158)和UCH(159-520)。最近的研究表明,USP3在多种恶性肿瘤中高度表达,与癌症的一系列恶性生物学行为有关,并在DNA损伤响应中发挥关键作用。为了进一步探究USP3及其下游机制的潜在作用,研究人员通过免疫亲和纯化和质谱分析(MS)检测USP3相互作用蛋白的转录后修饰,以确定可能参与USP3介导的去泛素化的下游蛋白质。在此,研究人员报告了USP3的一个关键靶点——SMARCA5,以及USP3在多西他赛诱导的DNA损伤中对SMARCA5进行去泛素化的特定机制,这表明USP3可能是前列腺癌抗癌治疗的一个有前途的靶点。
USP3促进前列腺癌细胞的增殖和生存
02
为了进一步研究USP3在前列腺癌中的功能,研究人员通过慢病毒转导在PC3和DU145细胞中敲低USP3。两种构建物都分别降低了USP3 mRNA和蛋白质的表达。USP3敲低降低了PC3和DU145细胞的增殖,并通过伤口愈合实验降低了这两种细胞的迁移。此外,USP3敲低也降低了非前列腺癌细胞的增殖,表明USP3可能对许多细胞系的增殖至关重要。为了进一步测试USP3在肿瘤发生中的功能,研究人员使用了一种原位前列腺肿瘤模型,其中PC3细胞通过皮下注射注入裸鼠体内。在对照组小鼠中,注射PC3细胞导致形成大的前列腺肿瘤,而注射了两种不同USP3 shRNA的PC3细胞则表明USP3敲低降低了肿瘤发生。综上所述,这些数据表明USP3敲低在体外和体内降低了前列腺癌细胞的长期增殖和生存。
USP3通过SMARCA5促进化疗耐药性
03
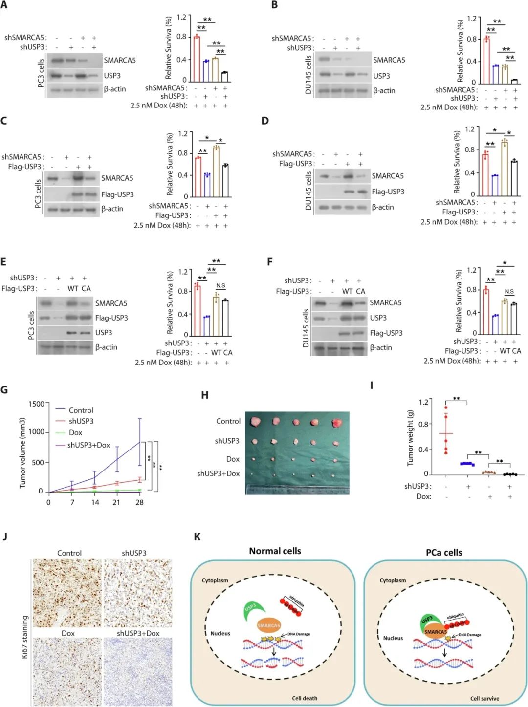
为了测试USP3-SMARCA5轴是否可能作为癌症治疗的靶点,研究人员在PC3细胞或DU145细胞中单独或同时沉默USP3或SMARCA5,并检测在多西他赛处理后的细胞存活情况。研究人员发现,USP3或SMARCA5沉默促进了PC3细胞和DU145细胞对多西他赛的敏感性。此外,在USP3耗竭细胞中沉默SMARCA5进一步增强了这些治疗的效果。为了进一步确认USP3对化疗抵抗的调节依赖于其催化活性,研究人员将沉默的USP3细胞转染表达野生型USP3或C168突变质粒,并检测在多西他赛处理后的细胞存活情况。接下来,研究人员进一步询问USP3是否可能作为前列腺癌体内治疗的潜在靶点。如图1G-I所示,USP3的耗竭或多西他赛治疗同样抑制了肿瘤生长,而USP3和多西他赛的联合沉默进一步减少了异种移植模型中的肿瘤生长。在Ki67染色试验中也观察到了类似的效果。研究人员还确认,在各自的肿瘤组织中,确实敲低了USP3,而USP3敲低降低了SMARCA5的表达,而多西他赛治疗对它们的蛋白质表达没有影响。这些数据表明,USP3以SMARCA5依赖的方式调节前列腺癌细胞对多西他赛的细胞反应。

图1:USP3通过调控SMARCA5来影响化疗耐药性
综合来看,研究人员发现USP3与SMARCA5结合,并去除了SMARCA5上的K63-连接的聚泛素化修饰,以维持其稳定性,从而促进DNA损伤修复和化疗耐药性。
研究意义
04
本研究证明了靶向USP3-SMARCA5轴可能是治疗USP3/SMARCA5过表达的化疗耐药患者并改善药物治疗的一种有价值的策略。
【参考资料】
https://www.nature.com/articles/s41419-024-07117-3
原标题:《新分子机制!南昌大学傅斌教授团队:克服癌症化疗耐药有价值的策略》

