(快收藏)11类民事起诉状、答辩状示范文本来了 »
别人欠我钱,我想起诉,可是不知道起诉状怎么写?
我要应诉答辩,网上的模板太多了,不知道怎么写才对?
别担心 别着急
小编已经整理好了
11类民事案件
起诉状、答辩状示范文本
扫描对应二维码即可下载
最高人民法院、司法部、中华全国律师协会联合印发《关于印发部分民事起诉状、答辩状示范文本(试行)的通知》(以下简称《通知》)。
该示范文本自2024年3月4日起试行,试行期一年。
《通知》发布的起诉状、答辩状示范文本,针对金融借款、民间借贷、劳动争议等11类常见多发的民事纠纷类型,为当事人起诉、答辩提供规范全面的诉讼指引,方便人民群众聚焦诉讼请求、争议问题、事实理由,有针对性地提供诉讼材料。示范文本采用表格化、要素化方式,意在让人民群众看得明白、用得方便。
01民间借贷纠纷
民间借贷纠纷起诉状
民间借贷纠纷起诉状实例
民间借贷纠纷答辩状
民间借贷纠纷答辩状实例(向左滑动查看)
点击下方二维码即可查看、下载完整示范文本
(民间借贷纠纷)
02
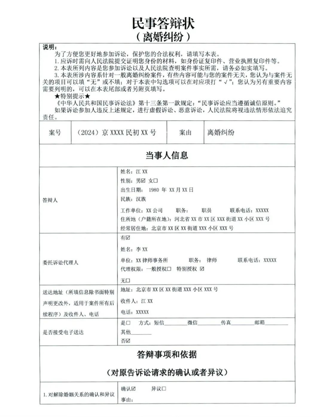
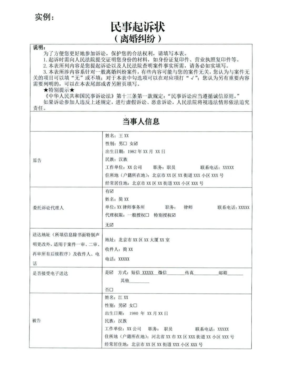
离婚纠纷
离婚纠纷起诉状
离婚纠纷起诉状实例
离婚纠纷答辩状
离婚纠纷答辩状实例(向左滑动查看)
点击下方二维码即可查看、下载完整示范文本
(离婚纠纷)
03
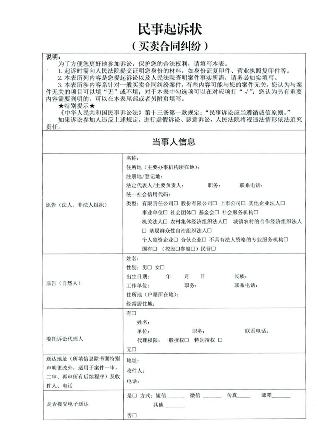
买卖合同纠纷
买卖合同纠纷起诉状
买卖合同纠纷起诉状实例
买卖合同纠纷答辩状
买卖合同纠纷答辩状实例(向左滑动查看)
点击下方二维码即可查看、下载完整示范文本
(买卖合同纠纷)
04
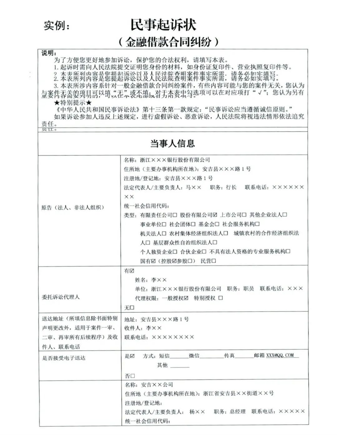
金融借款合同纠纷
金融借款合同纠纷起诉状
金融借款合同纠纷起诉状实例
金融借款合同纠纷答辩状
金融借款合同纠纷答辩状实例(向左滑动查看)
点击下方二维码即可查看、下载完整示范文本
(金融借款合同纠纷)
05
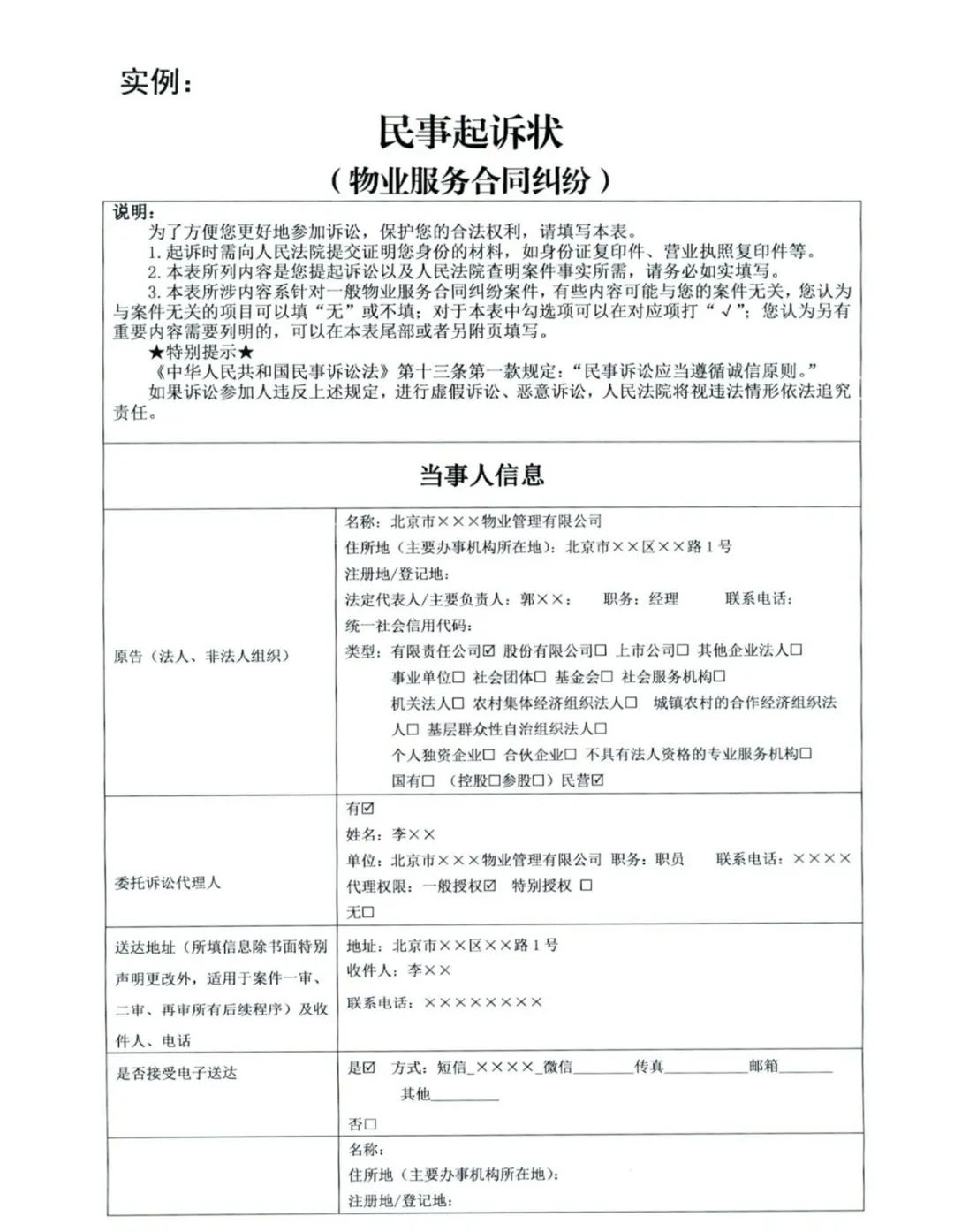
物业服务合同纠纷
物业服务合同纠纷起诉状
物业服务合同纠纷起诉状实例
物业服务合同纠纷答辩状
物业服务合同纠纷答辩状实例(向左滑动查看)
点击下方二维码即可查看、下载完整示范文本
(物业服务合同纠纷)
06
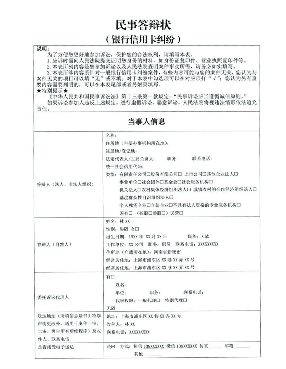
银行信用卡纠纷
银行信用卡纠纷起诉状
银行信用卡纠纷起诉状实例
银行信用卡纠纷答辩状
银行信用卡纠纷答辩状实例(向左滑动查看)
点击下方二维码即可查看、下载完整示范文本
(银行信用卡纠纷)
07
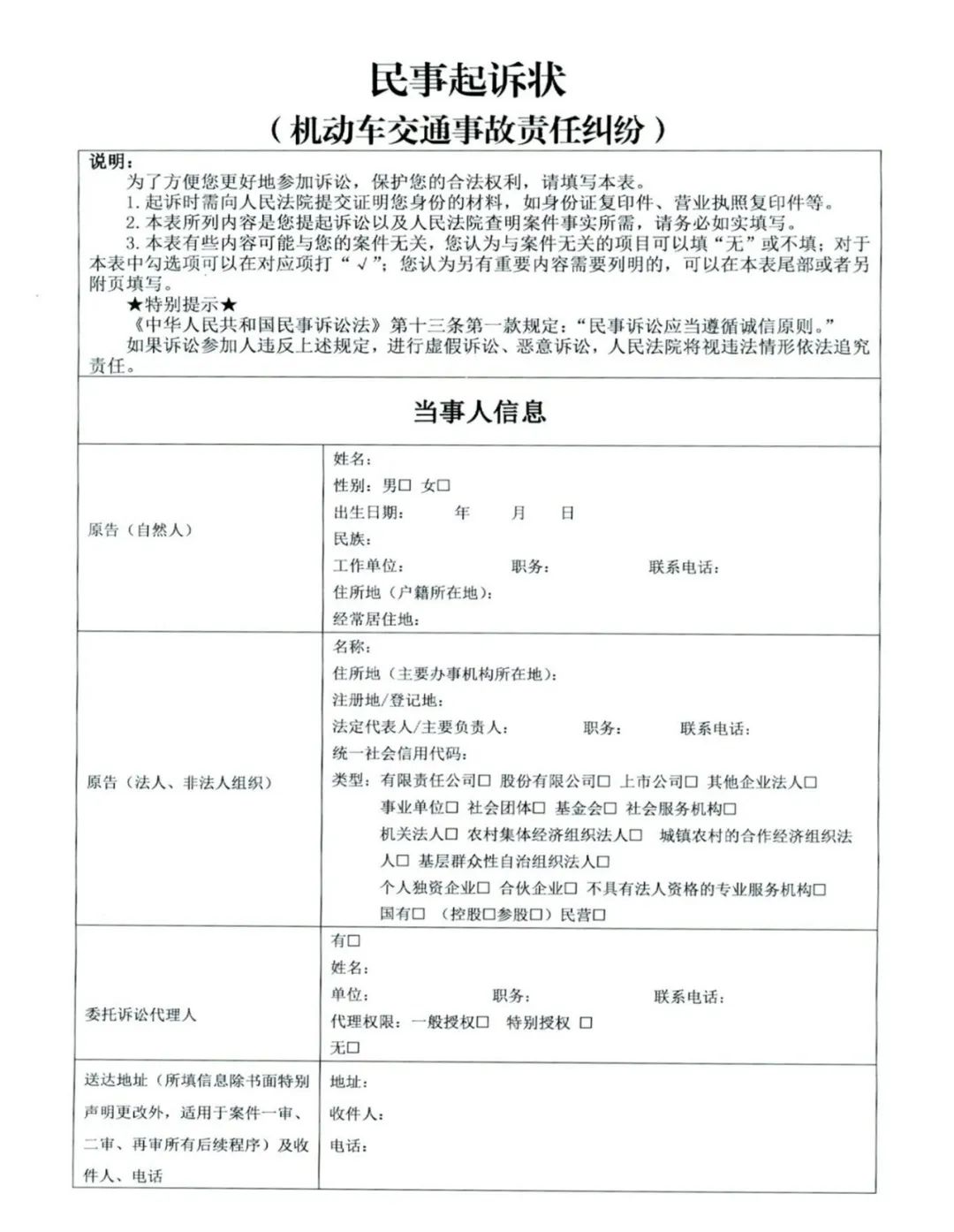
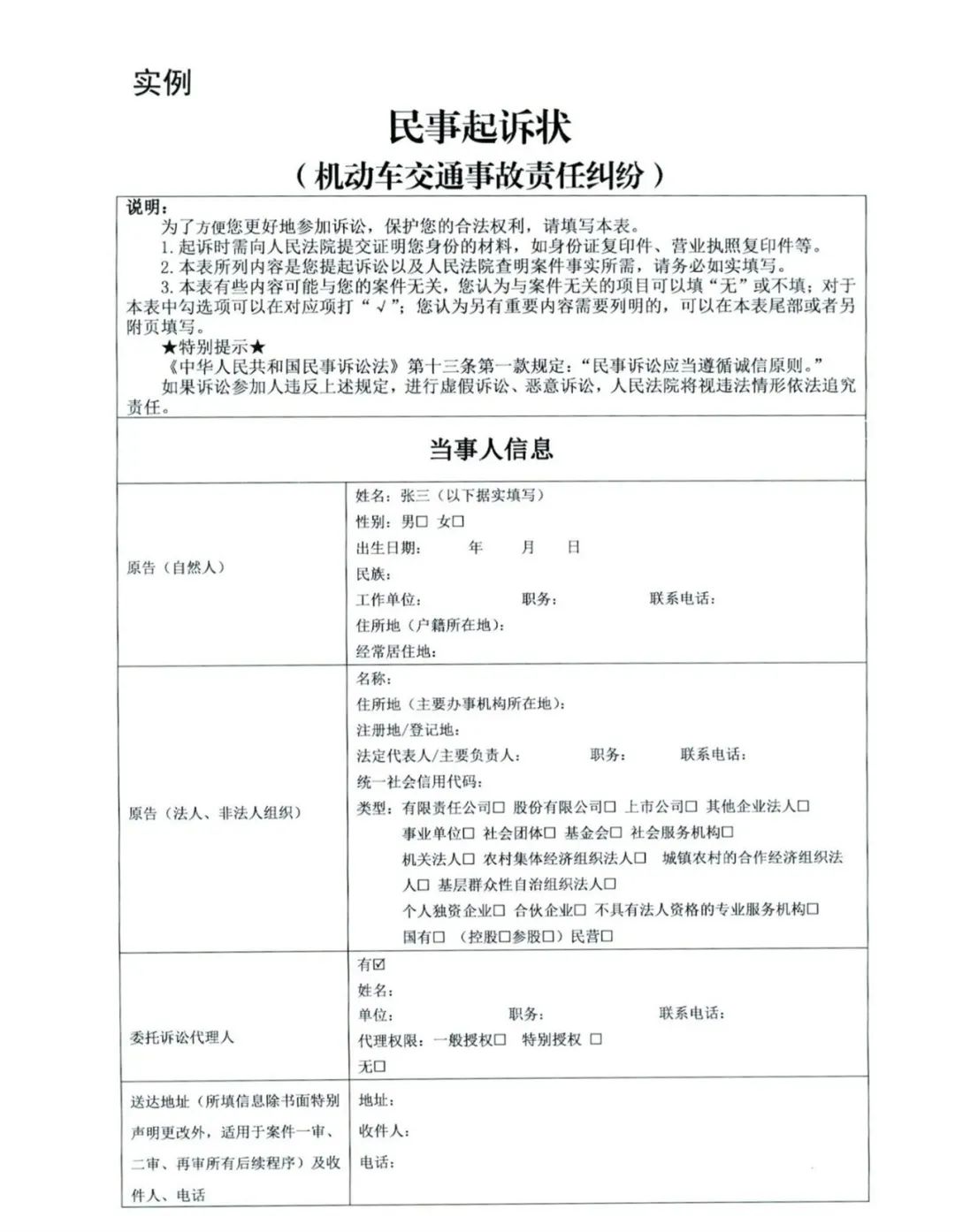
机动车交通事故责任纠纷
机动车交通事故责任纠纷起诉状
机动车交通事故责任纠纷起诉状实例
机动车交通事故责任纠纷答辩状
机动车交通事故责任纠纷答辩状实例(向左滑动查看)
点击下方二维码即可查看、下载完整示范文本
(机动车交通事故责任纠纷)
08
劳动争议纠纷
劳动争议纠纷起诉状
劳动争议纠纷起诉状实例
劳动争议纠纷答辩状
劳动争议纠纷答辩状实例(向左滑动查看)
点击下方二维码即可查看、下载完整示范文本
(劳动争议纠纷)
09
融资租赁合同纠纷
融资租赁合同纠纷起诉状
融资租赁合同纠纷起诉状实例
融资租赁合同纠纷答辩状
融资租赁合同纠纷答辩状实例(向左滑动查看)
点击下方二维码即可查看、下载完整示范文本
(融资租赁合同纠纷)
10
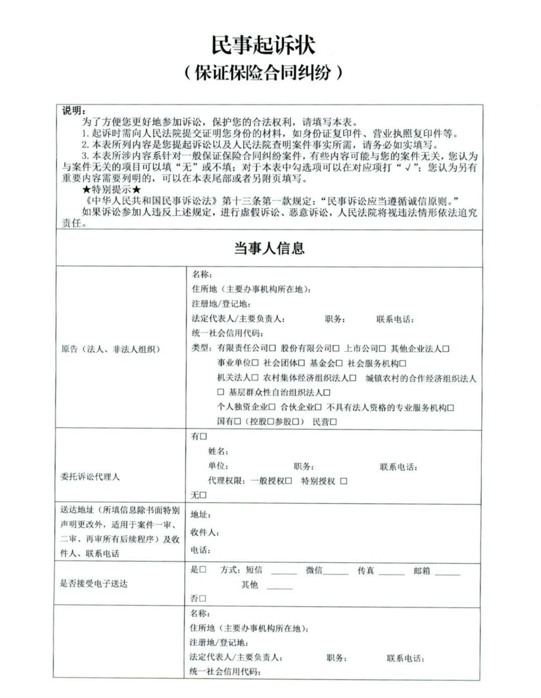
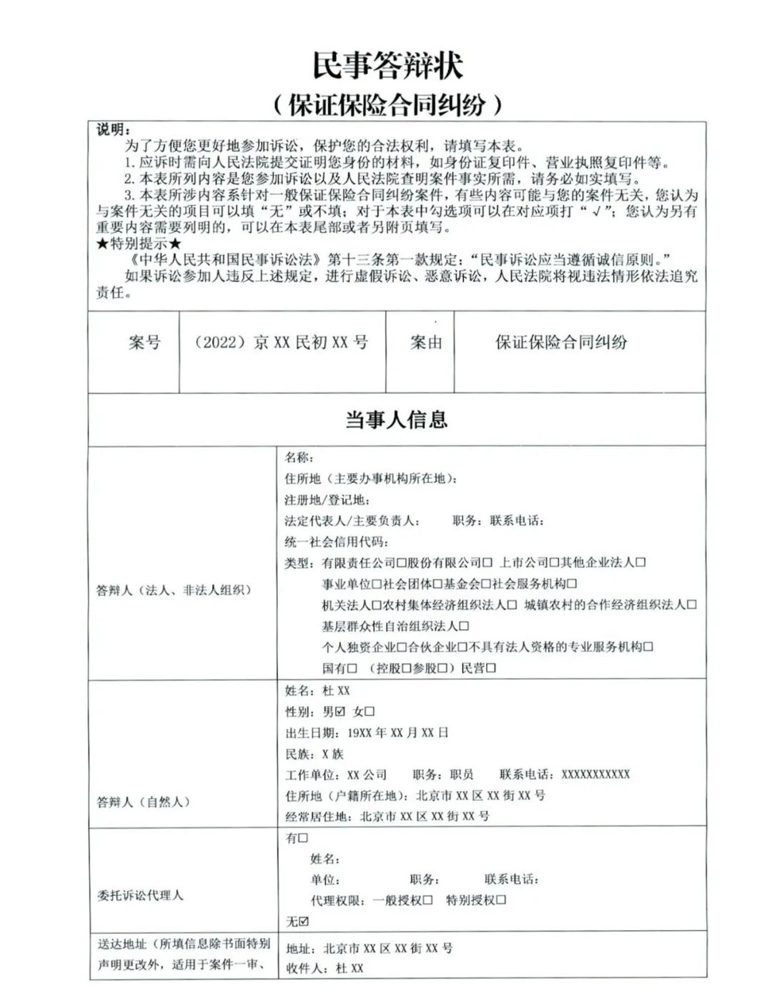
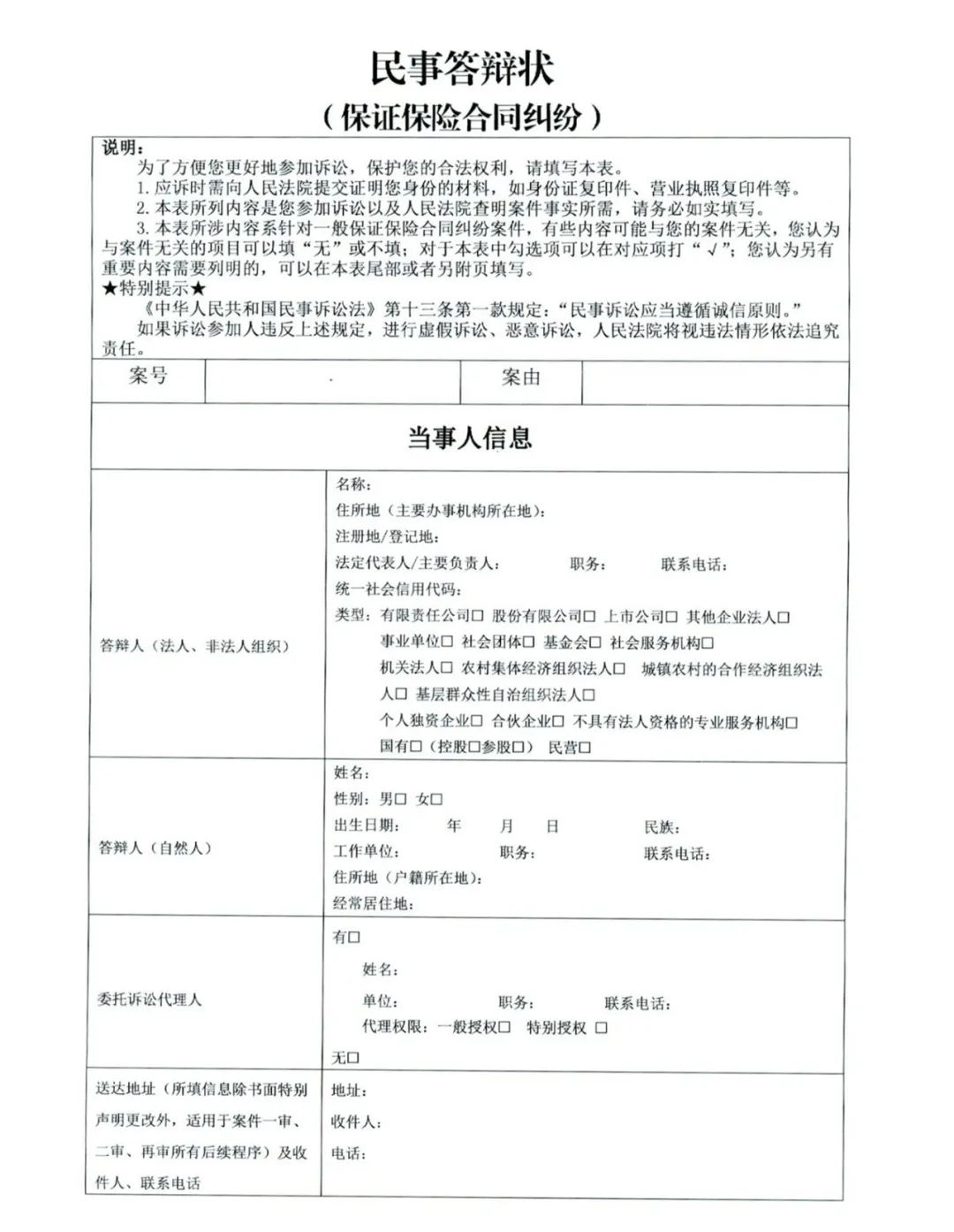
保证保险合同纠纷
保证保险合同纠纷起诉状
保证保险合同纠纷起诉状实例
保证保险合同纠纷答辩状
保证保险合同纠纷答辩状实例(向左滑动查看)
点击下方二维码即可查看、下载完整示范文本
(保证保险合同纠纷)
11
证券虚假陈述责任纠纷
证券虚假陈述责任纠纷起诉状
证券虚假陈述责任纠纷起诉状实例
证券虚假陈述责任纠纷答辩状
证券虚假陈述责任纠纷答辩状实例(向左滑动查看)
点击下方二维码即可查看、下载完整示范文本
(证券虚假陈述责任纠纷)
往期回顾
尊敬的父老乡亲:
全南县人民法院始终坚持以人民为中心,不断深化和发展新时代“寻乌经验”,努力让人民群众在每一个司法案件中感受到公平正义。如果您对全南县人民法院在廉洁、效率、作风方面有任何意见建议,请拨打赣州法院民意受理中心热线0797-8312368。期待您的关注支持。
原标题:《(快收藏)11类民事起诉状、答辩状示范文本来了 »》

