《全民数字素养与技能发展水平调查报告(2024)》发布
前 言习近平总书记强调“没有信息化就没有现代化”“要提高全民全社会数字素养和技能”。当前,信息化对经济社会发展的驱动引领作用日益凸显,给生产力和生产关系带来前所未有的变革。提升全民数字素养与技能,已经成为促进人的全面发展、以信息化赋能高质量发展的重要举措。
2021年10月,中央网络安全和信息化委员会印发《提升全民数字素养与技能行动纲要》。各地区、各有关部门贯彻落实中央决策部署,深入实施全民数字素养与技能提升行动,围绕供给侧、需求侧、环境侧三个方向,按年度印发实施工作要点,连续举办三届全民数字素养与技能提升月活动,评选认定78家全民数字素养与技能培训基地,建设上线“全民数字素养与技能提升平台”、“国家智慧教育平台”,发布《教师数字素养》标准,加快提高学校数字教学水平,在国家职业分类大典中首次标识97个数字职业,加快数字技术类国家职业标准开发,面向产业工人、农民、老年人等开展专题培训,采取了系列务实举措。在各方共同努力下,我国数字素养与技能发展水平不断提升,数字人才队伍持续壮大,数字惠民便民取得新进展,全社会关注并参与全民数字素养与技能提升行动的氛围愈发浓厚。
落实《提升全民数字素养与技能行动纲要》关于“定期开展全民数字素养与技能发展监测调查和评估评价,编制发布全民数字素养与技能发展水平报告”的部署安排,为了解我国数字素养与技能发展现状,找准关键领域和重点环节,构建精准施策的数据支撑,实现以评促建、以评促用、以评促强,中央网信办会同中国科协等组织开展了首次全国范围的全民数字素养与技能发展水平调查。
此次调查面向全国31个省(区、市)开展问卷调查,调查对象为18-69周岁成年公民(以下简称成年人)和12-17周岁未成年公民(以下简称未成年人),共回收样本288万份,其中有效样本272万份。调查确立立足国情、国际可比、面向未来的指导原则,以数字认知、数字技能和数字思维为主要能力测度方向,结合受访者数字活动参与行为考察,编制形成本报告。本报告从我国全民数字素养与技能发展的总体情况、地区情况、群体情况等进行分析,并描述了区域、城乡、年龄、受教育程度等方面的具体情况,以期为社会各界深化提升全民数字素养与技能实践和研究提供借鉴参考。
最后,对参与调查工作的各地区党委网信办及有关部门表示感谢,对中国科普研究所牵头成立的全民数字素养与技能发展水平调查研究组表示感谢,向广大受访者和关心提升全民数字素养与技能工作的各界朋友表示感谢!
主要调查结果
◇我国六成以上公民具备初级及以上数字素养与技能。我国60.61%的成年人和64.69%的未成年人具备初级及以上数字素养与技能,16.26%的成年人和12.55%的未成年人具备高级数字素养与技能。
◇数字素养与技能水平和区域经济发展态势相符。东部地区、中部地区、西部地区成年人具备初级及以上数字素养与技能水平占比(以下简称“初级及以上水平占比”)分别为63.23%、60.03%、56.90%,具备高级数字素养与技能水平占比(以下简称“高级水平占比”)分别为18.50%、15.13%、13.80%;其未成年人初级及以上水平占比分别为71.60%、63.70%、59.25%,高级水平占比分别为17.56%、10.06%、9.40%。
◇城乡居民数字素养与技能水平协同提升。城镇成年人初级及以上水平占比为65.92%,高级水平占比为19.83%;城镇未成年人初级及以上水平占比为70.94%,高级水平占比为15.90%。农村成年人初级及以上水平占比为50.57%,高级水平占比为9.53%;农村未成年人初级及以上水平占比为53.11%,高级水平占比为6.33%。
◇各年龄段人群数字素养与技能发展态势持续向好。12-14岁、15-17岁年龄段人群初级及以上水平占比分别为61.20%、68.67%,高级水平占比分别为10.94%、14.38%。18-29岁、30-39岁、40-49岁、50-59岁、60-69岁年龄段人群初级及以上水平占比分别为75.76%、69.90%、61.70%、53.16%、36.22%,高级水平占比分别为28.69%、19.67%、13.83%、10.12%、7.34%。
◇受教育程度是影响数字素养与技能的关键因素。小学及以下、初中、高中、大学专科、大学本科及以上受教育程度成年人的初级及以上水平占比分别为35.37%、54.79%、71.13%、82.73%、91.40%,高级水平占比分别为5.43%、7.62%、18.21%、30.51%、53.49%;其未成年人初级及以上水平占比分别为45.96%、64.65%、71.74%、77.38%、84.22%,高级水平占比分别为5.74%、12.06%、15.67%、16.83%、33.70%。
◇我国劳动者适应数字时代职业发展需要的能力逐步增强。全国就业人员的初级及以上水平占比为67.85%、高级水平占比为19.75%。其中,“办事人员和有关人员”“专业技术人员”“党的机关、国家机关、群众团体和社会组织、企事业单位负责人”“生产制造及有关人员”“社会生产服务和生活服务人员”“农、林、牧、渔业生产及辅助人员”的初级及以上水平占比分别为79.06%、76.22%、72.49%、67.82%、62.59%、59.73%,高级水平占比分别为33.77%、29.12%、26.02%、15.34%、12.71%、11.55%。
一、全民数字素养与技能发展总体情况
我国六成以上公民具备初级及以上数字素养与技能。对照《提升全民数字素养与技能行动纲要》提出的“全民数字化适应力、胜任力、创造力”,根据受访者在数字生活、工作、学习等场景中展现出来的数字化认知理解、应用操作、思维观念等能力,对数字素养与技能水平采用分级评价方法,分为初级、中级、高级三层。成年人中,60.61%具备初级及以上数字素养与技能,其中16.26%具备高级水平,21.22%具备中级水平,23.13%具备初级水平。未成年人中,64.69%具备初级及以上数字素养与技能,其中12.55%具备高级水平,26.25%具备中级水平,25.89%具备初级水平。需要指出的是,未成年人的主要社会角色为受教育者,与成年人的社会角色和应对情景存在较大差异,为更好反映群体特征,本次调查对二者采用不同评价标尺,二者数据不作直接比较。
二、全民数字素养与技能发展地区情况数字素养与技能水平和区域经济发展态势相符。我国区域数字素养与技能发展协同推进,东中西部成年人初级及以上水平占比分别为63.23%、60.03%、56.90%,其未成年人初级及以上水平占比分别为71.60%、63.70%、59.25%。成年人初级及以上水平占比位居前10的省份中,有8个省份的人均国内生产总值(GDP)排名前10,数字素养与技能发展水平和地区经济发展情况基本吻合。其中,北京、上海、浙江、江苏、福建等的初级及以上水平占比位居全国前列,上海、北京、浙江、江苏、天津等的高级水平占比位居全国前列。
三、全民数字素养与技能发展群体情况(一)城乡居民
城乡居民数字素养与技能水平协同提升。成年人中,城镇居民初级及以上水平占比为65.92%,农村居民初级及以上水平占比为50.57%。未成年人中,城镇居民初级及以上水平占比为70.94%,农村居民初级及以上水平占比为53.11%。
(二)年龄结构各年龄段人群数字素养与技能发展态势持续向好。成年人中,18-29岁、30-39岁、40-49岁、50-59岁、60-69岁年龄段人群初级及以上水平占比分别为75.76%、69.90%、61.70%、53.16%、36.22%,年轻一代展现出更高的数字素养与技能水平。未成年人中,15-17岁年龄段人群初级及以上水平占比和高级水平占比分别比12-14岁高7.5和3.4个百分点,未成年人的数字素养与技能水平随年龄增长呈现上升趋势。
(三)受教育程度受教育程度是影响数字素养与技能的关键因素。公民数字素养与技能随受教育程度提高而提升,初级及以上水平增长速度先快后慢,高级水平增长速度先慢后快。成年人中,初级及以上水平占比方面,“大学本科及以上”学历人群高出“小学及以下”56.0个百分点,最快提升阶段在“小学及以下”至“初中”之间,涨幅19.4个百分点。高级水平占比方面,“大学本科及以上”学历人群高出“小学及以下”48.1个百分点,最快提升阶段在“大学专科”至“大学本科及以上”之间,涨幅23.0个百分点。未成年人中,初级及以上水平占比方面,“大学本科及以上”学历人群高出“小学及以下”38.3个百分点,最快提升阶段在“小学及以下”至“初中”之间,涨幅18.7个百分点。高级水平占比方面,“大学本科及以上”学历人群高出“小学及以下”28.0个百分点,最快提升阶段在“大学专科”至“大学本科及以上”之间,涨幅16.9个百分点。
(四)职业群体我国劳动者适应数字时代职业发展需要的能力逐步增强。全国就业人员的初级及以上水平占比为67.85%、高级水平占比为19.75%,均高于全国成年人数字素养与技能水平。按照《职业分类大典》中的职业类型,“办事人员和有关人员”“专业技术人员”“党的机关、国家机关、群众团体和社会组织、企事业单位负责人”的初级及以上水平占比分别比全国就业人员总体水平高11.2、8.4和4.6个百分点,高级水平占比分别比全国就业人员总体水平高14.0、9.4和6.3个百分点。“生产制造及有关人员”初级及以上水平占比与全国就业人员总体水平相当,高级水平占比较全国就业人员总体水平低4.4个百分点。“社会生产服务和生活服务人员”“农、林、牧、渔业生产及辅助人员”初级及以上水平占比较全国就业人员总体水平低5.3和8.1个百分点,高级水平占比较全国就业人员总体水平低7.0和8.2个百分点。
附录一 技术说明调查对象:我国18-69周岁成年人和12-17周岁未成年人。
调查范围:31个省、自治区、直辖市。
样 本 量:全国回收样本288万份,其中有效样本272万份,样本有效率达94%,成年人有效样本247万份,未成年人有效样本25万份。
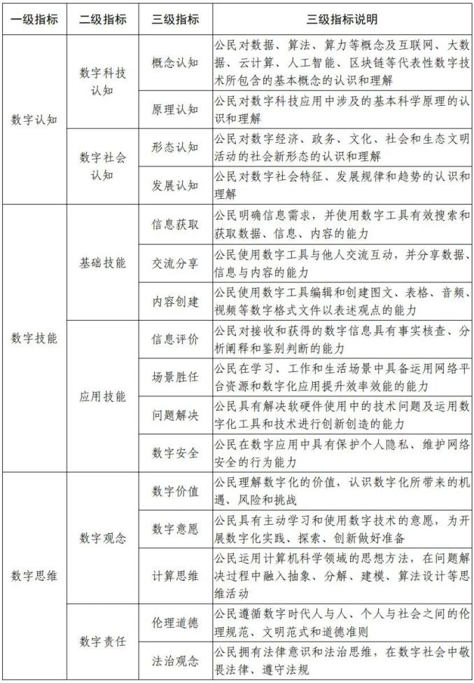
调查内容:全民数字素养与技能调查内容包括数字素养与技能状况、数字活动参与情况及受访者人口特征。数字认知、数字技能、数字思维是全民数字素养与技能调查核心指标,用于评估公民的数字素养与技能水平。
评价标准:本次调查综合运用德尔菲法等确定数字认知(25%)、数字技能(50%)、数字思维(25%)三个维度的权重。基于项目反应理论模型等对调查数据进行统计计算,在同一参照标尺上拟合出问卷题目难度和区分度参数,得到测试对象的能力值,并通过算法转化为0-100之间的标准分数。基于受访者总体得分及分布,参考欧盟数字技能评价标准,本次调查借鉴PISA、PIAAC等国际调查通用方法,采用“平均分±标准差”的方式进行能力水平分层。
考虑到未成年人的主要社会角色为受教育者,与成年人的社会角色和应对情景存在较大差异,为更好反映群体特征,本次调查对二者采用不同评价标尺,二者数据不作直接比较,但均以初、中、高级水平展现。
抽样方法:调查采取预置人口结构配额的非概率抽样。
加权方法:为增强样本代表性和更好反映全国总体状况,按照2020年第七次全国人口普查数据进行加权调整,人口加权信息包括地域、城乡、年龄和受教育程度等。
附录二 评价指标体系
来源:“网信中国”微信公众号投稿:zhongguowangxin@vip.sina.com
继续滑动看下一个轻触阅读原文
中国网信杂志向上滑动看下一个原标题:《《全民数字素养与技能发展水平调查报告(2024)》发布》

