一文了解!签订买卖合同的注意事项!
在买卖合同审判实践中
常因合同订立不规范等问题
引发纠纷
那么在签订合同时
我们该注意些什么
一
签订买卖合同时
01
合同标题要准确
随着经济社会发展,买家对产品有更多个性化的定制需求,特别是在装修装饰、家具购买等领域,往往会出现“承揽合同”与“买卖合同”要素竞合的情形。若合同名称表述不规范,当合同中涉及对标的物的特殊约定时,应视为承揽关系中定作人的要求还是买卖合同中对产品性质的约定,往往会存在争议。而合同性质的判断,将影响到案件管辖、法律适用、举证责任划分、最终责任认定等方面的准确性。
因此,合同标题准确,加之以合同条款进一步明确合同关系,可在一定程度上避免就此问题产生分歧,从而更好维护自身合法权益。
02
合同主体要清晰
“买方”和“卖方”,是法律中“买受人”和“出卖人”的通俗表示,厘清合同主体是明确合同双方权利义务的前提,亦是诉权行使的必要条件。
因此,订立买卖合同时,双方均应注意合同各方的名称并核实其身份。对方是个人的,在合同中注明姓名、身份证号码、联系方式等信息,对方是公司的,在合同中注明营业执照载明的公司全称、住所地、法定代表人、联系方式等信息,并确保与合同落款主体的签字、捺印一致。
03
合同标的要详细
买卖合同标的物描述尽可能详细,包括标的物的名称、型号、数量、外观、尺寸等,并注明标的物价款,可同时备注大小写。若标的物名称型号不够明确的,可在制作合同时随附标的物样品照片。明确标的物之后,还应明确其质量、技术标准,并同时约定相应的质量异议期,进而在后续标的物交付、买方履行检验义务时,合同双方有据可依。
04
合同条款要齐备
买卖合同的内容一般包括标的物的名称、数量、质量、价款、履行期限、履行地点和方式、包装方式、检验标准和方法、结算方式等条款。
因此,合同条款可以完整或部分参照法律规定进行编撰,并结合预期可能发生的情形,进一步完善合同约定。合同条款编撰得越详尽,在出现相应状况时,双方产生纠纷的概率就越低。
05
违约责任要明晰
违约责任的约定,既是对双方履行合同的一种制约手段,也是在出现违约情形后,守约方主张自己合法权利的依据。关于违约责任的设定可由双方协商,如要求违约方承担实际履行、采取补救措施、支付违约金、适用定金法则、赔偿损失、请求减少价款或报酬等后果。约定的违约金低于或过分高于造成的损失的,人民法院或者仲裁机构可以根据当事人的请求予以增加或予以适当减少。
二
履行买卖合同时
01
要详细记载单据凭证。如送货单、购销单等销货凭证应记载购货人及货物特征。
02
要谨慎交付款项。通过现金方式支付的,应查明经办人是否有收款权限,并留存收款收据;通过转账方式支付的,应转入合同约定的收款方账户,并注明款项性质。
03
要规范交付货物。交货时卖方应交付给有权利接收货物的人,并留存买方签收货物的单据。
04
要保管证据文件。民事诉讼中,当事人对自己提出的主张,有责任提供证据。未能提供证据或证据不足以证明其事实主张的,可能承担举证不能的法律后果。
因此,应妥善保管所有交易环节的证据材料,包括最初的意向性谈判、正式合同、补充协议、交接手续、往来函件、邮件、微信聊天记录等。
三
标的物交付时
买卖合同中产品质量问题是合同目的能否实现的关键,也是买卖合同纠纷产生的主要原因。因此,买受人尽可能在合同中约定指定有相关专业知识的收货人,对签收货物的外观、质量等进行全面的检查,一旦发现与合同约定不符,可采取拒收并通过文字、书面等方式在合同约定的检验期限内或法定期限内及时向出卖人反映。
需要特别注意的是,若买受人未按期提出质量异议,在法律上将产生“视为标的物的数量或者质量符合约定”的效果,故买受人按期提出质量异议,是起诉主张违约责任的前提和关键。
四
买方拖欠货款的处理
买卖合同纠纷向人民法院请求保护权利的诉讼时效为三年,超过诉讼时效后可能会丧失胜诉权。故出卖人主张货款应在规定时限内,避免因超过诉讼时效而利益受损。建议出卖人建立定期催款的应收款制度,在诉讼时效期内,定期向对方发出要求其履行义务的催款函,保留催款函的签收件,可起到诉讼时效中断的法律效果。存在持续买卖合同关系的双方当事人应定期进行对账,并在对账单和结算凭证上加盖公章。若已超过诉讼时效应尽快采取补救措施,如签发催款函让对方重新确认或者达成新的还款协议、书写欠条等。
五
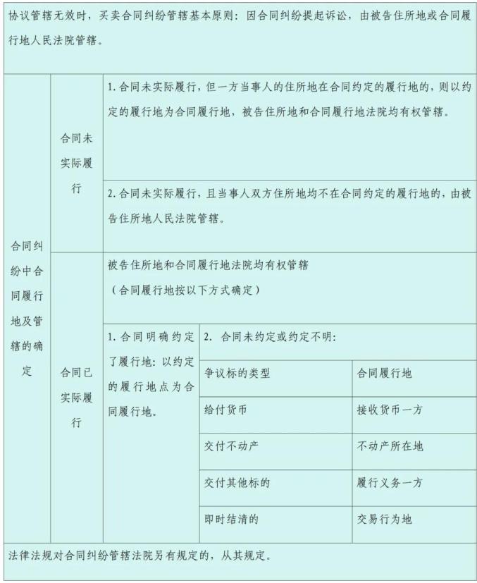
起诉维权时法院的选择
买卖合同纠纷发生后,如无法协商解决,可向有管辖权的人民法院提起诉讼。通常而言,在不违反级别管辖和专属管辖规定的前提下,为充分尊重当事人意思自治,若双方约定管辖的地点明确且与案件存在实际联系,则协议管辖的效力优先,即当事人在合同中对管辖法院“有约定的从约定”。若不存在专属管辖,也无有效的管辖协议,则适用民事诉讼法关于合同纠纷管辖的一般规定,即因合同纠纷提起的诉讼,由被告住所地或者合同履行地人民法院管辖。
来源:山东高法继续滑动看下一个轻触阅读原文
临清市人民法院向上滑动看下一个原标题:《一文了解!签订买卖合同的注意事项!》

