浙江2400万人体重超标!怎么减?
近年来,全国居民肥胖和超重问题日益突出,全国成年人超重肥胖率超过50%,浙江的比例也高达47.6%,超过2400万人。近日,浙江省疾控中心发布了全省人群体重数据。
数据显示,2023年浙江省18岁及以上居民的平均体重为64.0kg,较2015年增加2.0kg。
2023年浙江省18岁及以上居民:
平均体重为64.0kg,较2015年增加2.0kg,其中,男性71.6kg、女性58.3kg;
平均腰围为82.4cm,较2015年增加1.4cm,其中,男性87.3cm、女性78.6cm;
平均BMI24.0,较2015年增加0.6,其中,男性24.8、女性23.4。


数据显示,浙江18岁及以上居民的超重率达到了33.9%,以此估算,浙江省成年人中超重人口约为1741万;肥胖率为13.7%,估算肥胖人口约为704万;中心性肥胖率为32.6%,估算现有人数约为1675万。按照全国第六次人口普查数据标化,2015年到2023年,浙江省18岁以上居民肥胖率涨幅约为61.6%。要想知道自己是否肥胖,需要关注三个指标:BMI、腰围、体脂率。
BMI
BMI=体重(kg)÷身高(m)⊃2;。一般认为BMI指数在18.5—23.9之间为体重正常,24—27.9之间为超重,28及以上为肥胖。
例如一位身高1.65m,体重60kg的女士,我们这样计算她的BMI:60÷(1.65×1.65)≈22.04
按照BMI公式算算你的体重属于哪一档?
需要注意的是,称体重应该选择清晨、空腹、排泄后,不要在晚上称重。
腰围
如果男性腰围≥90厘米、女性腰围≥85厘米,即便BMI的计算结果在正常范围,那也属于腹型肥胖,同样需要减肥。
体脂率
体脂率=(脂肪重量÷体重)X100%。正常成年人的体脂率分别是男性15%—18%和女性25%—28%。一般情况下,男性体脂率高于25%,女性高于30%属于肥胖;体脂率过低,即男性低于5%,女性低于13%,则可能引起身体功能失调。
小布提醒大家减肥需要健康科学喔
10月17日,国家卫生健康委
印发《肥胖症诊疗指南(2024年版)》
这是国内首部
肥胖多学科诊疗的权威指南
国家出手教你减肥!速速收藏↓↓
如何科学减肥?
权威《指南》来支招!
作为多种慢性疾病的重要致病因素,肥胖症已成为我国第六大致死致残主要危险因素。如何科学减肥?《指南》对规范我国肥胖症临床诊疗有哪些作用?戳视频,一同了解↓
《指南》明确了肥胖症的治疗原则,指出:
01
肥胖症治疗的主要目的
减少蓄积在体内过多的脂肪;
降低肥胖症相关疾病的发生风险。
02
减重过程中需关注
脱水、肌少症和内分泌系统的变化;
建议每3~6个月,对减重效果和代谢指标进行评估。
03
减重目标应进行分层设定
对于大多数超重和轻度肥胖症患者,可设定为在3~6个月之内,至少将体重降低5%~15%并维持;
对于中、重度肥胖症患者,则可设定更高的减重目标。
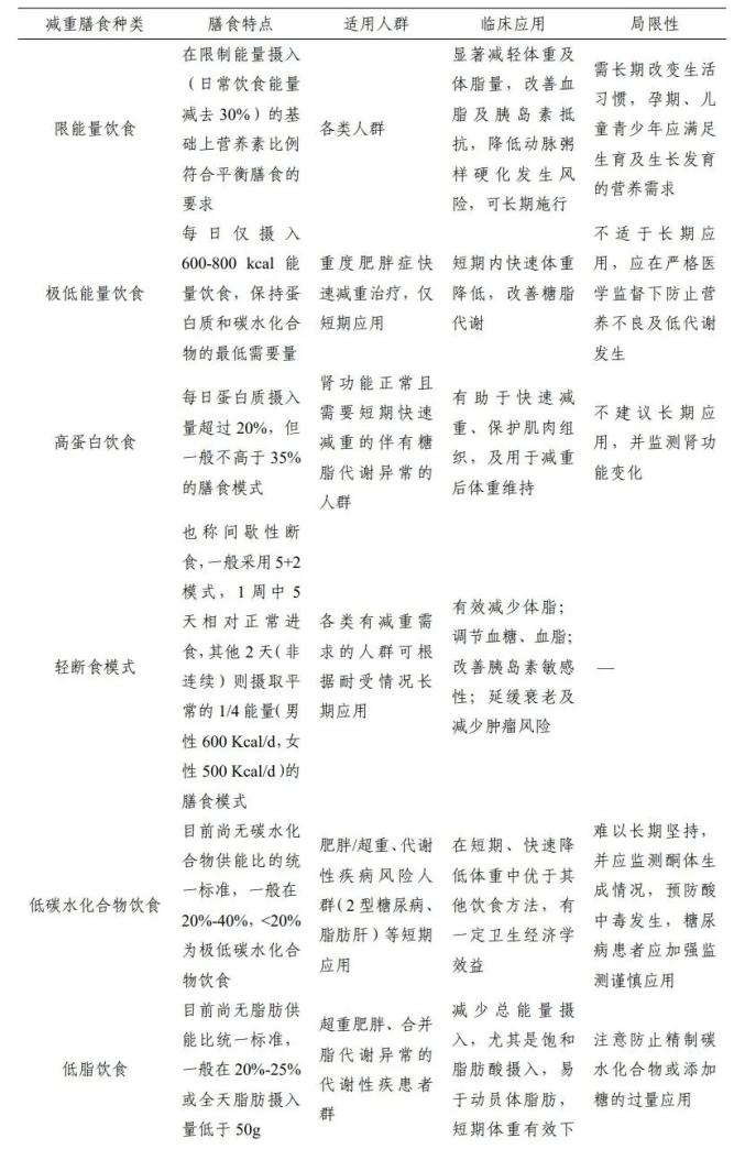
肥胖症的病因复杂,干预治疗手段多样,包括:心理干预、运动干预、临床营养治疗、药物治疗等。《指南》指出,对于肥胖症的诊断和治疗,应当积极倡导“以患者为中心的多学科协作诊疗模式”。临床营养治疗是肥胖症综合治疗的基础疗法,可分四步,即营养筛查及评估、干预、监测、 营养教育与管理。医学减重膳食是为了满足肥胖症患者的基本能量需求和减重需求而采取的调整营养素比例的膳食方式,主要包括限能量饮食、高蛋白饮食、轻断食模式、低碳水化合物饮食等方式。

医学减重膳食应注意,一种膳食方案并非适于所有肥胖症患者,应根据代谢状态和身体状况在临床营养(医)师指导和临床监测下进行。目前的临床研究显示,如果体重反复波动,可能让寿命更短。↓↓点击“阅读原文”,查看《指南》全文
来源:央视一套、国家卫健委、浙江发布
编辑:梅菁晶
在湖州看见美丽中国
记者:王树成 编辑制作:小茜
投稿方式
即日起,您可以通过进入南太湖号APP的“看见”栏目,点击“我要分享”进行投稿(照片或短视频)。除了赢取积分,您的作品还有机会登上湖州发布和爱湖州微信哦!
精选推荐
原标题:《浙江2400万人体重超标!怎么减?》

