步步高,被申请破产!

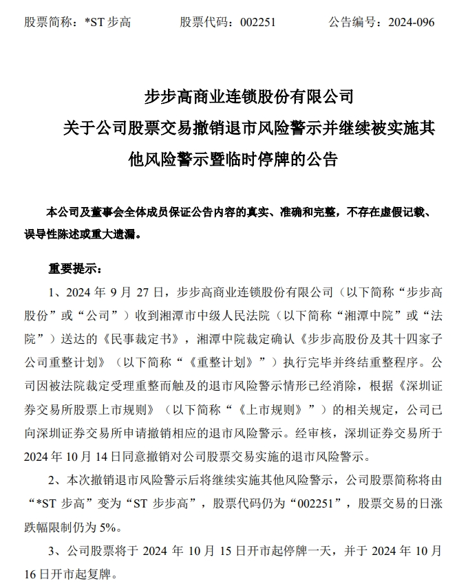
10月16日,步步高商业连锁股份有限公司(以下简称步步高股份)复牌,这标志着步步高股份成功撤销了退市风险警示。

截图自步步高公告。
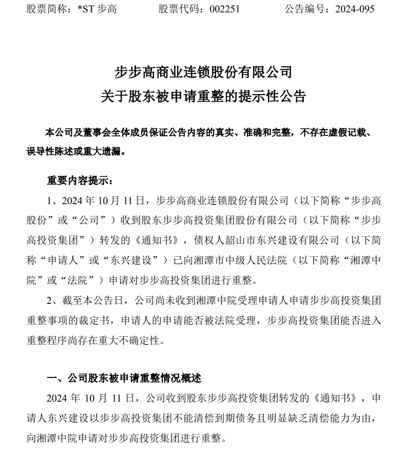
10月11日,企查查信息显示,步步高股份的母公司步步高投资集团股份有限公司(以下简称步步高投资集团)新增一则破产审查案件。申请人韶山市东兴建设有限公司以步步高集团“不能清偿到期债务且明显缺乏清偿能力”为由,向湘潭中院申请对步步高投资集团进行破产审查。

截图自企查查官网。
同日,步步高股份发布的公告显示,公司股东步步高投资集团被申请重整。

截图自步步高公告。
据步步高股份发布的公告显示,截至10月11日,步步高投资集团持有公司股份199251438股,占公司总股本的7.41%。截至公告披露日,步步高股份重整计划已经执行完毕,重整已经完成,同时也已向交易所提交撤销退市风险警示的申请。

截图自步步高公告。
公告显示,目前,步步高股份无实际控制人,步步高投资集团与公司保持独立,步步高投资集团被申请重整,不影响步步高股份经营及财务指标。
另据大河财立方报道,步步高股份人士表示,步步高投资集团只能说是步步高股份的前母公司。经过此次破产重整,步步高股份的股权结构已经有了较大调整,因此,步步高投资集团被申请重整,对步步高股份经营没有影响。
据企查查信息显示,步步高投资集团股份有限公司成立于2003年2月20日,法定代表人为王填,注册资本约12.2亿元人民币,经营范围含企业管理咨询服务、房地产信息咨询服务、商务信息咨询服务、商务代理代办服务、物业管理、仓储保管等,由王填、张海霞、联志投资有限公司等共同持股。该公司现存4条被执行人信息,被执行总金额超3亿元。
步步高集团官网介绍,步步高商业连锁股份有限公司于1995年3月创立于湖南湘潭,总部位于湖南长沙,是一家拥有超市、便利店、购物中心、商业综合体、物流运输等多业态的商业集团,是中国连锁百强14强、中国企业500强。
然而,步步高股份自2021年起便深陷亏损,营收也年年下滑。2021年至2023年,公司归母净利润分别亏损约1.84亿元、25.44亿元及18.89亿元;营收为132.56亿元、86.86亿元及30.87亿元。
与此同时,步步高股份的线下门店数量也在大幅度减少。2021年末,公司拥有超市门店343家,百货门店43家。而到了2024年上半年,截至期末公司超市门店减少至78家,百货门店减少至37家。
早前,步步高同样经历过一次公司重整。
据步步高集团官网消息,2024年9月27日晚间,步步高对外披露了两项重大公告,一是关于公司及其十四家子公司重整计划的顺利完成,二是关于申请撤销退市风险警示的进展。
2023年7月17日,湘潭市中级人民法院决定对步步高启动预重整。2024年4月,步步高从产业资源协同性、赋能计划、投资单价及规模等方面,相继确定成都白兔有你文化传播有限公司、中国对外经济贸易信托、物美科技集团、湘潭电化产投控股集团等为产业投资人。确定深圳招商平安资产管理有限责任公司、湘潭九华资产管理与经营有限公司、长沙湘江资产管理有限公司、吉富创业投资股份有限公司、盛世景资产管理集团、上海宏翼私募基金、远鉴私募基金等为财务投资人。
2024年9月11日,步步高公告,全部产业投资人及财务投资人已根据《重整投资协议》及《重整计划》的安排,足额缴纳25亿元重整投资款。
根据公告披露,湘潭市中级人民法院已正式裁定确认步步高及其十四家子公司的重整计划执行完毕,并终结了相关的重整程序。在重整期间,步步高通过实施出资人权益调整、引入重整投资人等综合性措施,有效地解决了公司面临的债务问题,而且重整计划中还包括了董事会改选等重要内容,这有助于进一步完善公司治理结构。
步步高方面表示,通过这一系列战略性的调整,公司将重回良性发展的轨道,公司价值将得到显著提升,预计将对公司2024年度的财务状况产生积极影响。
■综合自步步高商业连锁股份有限公司公告、步步高集团官网、企查查、大河财立方、每日经济新闻
■编辑:越玥、张阿嫱

