居家适老化改造启动!最高可享3000元补贴
年满60周岁
即可最高享3000元补贴
我市启动居家适老化改造工作啦
10月12日上午,无锡市民政局召开消费品以旧换新居家适老化改造新闻通气会。禧宝从会上获悉,无锡市获得3000余万元超长期国债资金支持,正式启动消费品以旧换新居家适老化改造行动,凡本市常住60周岁以上老年人家庭均可申请,每户最高可享受3000元补贴,此次补贴活动到2024年12月31日结束,提交申请的截止时间为2024年11月30日。

无锡市消费品以旧换新居家适老化改造
政策解答
随禧宝一起来看
一、居家适老化改造补贴相关基本事项
(一)哪些人可以享受此项以旧换新居家适老化改造补贴政策?
答:根据省民政厅、发改委、财政厅三部门联合印发的《江苏省消费品以旧换新居家适老化改造实施细则》(以下简称《实施细则》)及我市实际,此次改造补贴对象的范围为:实际居住在我市(含江阴市、宜兴市)的60周岁及以上老年人家庭,不限户籍。需要注意的是:以前已经享受过各类政府购买居家适老化改造服务补贴的对象,此次不再给予补贴。
(二)这次享受补贴有没有时间限制?
答:有,改造申请提交截止日期为2024年11月30日,如补贴资金额度提前使用完毕,则根据申请先后顺序进行补贴。
(三)这次以旧换新改造的补贴标准是什么?
答:根据《实施细则》要求,本次补贴的上限标准为3000元,但根据老人身份不同分为两档,分别如下:经济困难老年人(分散供养特困人员、低保对象、低保边缘家庭 成员和支出型困难家庭成员),在每户 3000 元限额标准内按实际支出全额补贴;普通社会老人家庭,自付50%,补贴50%,补贴上限也是每户3000元。超出补贴上限部分均自理。
(四)补贴是如何享受的?
答:根据《实施细则》相关要求,符合补贴的对象,通过规范的申报流程,向房屋所在地县级民政部门提出改造申请。民政部门完成审核后,改造家庭选择合规的改造企业,在限定的50项改造内容中进行改造,完成改造后,自主进行质量验收,验收合格确认后,直接按照优惠价支付给改造企业改造费用。企业收集材料后统一向政府部门申请补贴,无需个人再另行申请补贴。
(五)详细的流程和需要提供的材料是什么?
答:本事项主要分为以下三项流程:申请流程、改造实施流程和改造验收流程。具体如下:
1.申请流程。老年人家庭通过“江苏民政” 微信公众号—“微服务”—“居家适老化改造”移动端应用,或“苏服办”App—“居家适老化改造”移动端应用提出改造申请。
此次改造进行线上全流程申请审批,线上申请通道目前正在上线准备中,社区工作人员、养老顾问和各区呼叫服务中心人员培训也正在紧锣密鼓进行,待准备就绪,市民政局将第一时间通过媒体公布咨询方式和具体申请路径,届时有意愿的老年人家庭可按规定提交材料进行正式改造申请。
需提交或上传的材料如下:
(1)老年人身份证;
(2)拟改造住房的房产证明(不动产权证;宅基地权属证等相关证明);
(3)老年人家庭改造申请承诺书;
(4)经济困难老年人还需另行提供相应佐证材料。
老年人租住他人房屋或居住子女、亲属房屋的,申请居家适老化改造,还需获得所居住房屋产权人的授权。
相关流程也可由子女、社区工作人员代为填报申请。
县级民政部门应在5个工作日内对补贴对象资格进行审核。
2.改造实施流程。在政府部门完成资格审核后,改造家庭可自主从改造企业库(由县级民政部门按照规范流程产生)中选择实施改造的企业,并联系其上门评估及商讨,选定改造内容,《实施细则》中《江苏省消费品以旧换新居家适老化改造补贴建议目录》共有50项改造内容,制定改造工作方案,约定开工时间,并签订正式改造合同。
3.改造验收流程。改造完成后由改造家庭自主进行质量验收,并配合企业提交相关材料,以便企业能向政府集中申报补贴,包括但不限于以下材料:
(1)改造合同(附改造方案);
(2)改造项目及购置物品清单;
(3)改造前、后水印照片及定位;
(4)发票及老年人家庭自付部分凭证(经济困难老年人家庭除外);
(5)验收合格确认单;
(6)申领补贴承诺书。
二、其他各类相关问题
(一)只购买适老化辅助器具不参与改造,是否可以享受补贴?
答:可以。只要按照《江苏省消费品以旧换新居家适老化改造补贴建议目录》内购置物品材料进行改造的,均可享受补贴。
(二)改造企业怎么选择?
答:由老年人家庭在政府部门提供的改造库中选择适老化改造企业,不可选择非库中企业。在改造过程中,老年人家庭自主对改造质量和价格进行把控。
(三)家里两位老人同一处房产能否享受两次补贴?
答:不可以。以老年人家庭为单位,同一老年人身份证号或同一处房产只能对应申请一次补贴。
(四)毛坯房改造是否可以享受补贴?
答:可以。只要按照《适老化改造项目补贴范围目录》内购置物品材料进行改造的,均可享受补贴。改造房屋为老年人本人房屋、老年人租住他人房屋或居住子女、亲属房屋,经房屋产权人授权同意的,均可申请。
(五)支付凭证类型有规定吗?现金可不可以?
答:现金支付和电子转账均可。如果是以微信、支付宝、银行转账等电子形式支付的,需要提供截图页面。收到款项后改造企业需规范开具发票。
(六)支付款可以给到企业经理或其他个人账户吗?
答:不可以,必须付款给公司账户。
禧宝为大家附上
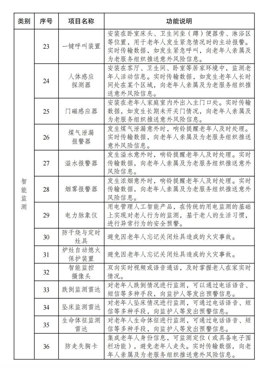
《江苏省消费品以旧换新居家适老化改造补贴建议目录》




来源:无锡日报
记者:杨雯仪

