智能手表测得最不准的指标,竟然是这些……
从心率、血压、睡眠到能量消耗、疲劳状况、最大摄氧量,智能手表手环显示的指标越来越多,可感觉有些值测得不准啊?
你的感觉没错,各项指标的准确程度差别很大,有的准到医生都会拿去参考、有的只适合随便看看。
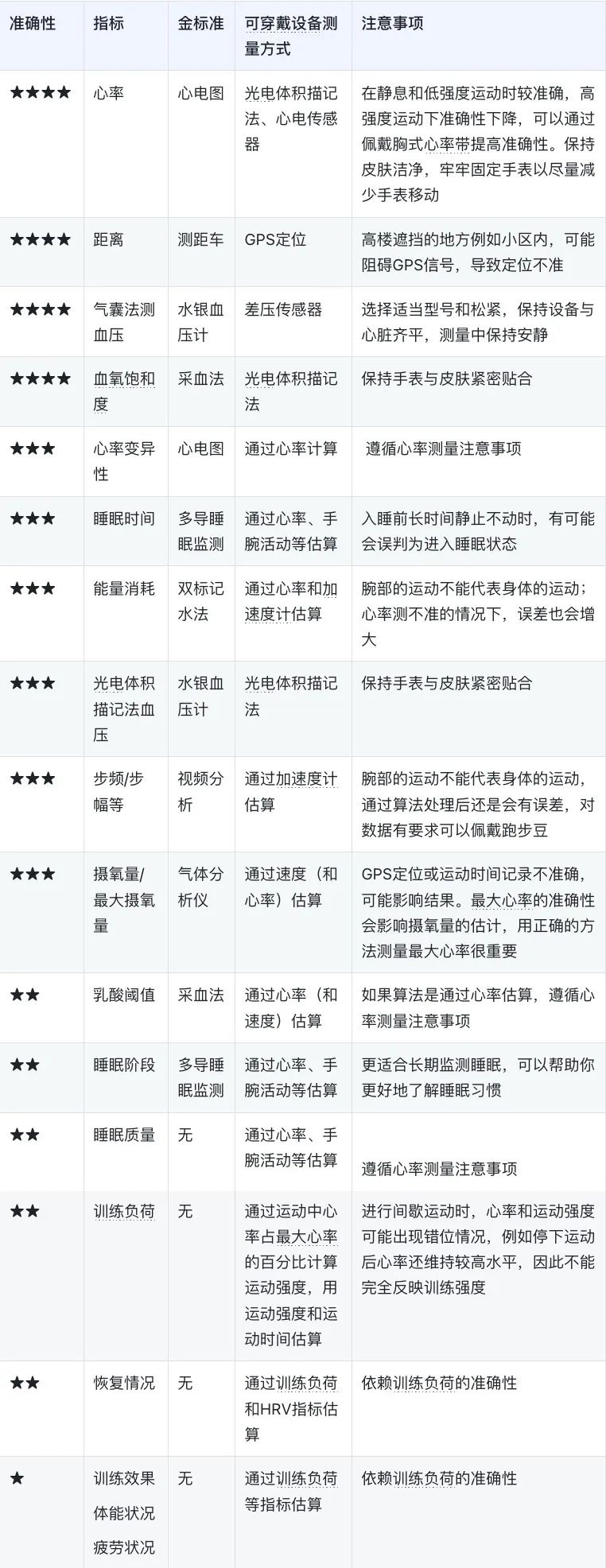
下面的表格为大家总结了一些常见指标的准确程度,准确性最高为 5 星,最低为 1 星。

本表格综合所有条件进行评级,各家厂商算法可能有所不同,分级有一定主观性。5 星表示准确性非常好(以金标准测量),4 星表示较好,3 星表示中等,2 星表示差,1 星表示非常差
这里没有一项指标达到 5 星,也就是没有数据是绝对准确的。为什么会测不准呢?可能跟测量方法、传感器、算法、佩戴和解读方式有关。
接下来,我们把更详细的内容填入表格:为什么准或不准、有多准、怎么做才能测得更准确。看到文末,你将获得一张信息量翻倍的表格,还有怎么使用各项指标的判断能力。
准不准,看指标是测量的
估算的还是新创的
现在一块几十克的智能手表,能集成近 10 种传感器,比如测量心率的光电传感器、测经纬度的 GPS 传感器,还有气压、温度、加速度传感器等等。
可穿戴设备(智能手表、手环、戒指等)通过传感器直接测量,为我们显示有限的一批基础指标(原始数据也需要算法处理,为了方便理解这里写为直接测量);这批指标经过整合和计算,再源源不断地产出无限的新指标。也就是,只要有生理学、运动生理学作为基础,几个基础指标倒来倒去就可以得到一堆指标。
指标是越来越多了,但它们全都靠谱吗?只要测量,就一定不可避免出现误差,但多数指标都存在一个公认误差最小的测量方法,这种方法一般被称为“金标准”。举例来说,测量心率的金标准是心电图,测睡眠时间和阶段的是多导睡眠监测,测能量消耗的是双标记水法。
金标准一般在实验室条件下测量,大部分设备昂贵,测量步骤复杂,还需要有经验的操作人员协助。目前智能手表、手环或戒指提供的指标里,没有一项是通过金标准测出来的。所以,文章开头的表格里,没有一个指标能得到5星。牺牲一些数据准确性,可穿戴设备换来了更方便、成本更低的测量方式。

测量心率的金标准是心电图;智能手表可连续测量心率,简便但准确性稍低丨medpick/新浪众测
存在金标准的指标里,有些数据是直接测量得出或通过简单计算得出的,比如通过光电传感器测量心率、通过运动距离和时间计算配速。
还有些数据,是在直接测得数据的基础上,通过算法估算出来的,就像通过心率和加速度计的数据估算能量消耗。不同厂商的算法可能不一样,同一家的算法也可能不断改进,所以得出的结果也许差距很大。多数情况下,估算出来的数据不如直接测量的准确。
另外一些没有金标准的指标,可以说大部分都不太准确。这些指标,很多只存在于运动科学的概念中(例如负荷、疲劳、恢复),无法准确衡量,有时候会以主观感受作为标准。甚至有的指标不存在科学定义,是厂商之间“军备竞赛”创造出的指标。

差距有多大?
跟金标准比比就知道了
想知道指标有多准,分别用可穿戴设备和金标准测量,然后比较结果,不就知道了吗?
其实大部分厂商们也是这么干的,但是差距有多大,他们一般不会说。不过,通过分析数据是如何得到的,以及看研究人员发表的文章,还是可以大致了解数据的准确性。
1
心率,目前最准确的指标之一
心率与众多健康和运动相关的指标有关,手表手环会直接显示心率,也可以提供很多基于心率估算的指标。于是,心率测量的准确性,决定了很多其他指标的准确性。
测量心率的金标准是心电图,通过放在胸部和四肢的电极,检测心脏的电活动并测量心率。
可穿戴设备连续显示心率时,测量方式通常是光电体积描记法(photoplethysmography, PPG)。这种测量方式会受到多种因素影响,例如运动强度、运动类型、腕部活动、腕带松紧、皮肤色素和表面的污垢、心律失常等。
根据 18 项研究的综合测试,心率测量在静息状态或低强度运动时较为准确,随着运动强度的增加,能测出数据的几率和数据的可靠性会显著降低。在一个综合 249 项研究的分析中,心率测量平均误差为±3% 。
因此,在安静状态下,可穿戴设备显示数值稳定时,心率数据相对可信,可以用来帮助判断健康和锻炼情况。剧烈运动时数据准确性降低,如果想获得更准确的数据,可以佩戴胸式心率带。

胸式心率带。图库版权图片,转载使用可能引发版权纠纷
2
睡眠,总时间略优于阶段和质量
有些人一睡醒就先看昨晚的睡眠指标,本来感觉睡得很好,看到较低的总体评分又顿感疲劳,其实大可不必。
测量睡眠的金标准是多导睡眠监测,“多导”指同时测量多种信号,包括脑电图、心电图、眼动图和肌电图等。得到原始数据后,睡眠专家会综合各项结果得出睡眠时间,并手动评分来分析睡眠阶段。

多导睡眠监测示意图 | verywell
可穿戴设备评价睡眠的方式,是通过测量心率和手腕活动(加速度传感器),算出心率变异性和呼吸频率等指标,再结合个人的年龄、身高、体重和性别等背景信息,基于神经网络模型,最终得到上床和起床时间、睡眠开始和结束时间、睡眠总时长和睡眠潜伏期、清醒时长,各个睡眠阶段的时长和比例,以及基于这些信息得出的总体睡眠评分。

可穿戴设备评价睡眠方式 | 作者供图
从测量方法来看,如果入睡前长时间静止不动,有可能会被误判为进入睡眠状态,高估睡眠总时长。
各个品牌的具体算法不一致,导致了不同的误差。一篇关于可穿戴技术在睡眠中应用的综述文章提到,与多导睡眠图相比,手表在估计睡眠总时间上表现相对良好,整体准确率约为 70%~90%;在测量睡眠阶段上的表现较差,浅睡眠判断准确率约为 50%~90%,深睡眠和快速眼动睡眠准确率约为 30%~80%。
至于总体睡眠评分,医学上并没有对应的评分。医生评价睡眠质量和进行治疗时,会综合入睡时间、睡眠时间、效率、异常状态、催眠药物、白天生活和工作状态等很多指标进行分析。
对于睡眠这类估算出来的指标,其中比较准确的可以作为参考,比如睡眠总时间,其余指标则不应该引起焦虑。整个人状态都很好的话,没有必要因为睡眠总分低而担心,总感觉睡不好可以去医院进行多导睡眠监测,及时发现问题。
3
恢复情况,最不准确的指标之一
以上指标都有金标准,还有一些指标没有金标准,它们基于某个理论被创造出来,例如恢复情况。
训练要想取得进步,需要不断增加训练压力但又不触及过度训练这条线,因此衡量和检测恢复情况非常重要。但恢复情况是一个非常综合且复杂的指标,它受训练(训练量、类型、强度等)、非训练(工作、人际关系、疾病、药物等)和恢复(睡眠、饮食、恢复时间、恢复手段等)因素影响。

恢复情况受训练、睡眠、饮食等等多种因素影响。图库版权图片,转载使用可能引发版权纠纷
衡量身体经受的压力和恢复情况时,自主神经系统活动是一项重要指标。当身体有压力时,生理上通常表现为交感神经系统活动增加、副交感神经系统活动减少,恢复的时候则相反。有研究显示,分析交感和副交感神经系统相互作用时,心率变异性是一个有力工具。
由于没有金标准,一些可穿戴设备厂商会使用加权模型估算恢复情况。具体方法是收集一系列可能影响恢复的指标,例如心率、睡眠和训练情况等,算出心率变异性、呼吸频率、耗氧量等数据,然后根据运动科学原理对不同指标加权求和,得到的值就代表恢复情况。
这种做法的缺点是无法穷尽所有影响因素,例如生理周期和人际关系可以影响恢复,但可能没有被模型计算在内,导致显示数据与实际状态有差别,用数据作指导时出现训练不足或过度的情况。
但是厂商推出这样的指标是有道理的,因为不是每个人都有足够的知识储备,对以上与恢复相关的原始数据一一分析并加以解释。牺牲部分准确性,做一些简单的假设(比如睡眠少、活动多等于恢复差),一个恢复情况评分的提醒效果,可能比让人看复杂生理数据好得多。

这些指标,到底该怎么利用?
按文章开头的分类方法,可以把所有指标分成测量、估算、创造的三类。
测量的指标,通常误差比较小,比如心率、距离、心率变异性和配速等。这些指标相对可信,可以用作观察健康状况、调整生活方式和锻炼计划的参考。比如,今天早晨起来心率比平时高,是不是昨晚没有睡好?还是最近锻炼过度了?要不要减量或者休息一天?
估算的指标,是在测量指标的基础上通过算法得出的,例如睡眠、能量消耗和摄氧量等。此时,测量误差叠加算法误差,可能使估算指标的准确性降低。解读这类指标时,需要更加谨慎。就像,总体睡眠评分有时与困倦程度一致,有时存在差距;可穿戴设备估算的步行能量消耗也许比较准确,但抗阻(力量)训练的消耗可能被低估。
以上两者是有金标准的指标,即使目前测量还不是很准确,我们可以期待测量技术或算法进步,使数据越来越逼近准确值。
创造的指标,是一些不存在测量金标准的指标,它们是在前两类指标的基础上,算法根据一些定义或想法创造出来的,例如恢复情况、训练效果等。由于没有测量金标准可以比较,加上不同厂商之间的传感器硬件和算法不一致、指标的算法也不公开,很难验证数据的准确性。
因此,对于这些创造的指标,我们不必过多纠结于数字的绝对值,可以通过了解指标的变化趋势,结合自己的主观感受,去更主动地理解身体对于日常生活和运动的反应。
此外,设备厂商会定期发布软件更新,及时检查并安装这些更新,确保设备始终使用了最新的算法,这在一定程度上可以提高指标的准确性。
最后这张表格汇总了全文的重要内容,参照它来解读可穿戴设备提供的数据,也许可以帮助你减少些困惑、增加些对健康和锻炼的掌控。

参考文献
[1]Altini M, Plews D. What is behind changes in resting heart rate and heart rate variability? A large-scale analysis of longitudinal measurements acquired in free-living[J]. Sensors, 2021, 21(23): 7932.
[2]Cudejko T, Button K, Al-Amri M. Validity and reliability of accelerations and orientations measured using wearable sensors during functional activities[J]. Scientific reports, 2022, 12(1): 14619.
[3]Shei R J, Holder I G, Oumsang A S, et al. Wearable activity trackers–advanced technology or advanced marketing?[J]. European Journal of Applied Physiology, 2022, 122(9): 1975-1990.
[4]Miller D J, Sargent C, Roach G D. A validation of six wearable devices for estimating sleep, heart rate and heart rate variability in healthy adults[J]. Sensors, 2022, 22(16): 6317.
[5]Germini F, Noronha N, Borg Debono V, et al. Accuracy and acceptability of wrist-wearable activity-tracking devices: systematic review of the literature[J]. Journal of medical Internet research, 2022, 24(1): e30791.
[6]Li Y I, Zhong-Hua L V, Shun-Ying H U, et al. Validating the accuracy of a multifunctional smartwatch sphygmomanometer to monitor blood pressure[J]. Journal of Geriatric Cardiology: JGC, 2022, 19(11): 843.
[7]de Zambotti M, Goldstein C, Cook J, et al. State of the science and recommendations for using wearable technology in sleep and circadian research[J]. Sleep, 2023: zsad325.
[8]https://www.firstbeat.com/en/athletes-recovery-analysis-firstbeat-white-paper-2/
[9]https://www.firstbeat.com/en/firstbeat-white-paper-sleep-analysis-method-based-on-heart-rate-variability/
[10]Doherty C, Baldwin M, Keogh A, Caulfield B, Argent R. Keeping Pace with Wearables: A Living Umbrella Review of Systematic Reviews Evaluating the Accuracy of Consumer Wearable Technologies in Health Measurement. Sports Med. 2024 Jul 30. doi: 10.1007/s40279-024-02077-2. Epub ahead of print. PMID: 39080098.
策划制作
原标题:《智能手表测得最不准的指标,竟然是这些……》

