国庆假期出行必看!
云上融媒新媒体中心发布
国庆假期将至,为保障人民群众平安出行,有效预防和减少交通事故的发生,营造良好的交通环境,云南公安交警发布国庆节期间道路交通安全“两公布一提示”。请广大交通参与者合理选择出行时间、线路和方式,避开高峰时段和拥堵路段,谨慎驾驶,安全出行。
2024年国庆假期共7天,根据国务院有关通知要求,2024年国庆节假期,全国收费公路继续对7座以下(含7座)小型客车免收车辆通行费,具体免费时段为10月1日00:00至10月7日24:00。为全力做好2024年国庆节假期交通安保工作,最大限度防范事故和交通拥堵,为群众出行创造安全畅通的道路交通环境,云南省公安厅交通警察总队结合近3年国庆节假期交通事故、交通违法、交通流量及天气等情况开展深入分析研判,对今年国庆节假期道路交通安全做出如下提示:
国庆假期交通流量分析预测
2024年国庆假期(10月1日至7日)为金秋时节,也是今年最后一次“旅游大迁徙”,高速公路实施小型客车免费通行政策,群众旅游、探亲访友、学生放假出行等需求旺盛,各类交通安全风险突出。
(一)全省高速公路交通流量预测
预计9月30日17时至20时、10月1日(长假第一天)9时至13时为高速公路出程拥堵高峰;10月6日(长假第六天)、10月7日(长假最后一天)为高速公路返程拥堵高峰,15时至21时拥堵程度较高。
(二)出入昆高速公路交通流量预测
对近3年国庆假期出入昆高速流量统计分析,预计今年假期日均流量会比平时日均流量多65%左右,达到48.7万辆次以上,峰值可能达到50万辆次左右,出入昆明高速公路通行状况将趋于超饱和状态。
国庆假期天气情况分析研判
据云南省气象台预测,国庆期间,我省部分地区有中到大雨天气,给交通出行带来不利影响,加之节日期间人流、车流大,外省游客较多,天气、路况不熟,极易引发追尾碰撞事故。
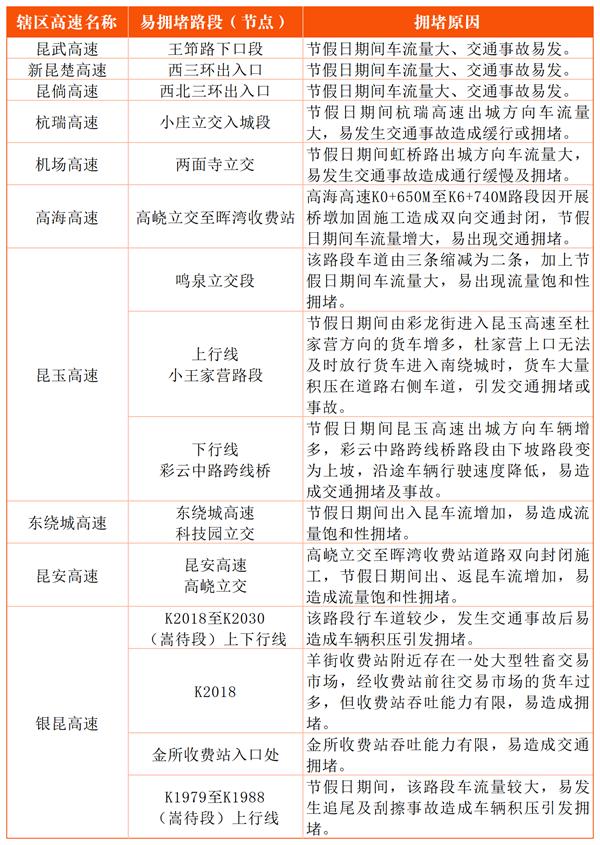
昆明周边道路易拥堵路段
国庆假期出行交通安全提示出行前要做好准备。出行前应提前关注相关部门发布的交通路况及天气预报信息,了解道路拥堵情况、天气情况及沿途加油站、充电桩点位信息,遇到降雨天气,应降低车速,保持安全车距,牢记“降速、控距、亮尾”三要素。
车辆安全检查要做好。出行前要给车辆做好全面检查,包括车辆转向、制动、轮胎、灯光等安全技术性能,避免开“带病车”上路,并检查好油箱情况,新能源汽车要检查好电量。
请勿疲劳驾驶。行程及休息时间要安排合理,确保睡眠充分。白天连续驾驶4小时、夜晚连续驾驶2小时,停车休息不少于20分钟。行车途中若感觉困倦、状态不佳,请选择安全地点停车休息,待精力恢复后再出发。
拒绝酒驾。饮酒导致人反应迟钝、行动迟缓,千万谨记:开车不喝酒,喝酒不开车。
规范系好安全带。研究表明,规范使用安全带,可以在发生交通事故时减少40%的伤害。不管是驾车还是乘车,请全程全员规范系好安全带。
避免分心驾驶。研究表明,驾驶车辆接打电话产生的事故风险是正常驾驶的4倍。驾驶人在驾车时请集中精力,不要有接打电话、抽烟、吃零食,发送短信、微信等妨碍安全驾驶的行为。
不占用应急车道。应急车道是“生命通道”,如遇道路拥堵,请耐心等待、依次排队通行,切莫占用应急车道,以免影响应急救援车辆通过。
农村道路弯多路窄,驾驶车辆务必小心慢行。在农村道路驾车,请注意观察路况,严格遵守限速规定,不要超速行驶。弯坡路段请勿违法超车,违法占用对向车道逆行,经过村庄、路口、转弯处要提前鸣喇叭,夜间注意变换远近光灯提醒对向来车。
自驾出游不争道抢行,不开斗气车。行经拥堵、通行缓慢的路段,请服从现场管理人员指挥,不强行加塞,不争道抢行,遇事要保持冷静,勿开“斗气车”。外地游客自驾游云南时,请提前了解道路情况,做好适应高原环境的准备。
拒绝乘坐非法营运车辆。假期是长途客运的“黄金期”,请选择乘坐正规的客运车辆,切勿乘坐站外私揽客源的客车,勿贪便宜方便乘坐非法营运车辆或超员车辆。
谨记“车靠边、人撤离、摆标识、即报警”交通安全警句。行经高速公路若发生故障或交通事故,要立即开启危险报警闪光灯,在来车方向150米处摆放警告标志,车上人员迅速撤离至护栏外安全地点,拨打122报警电话并等待救援,避免发生二次事故。
出品:云上融媒新媒体中心
原标题:《国庆假期出行必看!》

