多名大学生,被官方通报!或赔10万元以上
近日
广东四地教育局
通报违约的定向培养学生名单
河源市龙川县
9月6日,龙川县教育局发布《广东省公费定向培养粤东粤西粤北地区中小学(含幼儿园、特殊教育学校)教师龙川县违约名单》,文中称:
根据《广东省教育厅 中共广东省委机构编制委员会办公室 广东省财政厅 广东省人力资源和社会保障厅关于公费定向培养粤东粤西粤北地区中小学教师的实施办法》(粤教师〔2020〕2号)、《广东省教育厅关于加强公费定向培养粤东粤西粤北地区中小学教师履约管理工作的通知》(粤教师函〔2021〕15号)及《广东省公费定向培养粤东粤西粤北地区中小学(含幼儿园、特殊教育学校)教师协议书》精神,现对不履行服务期限约定的广东省公费定向培养粤东粤西粤北地区中小学教师(龙川定向)名单予以公布如下:
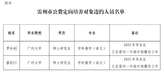
湛江市雷州市9月5日,雷州市教育局发布《关于罗xx等2名公费定向培养对象违约情况的通报》,通报称:
罗xx、廖xx等2名公费定向培养对象与雷州市人民政府签订了《广东省公费定向全日制教育硕士研究生培养协议书》,协议约定毕业后须在雷州市范围内学校任教不少于6年。罗xx、廖xx于2022年毕业在我市服务满2年后因个人原因不再继续履约。
根据《广东省教育厅关于做好2022年公费定向培养毕业生就业安排和履约管理的通知》规定,经报雷州市人民政府审批同意,现对罗xx等2名公费定向培养对象的违约行为予以通报。
肇庆市德庆县9月4日,德庆县教育局发布《广东省公费定向培养粤东粤西粤北地区中小学教师(定向肇庆德庆)违约人员名单》,文中称:
根据《广东省教育厅关于加强公费定向培养粤东粤西粤北地区中小学教师履约管理工作的通知》(粤教师函〔2021〕15号)和《广东省教育厅中共广东省委机构编制委员会办公室广东省财政厅广东省人力资源和社会保障厅关于公费定向培养粤东粤西粤北地区中小学教师的实施办法》(粤教师〔2020〕2号)文件精神以及《广东省公费定向培养粤东粤西粤北地区中小学(幼儿园)教师协议书》协议事项,现对不履行服务期约定的广东省公费定向培养粤东粤西粤北地区中小学教师(定向肇庆德庆)名单予以公布如下:
潮州市潮安区8月6日,潮州市潮安区教育局发布《广东省公费定向培养粤东粤西粤北地区中小学教师(潮安定向)违约名单公布》,文中称:
根据《广东省教育厅关于加强公费定向培养粤东粤西粤北地区中小学教师履约管理工作的通知》(粤教师函〔2021〕15号)文件精神,现公布不履行服务期限约定的广东省公费定向培养粤东粤西粤北地区中小学教师(潮安定向)违约名单,具体如下:

公费定向培养对象可免缴学费、住宿费等
2020年4月,广东省教育厅等4部门联合印发了《关于公费定向培养粤东粤西粤北地区中小学教师的实施办法》(以下简称《实施办法》)。
《实施办法》指出,按照“自愿报名、择优录取、公费培养、定向从教、限期服务”的原则,每年为粤东粤西粤北地区中小学培养一批高素质的学前教育、特殊教育、小学教育(全科)和义务教育阶段学校音乐、体育、美术等紧缺学科教师,为高中阶段培养专业突出、底蕴深厚的研究生学历层次教师。
公费定向培养经费由省级财政统筹安排,按照本专科学历层次每生每年2万元、硕士研究生学历层次每生每年3万元的标准安排给各培养院校。由各培养院校负责统筹管理和使用,专项用于公费定向培养对象在培养院校基本修业期内免除学费、住宿费、军训服装费、教材资料费和实习实践费以及发放生活补助费等,其中生活补助费标准为每生每年8000元,按照一年10个月按月发放。
同时,公费定向培养对象自愿与培养院校、培养计划来源地县级政府签订三方公费定向培养协议书,承诺在校学习不转学、不转专业,且保证毕业后服从计划来源地安排,到定向范围学校(含村小、教学点)任教不少于6年。在规定服务期内,不得报考脱产研究生,不得以升学、调动为由不履行限期服务约定。
2024年,广东教师专项招生院校有10所,包括:华南师范大学、广州大学、广东技术师范大学、广东第二师范学院、岭南师范学院、韩山师范学院、肇庆学院、韶关学院、嘉应学院、惠州学院。
违约行为将被记入人事档案和社会信用体系
那么,如果违约了该怎么办?
《实施办法》中明确,对服务期内未能履行协议规定的,各地负责按照规定追缴公费定向培养对象退还所享受的培养经费,并按照培养经费总额的30%收缴其违约金,超过1个月缴纳时限的须每天按照应缴交费用1‰的比例加收其逾期付款违约金,其违约行为应记入人事档案和社会信用体系,并予以公布。
各地收缴的违约退缴资金按照“谁管理、谁使用、谁负责”原则,专项用于支持和补助地方中小学教师队伍建设。
毕业后违约或面临10万元以上的赔偿
据此前广东省教育厅工作人员接受媒体采访时表示,通报违约人员名单,也是为了加强对公费定向生的履约管理。
多名硕士公费定向师范生表示,若毕业后即违约,按照协议计算需退还和缴纳的费用在10万元以上。并且之后只能去民办学校教书,可能没有资格考编、考公。

链接:莆田两名公费师范生
被通报处理
9月23日
莆田市教育局发布
公费师范生违约处理决定书
庄某斌、苏某锴被处理
↓↓↓
被处理人:庄某斌
籍贯:福建莆田
性别:男
身份证号:350****4714
经查,被处理人庄某斌于2024年7月30日提出放弃就业。
鉴于被处理人上述行为违反了《福建省公费师范生培养就业协议书》第十三条的约定,根据《福建省公费师范生培养就业协议书》第二十四条第一款之规定,决定给予被处理人处理决定如下:毕业后未按本协议从事小学教育工作的,应在违约处理决定公布后1个月内,一次性向丙方(莆田市教育局)退还所享受的公费教育费用(含学费、住宿费和师范生助学金),并缴纳该费用30%的违约金;超过时限须按每天1‰的比例支付滞纳金。
莆田市教育局
2024年9月23日
被处理人:苏某锴
籍贯:福建莆田
性别:男
身份证号:350****0637
经查,被处理人苏某锴于2024年7月31日提出放弃就业。
鉴于被处理人上述行为违反了《莆田市公费师范生培养就业协议书》第十三条的约定,根据《莆田市公费师范生培养就业协议书》第二十三条第一款之规定,决定给予被处理人处理决定如下:毕业后未按本协议从事小学教育工作的,应在违约处理决定公布后1个月内,一次性向丙方(莆田市教育局)退还所享受的公费教育费用(含学费、住宿费和师范生助学金),并缴纳该费用30%的违约金;超过时限须按每天1‰的比例支付滞纳金。
莆田市教育局
2024年9月23日
厦门市湖里区人民政府公报刚刚传来:全面暴涨!央视热播剧《凡人歌》启示:这几年,请主动给生活降级在石头上敲击1200000000次是啥概念?来源:广州日报、龙川县教育局、德庆县教育局、潮州市潮安区教育局、雷州市教育局、中国新闻周刊、广东省教育厅、莆田市教育局、厦门日报
湖里权威新闻
原标题:《多名大学生,被官方通报!或赔10万元以上》

