这项补贴扩大、放宽!义乌人抓紧申请!
日前
义乌市建设局发布
《义乌市旧房装修、厨卫改造使用材料物品
购置补贴操作细则》(以下简称《细则》)
为加快推进购置补贴兑付
规范补贴资金使用
扩大惠民工程受益面
义乌市建设局在《细则》的基础上
作如下补充和解答
01
适当扩大补贴的材料品类
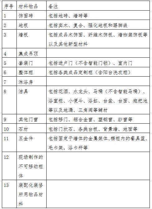
凡是可以归类为《细则》所规定各大类材料物品类别的,均可纳入实施补贴范围,并进一步适当扩大补贴的材料品类。购置以下材料物品纳入补贴范围:

02
放宽提交房产证明形式
部分处于抵押状态的房屋,可提供不动产登记机构出具的“不动产查询结果单”作为产权证明文件。
03
充分考虑本地装修改造的习惯做法
充分尊重部分居民习惯采取自行购置装修改造材料,自行请工匠进行装修改造作业的做法(不能提供装修公司或安装服务单位的合同),购置材料品类符合规定的,仍可申请购置补贴。
按照上述方式装修改造的,申请购置补贴时,应当提交购置材料发票,在《旧房装修、厨卫改造物品材料清单》上注明作业工匠的身份信息、联系方式、作业日期。
由于装修改造的周期较长,为最大程度便民惠民,在购置交易发生后且已实施装修的,申请人即可提交申请补贴材料。
04
热点问题解答
1.哪些房屋可以享受补贴政策?
答:义乌范围内2022年1月1日前(不含)建成的城镇房屋和农村住房,其中城镇房屋建成时间以竣工验收合格时间为准。房屋的产权必须为个人所有。
2.申请人必须是产权人吗?
答:申请人必须为房屋产权人,且装修人(采购人)、发票抬头主体、购置补贴接收主体相一致,房屋装修还应与住宅装修备案主体(仅指城镇房屋)、装修合同签订主体等相一致。
3.同一人名下有多套房屋是否能就多套房屋申请补贴?
答:不可以。同一人只能就一套房屋申请补贴,每套房均只能补贴一次。
4.2024年8月22日之前装修行为已经开始或者装修合同已经签订,是否可以享受补贴?
答:2024年8月22日之前已开始装修或者已签订装修合同,但是购置物品和材料行为真实发生在2024年8月22日之后的,可以享受补贴。在此之前装修施工或购置物品材料行为已完成的,不得享受补贴。
5.发票开具时间,支付凭证时间有什么要求?
答:发票开具时间,支付凭证时间均应在2024年8月22日之后(含)。
6.房屋装修过程中,没有支付全部装修款,只开具了支付部分的发票,可以申请吗?
答:可按实际支付且开具的发票申请。
7.补贴金额是如何确定的?
答:提交装修款发票的,按照可补贴物品材料购置总价的20%计算补贴金额;提交采购发票的,按照发票记载的可补贴物品材料价格的20%计算补贴金额,且每人每套不超过2万元。
8.装修合同约定的装修款数额、装修款发票金额、可补贴物品材料购置总价均不一致,如何计算补贴金额?
答:装修合同约定的装修款数额应不小于装修款发票金额,且不小于该合同项下可补贴物品和材料购置总价。装修款发票金额、可补贴物品材料购置总价不一致的,以数额小的金额为基数计算补贴金额。
9.申领流程是怎样?
答:具体详见《细则》,申请人先向房屋属地镇街的建设办申请审核,取得审核意见后向市建设局申请。
10.镇街审核和申领补贴需要提供哪些材料?
答:具体详见《细则》,其中农村住房不需要提供装修备案通知书,自行购置材料请工匠进行装修改造的不需要提供合同。
11.每一套申请补贴的房屋都会实地核验吗?
答:每一套房屋均须实地核验,请申请人配合。重点核验是否已实施装修,未实施装修或者在2024年8月22日前就已经装修完毕的,不予补贴。此外,屋顶屋面的翻修改造,新建或修缮阳光房、洗衣房不属于补贴范围。
12.如在申领过程中发现有骗补、套补行为怎么处理?
答:如在申领过程中发现个人或者企业有骗补、套补行为的,一经查实,取消补贴资格,收回补贴。涉嫌违法犯罪的移送司法机关依法查处。
13.如何获取预约号?预约号有有效期吗?
答:关注并进入“义乌建设”微信公众号,点击右下角“补贴预约”获取预约号,也可到市建设局受理现场由工作人员协助操作。预约号有效期一个工作日,过期未提交材料或者材料审核不通过的,预约号自动失效,需要重新获取。市建设局将按有效的预约号顺序兑付补贴。
原标题:《这项补贴扩大、放宽!义乌人抓紧申请!》

