南昌大学/清华大学合作发文:发现结直肠癌的靶向治疗新策略
原创 转网 转化医学网

【导读】线性泛素链组装复合物(linear ubiquitin chain assembly complex, LUBAC)介导多种蛋白的线性泛素化,并参与NF-κB信号传导和免疫调节。然而,线性泛素化在调控肿瘤信号传导和肿瘤生长中的功能和机制仍然知之甚少。
8月20日,南昌大学与清华大学研究团队合作在期刊《Cell Death Discovery》上发表了研究论文,题为“Linear polyubiquitylation of Gli protein regulates its protein stability and facilitates tumor growth in colorectal cancer”,在本研究中,研究人员发现LUBAC(线性聚泛素化连接酶)是Hedgehog(Hh)信号通路的关键转录因子Gli蛋白的新型底物。线性聚泛素化能稳定Gli蛋白,导致CRC细胞非经典Hh信号通路激活。此外,LUBAC促进CRC细胞的肿瘤生长。另外,在CRC组织中观察到了LUBAC成分的高表达,这些成分在CRC患者中的表达水平越高,预后越差。但是,使用小分子激动剂或RNA沉默抑制LUBAC活性,可特异性地抑制CRC细胞的生长,且对正常肠道细胞无影响。综上所述,LUBAC成分的异常表达通过介导线性聚泛素化激活非经典Hh信号通路,促进CRC肿瘤生长,展示了线性聚泛素化在调节其底物蛋白质稳定性方面的新功能,并凸显了靶向LUBAC作为CRC治疗策略的潜力。

https://www.nature.com/articles/s41420-024-02147-4#Sec2
背景知识
01
泛素化是细胞中蛋白质最常见的一种后翻译修饰方式,对蛋白质的功能和命运有着重要的调控作用。泛素通常通过其表面的7个赖氨酸残基(K6、K11、K27、K29、K48和K63)聚合,而线性的泛素链(也称为M1-泛素链)则通过泛素的N-端甲硫氨酸残基(M1)连接。
虽然许多研究报告已经分别确定了LUBAC各组成部分的功能,但线性泛素化在肿瘤中的作用仍不清楚。早期研究发现,HOIP通过使p53单泛素化并降低其稳定性,从而促进乳腺癌细胞的药物抵抗。据报道,Sharpin在胃癌中通过独立于线性泛素化的方式稳定β-连环蛋白,从而促进Wnt信号通路。LUBAC的另一个组成部分HOIL-1通过稳定雌激素受体α(ERα)促进乳腺癌肿瘤生长,但线性泛素化是否参与这一过程仍不清楚。
由于在细胞命运决定和细胞增殖中的关键作用,Hh信号通路的超活化在多种肿瘤中促进了肿瘤发生和癌症进展,例如髓母细胞瘤、肝细胞癌、胃癌和结直肠癌。因此,Hh信号通路受到严格的负反馈调节;尤其是,Gli蛋白的蛋白质稳定性受到多个泛素E3连接酶和通过泛素化依赖的蛋白质降解的去泛素化过程的精确调控。
HOIP促进CRC细胞生长
02
虽然临床分析揭示了LUBAC与结直肠癌之间的关联,但还需要进行进一步的实验来阐明LUBAC是否促进肿瘤生长和进展。
研究人员在两种不同的结直肠癌细胞系HCT-116和SW480中构建了HOIP的异位表达。克隆形成实验表明,HOIP在两种结直肠癌细胞系中都促进肿瘤细胞生长,这一结论在软琼脂中的球形形成实验中得到了进一步证实。此外,研究人员使用CCK-8试剂盒每天对细胞进行活体检测,以生成细胞生长曲线,结果显示HOIP促进结直肠癌细胞的增殖。

图1:HOIP促进CRC细胞生长
为了进一步测试HOIP在CRC中的作用,研究人员在裸鼠中建立了异种移植模型。结果显示,外源性表达HOIP会导致CRC肿瘤生长加快,肿瘤体积和重量均显著增加。免疫组化染色显示,HOIP表达增加了细胞增殖,因为Ki67阳性细胞的数量增加了。
总之,这项研究阐明了HOIP与结直肠癌之间的关联,并进一步证明HOIP在体外和体内均可促进结直肠癌细胞的肿瘤生长。
HOIP抑制CRC细胞生长
03
相反,通过在HT-29和HCT-116细胞中使用shRNA进行稳定的HOIP干扰,也评估了HOIP缺失的效果。在两种细胞系中,HOIP敲低降低了克隆形成能力并抑制了球形形成,这表明HOIP缺失对CRC细胞的增殖具有抑制作用。
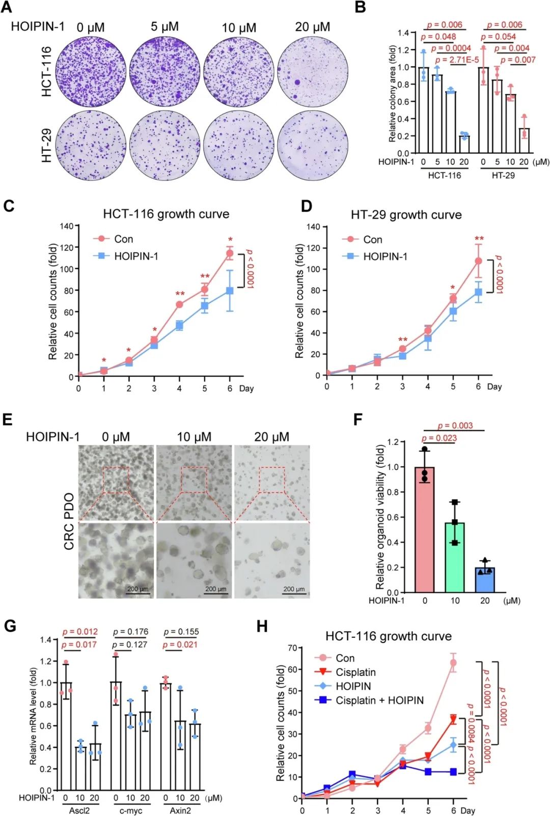
研究人员鉴定并合成了几种靶向LUBAC的小分子化合物,此前这些化合物被称为HOIPINs。研究人员进一步证实,HOIPIN-1和HOIPIN-8可以通过与HOIP结合并通过功能试验和晶体结构抑制线性泛素化,从而抑制LUBAC。因此,研究人员测试了小分子对CRC细胞中LUBAC的抑制效果。克隆形成试验表明,HOIPIN-1以剂量依赖的方式抑制HCT-116和HT-29细胞的肿瘤细胞生长,细胞生长曲线也得出了类似的结论。
为了进一步探索HOIPIN-1在结直肠癌治疗中的潜力,研究人员使用了来自结直肠组织的患者来源的器官样体(PDOs)。如图2E和F所示,HOIPIN-1治疗减少了PDOs的数量,并抑制了Ascl2和Axin2的表达,表明HOIPIN-1对结直肠器官样体的干细胞特性和细胞增殖具有抑制作用。尤其是,HOIPIN-1只抑制了来自结直肠组织的器官样体的生长,而对来自正常肠道组织的器官样体没有影响,这表明LUBAC在肿瘤或正常组织中的功能是内容依赖的。

图2:HOIP抑制结直肠癌细胞的生长
由于铂类药物在结直肠癌(CRC)的临床化疗中被广泛使用,研究人员研究了HOIPIN-1与顺铂联合治疗CRC细胞的效果。如图2H所示,HOIPIN-1或顺铂均可抑制HCT-116细胞的生长,这两种分子的联合作用可显著抑制CRC细胞的生长,这表明将HOIPIN-1与其他化疗药物联合应用是CRC治疗的一种有前景的策略。
综上,通过RNA干扰或小分子抑制LUBAC后,在CRC细胞和PDOs中均显著抑制了细胞生长,这表明LUBAC是CRC治疗的一个新颖且有前途的靶点。
研究小结
04
总之,本研究发现,Gli蛋白是线性多泛素化的新型底物,这有助于Hh信号通路的激活并促进结直肠癌细胞的增殖。
【参考资料】
https://www.nature.com/articles/s41420-024-02147-4#Sec2
原标题:《新功能!南昌大学/清华大学合作发文:发现结直肠癌的靶向治疗新策略》

