刑法学习笔记Day34——附加刑
2024-08-16 20:08
内蒙古
重点知识点
|「附加刑★★★(考察3次)(三级考点)」
附加刑既可以附加于主刑适用,又可以独立适用,在独立适用时主要是针对较轻的罪行。在附加适用时可以同时适用两个以上附加刑。
按照罪刑法定原则,附加刑中的没收财产是不可以单独适用的,因为没有任何条文规定了单独适用没收财产的刑罚。
01
罚金(三级考点)
02剥夺政治权利(三级考点)
【注意】剥夺政治权利对象分两类:(1)国安、死(刑)无(期)必须剥,破坏秩序可以剥;(2)放出(主刑执行完毕、假释)之后才起算。【注意】假释犯是从假释之日起计算剥夺政治权利的期限,而非“假释期满”之日
【注意】一般犯罪剥夺政治权利的期限也不是从赦免日起算,一旦赦免,主刑、附加刑就都赦免了。
03
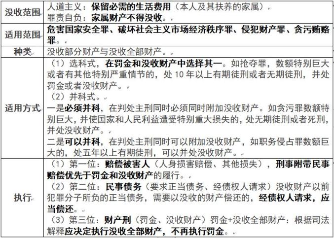
没收财产(三级考点)
【注意】财产性判项的执行顺序:(1)司法没收:违禁品和供犯罪所用(专用、主要用于犯罪)的本人财物;(2)追缴(或责令退赔):违法犯罪“所得”(不包括“所失”);(3)对合法财产:民事;罚金、没收财产。【注意】正当债务偿还:民事债务优先。(1)人身损害赔偿中的医疗费用;(2)退赔被害人的损失;(3)其他民事债务。(4)罚金;(5)没收财产。
【注意】罚金与没收财产的特征不同。罚金可以分期缴纳(可以罚罪犯未来挣的钱),可以减免。但没收财产只能一次性执行(只能没收当下现有的财产),而且不能减免。
【注意】罚金和没收财产都是财产刑,只能针对贪利性犯罪,对于非贪利性犯罪,则不能适用财产刑。但是有两个例外:①危险驾驶罪可以适用罚金;②危害国家安全罪可以没收财产。
04
驱逐出境(三级考点)
1.指强迫犯罪的外国人离开中国国(边)境的刑罚方法。
不同于对违反出入境管理法的外国人适用的驱逐出境,后者属于行政处罚措施。
2.犯罪的外国人,包括具有外国国籍与无国籍的人。
3.驱逐出境的两种适用方式
(1)独立适用:针对犯罪情节比较轻的外国人,没有必要判处主刑的可以单独判处驱逐出境。
(2)附加适用:针对犯罪性质比较严重,判处了主刑的外国人可以在主刑执行完毕后驱逐出境。
学习笔记批注版


/ 鄂前旗公安 /原标题:《刑法学习笔记Day34——附加刑》
特别声明
本文为澎湃号作者或机构在澎湃新闻上传并发布,仅代表该作者或机构观点,不代表澎湃新闻的观点或立场,澎湃新闻仅提供信息发布平台。申请澎湃号请用电脑访问https://renzheng.thepaper.cn。

