事关推进重点工业产品质量安全追溯!市场监管总局公开征求意见
市场监管总局关于公开征求《市场监管总局关于推进重点工业产品质量安全追溯的实施意见(征求意见稿)》意见的公告
为贯彻落实《质量强国建设纲要》关于“构建重点产品质量安全追溯体系”的要求,市场监管总局在前期试点、专题调研的基础上,起草形成了《市场监管总局关于推进重点工业产品质量安全追溯的实施意见(征求意见稿)》,现向社会公开征求意见,意见反馈截止日期为2024年8月30日。公众可以通过以下途径和方式提出意见:
一、登录国家市场监督管理总局网站(网址:http://www.samr.gov.cn),通过首页“互动”栏目中的“征集调查”提出意见。
二、通过电子邮件将意见发送至:aqpg@samr.gov.cn,邮件主题请注明“《市场监管总局关于推进重点工业产品质量安全追溯的实施意见(征求意见稿)》反馈意见”字样。
三、信函寄至:北京市海淀区马甸东路9号,市场监管总局质量监督司,邮编100088。请在信封注明“《市场监管总局关于推进重点工业产品质量安全追溯的实施意见(征求意见稿)》反馈意见”字样。
附件:市场监管总局关于推进重点工业产品质量安全追溯的实施意见(征求意见稿)
市场监管总局
2024年8月1日
附件
向上滑动阅览
市场监管总局关于推进重点工业产品质量安全追溯的实施意见
(征求意见稿)
各省、自治区、直辖市和新疆生产建设兵团市场监管局(厅、委):
实施重点工业产品质量安全追溯,是推动工业产品生产销售单位落实质量安全主体责任,强化全过程质量安全风险防控的有效手段,也是提高产品质量水平、加快全国统一大市场建设的重要举措。为深入开展重点工业产品质量安全追溯,现提出以下实施意见。
一、总体要求
坚持以习近平新时代中国特色社会主义思想为指导,依据《产品质量法》等有关法律规定以及《质量强国建设纲要》要求,建立健全重点工业产品质量安全追溯体系,形成来源可查、去向可追、责任可究的质量安全追溯链条,保障人民群众生命财产安全,营造公平竞争、放心消费的市场环境。
到2024年底,对电线电缆、燃气器具、电动自行车、冷轧带肋钢筋等实施生产许可证、强制性认证管理的重点工业产品(见附件1)开展质量安全追溯。到2025年底,对所有实施生产许可证和强制性认证管理的产品开展质量安全追溯。到2027年底,对涉及人身健康和生命财产安全并有强制性国家标准要求的重点工业产品实施质量安全追溯。
二、重点工作
(一)构建追溯机制。以统一的追溯码为载体,构建生产单位“源头赋码”,各流通环节、销售单位、消费者“识码用码”的“一码贯通”机制。通过“码”上归集产品质量关键信息,实现产品从生产、销售到使用的全过程质量信息追溯。市场监管总局结合产业实际、市场需求和产品质量安全风险等因素,动态制定发布质量安全追溯重点产品清单,组织开展质量安全追溯。
(二)建设追溯平台。市场监管总局推进建设全国重点工业产品质量安全追溯平台(以下简称追溯平台),通过商品条码、物联网标识编码(Ecode)、数字身份码、CCC认证编码等四种追溯码,汇集生产经营主体、产品信息、产品流向、检验检测、监督检查等相关信息。地方各级市场监管部门已建追溯平台的,要充分发挥已有的功能和作用,按统一的技术要求与市场监管总局追溯平台实现对接和融合。
(三)统一技术要求。市场监管总局制定统一的重点工业产品质量安全追溯数据通用要求(见附件2)和追溯技术方案(见附件3),明确追溯数据内容、赋码途径、系统接口规范等。生产销售单位结合自身特点和需要,免费选用商品条码、物联网标识编码(Ecode)、数字身份码、CCC认证编码中任一种或多种追溯技术接入追溯平台。
(四)生产单位追溯要求。重点工业产品生产单位实施质量安全追溯,应如实填报生产单位基本信息、产品信息、流向信息等追溯数据,可自愿录入产品关键质量指标信息,用于塑造品牌形象。可建立用于内部使用的产品质量管控数字档案,包含原辅料供货验收、关键风险点管控、出厂检验等关键信息。
(五)销售单位追溯要求。销售单位通过扫码查询等方式查验重点工业产品信息,并按追溯数据通用要求将重点工业产品进货和销售信息录入追溯平台。对不使用信息化追溯的销售单位,或者从生产端直接到使用端的重点工业产品,可通过记录台账或签订合同协议等方式,实现质量安全追溯,有关记录或台账至少保留3年。
(六)推动相关方积极参与。在制修订国家标准、行业标准时,将重点工业产品质量安全追溯要求纳入其中。行业协会等社会团体可将实施质量安全追溯作为评价行业内企业质量信用、质量安全水平的重要因素。鼓励国有企业、大型用户单位将重点工业产品质量安全追溯作为招标采购、供应商遴选的重要参考。
(七)保障追溯数据安全。参加追溯的相关方应做好追溯平台和追溯数据的安全防护工作,确保重点工业产品质量安全追溯数据真实、完整、准确,做到可查证和不可篡改。市场监管总局加强相关信息基础设施安全保护和网络安全等级保护,实现对追溯平台安全防护技术保障和追溯数据全生命周期安全管理。
地方各级市场监管部门要高度重视,加强组织领导,结合本地实际,制定配套措施,确保重点工业产品质量安全追溯落实落地。市场监管总局将适时制定产品质量安全追溯管理办法,促进提升质量安全追溯规范化、法治化水平。
附件:
1.第一批重点工业产品质量安全追溯清单
2.重点工业产品质量安全追溯通用数据要求
3.重点工业产品质量安全追溯平台介绍
市场监管总局
2024年 月 日
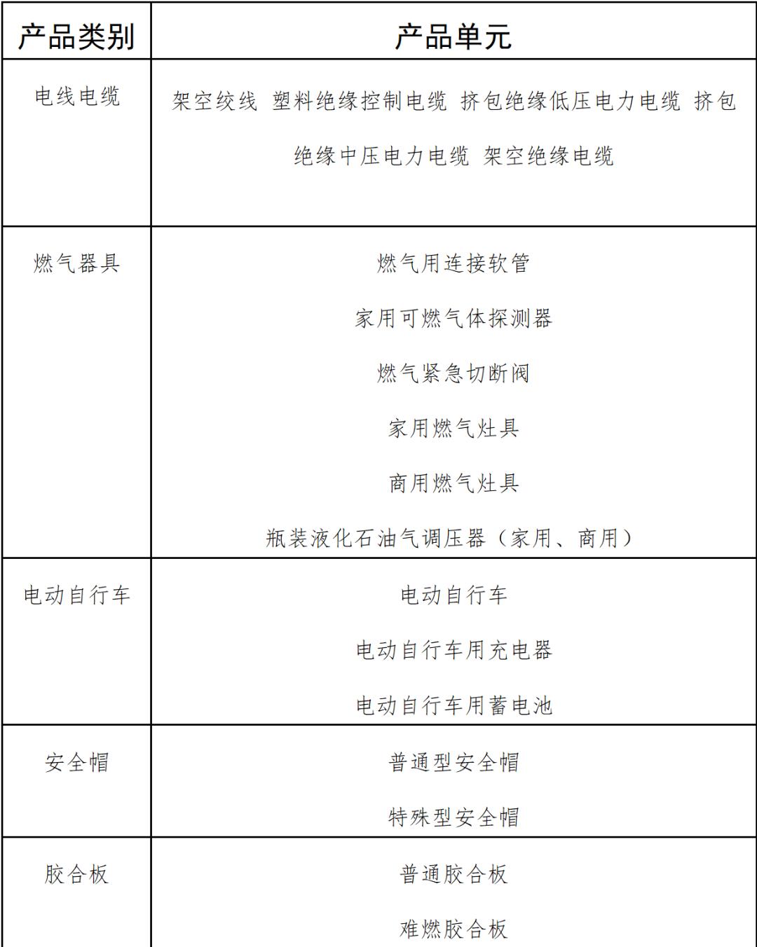
附件1
第一批重点工业产品质量安全追溯清单

附件2重点工业产品质量安全追溯通用数据要求
一、生产单位数据要求
(一)生产单位基本信息(注册时一次填报)
1. 生产单位名称(必填)
2. 统一社会信用代码(必填)
3. 生产/注册地址(必填)
4. 联系方式(必填)
5. 营业执照(必填)
(二)产品信息
1. 追溯码(必填):商品条码、Ecode编码、数字身份码、CCC认证编码
2. 产品名称(必填)
3. 产品类型(必填)
4. 规格型号(必填)
5. 生产日期(必填)
6. 质保期限(必填,必要时)
7. 出厂编号/批次号/序号(必填)
8. 执行标准(必填)
9. 生产许可证号/强制性认证证书编号(如涉及则必填)
10. 出厂检验报告/型式检验报告(必填)
(三)流向信息
1. 销售时间(必填,是否公开)
2. 购方名称(必填,是否公开)
3. 购方地址(必填,是否公开)
4. 购方联系方式(必填,是否公开)
二、销售单位数据要求
(一)销售单位基本信息(注册时一次填报)
1. 销售单位名称(必填)
2. 统一社会信用代码(必填)
3. 销售/注册地址(必填)
4. 联系方式(必填)
5. 营业执照(必填)
(二)流向信息
1. 追溯码(必填)(追溯平台生成)
2. 供应商名称(必填,是否公开)
3. 采购时间(必填,是否公开)
4. 客户名称(必填,是否公开)
5. 售出时间(必填,是否公开)
附件3
全国重点工业产品质量安全追溯平台介绍
全国重点工业产品质量安全追溯平台作为开展重点工业产品质量安全追溯工作的统一门户,由市场监管总局负责建设运维。主要提供追溯信息查询、数据汇总分析展示、追溯公告动态发布等功能,为生产销售单位开展质量安全追溯提供应用指引,为各地方监管部门开展质量安全追溯提供数据支撑,为社会公众获取产品质量安全追溯信息提供查询服务。
全国重点工业产品质量安全追溯平台提供商品条码、物联网标识编码(Ecode)、数字身份码、CCC认证产品质量安全追溯四种质量安全追溯技术方案,生产销售单位、地方各级市场监管部门、有关行业协会、电商平台,可根据自身特点和需要,自主自愿选择相关技术方案,以数据填报或系统对接等方式,向全国重点工业产品质量安全追溯平台报送质量安全追溯数据。
一、商品条码追溯技术方案
(一)方案简介
基于全球通用的GS1国际标准,采用商品条码作为追溯码,依托中国物品编码中心建设运维的中国食品(产品)质量安全追溯平台开展质量安全追溯,生产销售单位根据自身业务情况,选择一品一码、一批一码、一物一码进行追溯,以一维码、二维码、RFID标签等形式标识于产品本体或外包装,生产、销售等环节可按追溯要求填报追溯信息,可通过条码追溯微信小程序、中国编码APP、官方网站(https://www.chinatrace.org)等途径获取产品追溯信息。
(二)适用范围
该方案可应用于工业品行业全域。特别适用于纺织服装、燃气灶具、家装建材、家用电器、儿童用品、老年用品、食品相关产品等重点工业品。
(三)费用情况
向商品条码用户免费提供重点工业产品追溯数据录入及查询展示服务。
(四)应用指引
详见平台用户手册(https://chinatrace.org)。
(五)技术支持
联系系统管理员(010-84267313)获取接口文档与技术支持。
二、物联网标识编码(Ecode)追溯技术方案
(一)方案简介
基于物联网标识体系Ecode系列国家标准,采用我国自主研发的物联网标识Ecode码作为追溯码,依托中国物品编码中心建设运维的国家物联网标识管理与公共服务平台开展质量安全追溯,生产销售单位根据自身业务情况,选用数字码、二维码、RFID标签等形式标识于产品本体或依附于本体的产品标签或铭牌,生产、销售等环节可按追溯要求填报追溯信息,通过国家物联网标识Ecode微信小程序、扫一扫、官方网站(https://www.iotroot.com)等途径获取产品追溯信息。
(二)适用范围
采用一物一码本体标识,追溯精度高,可应用于工业产品行业全域,特别适用于涉及重大民生的高风险工业产品(如电线电缆、燃气器具及配件产品、电动自行车、电力设备、火灾报警产品等)。
(三)费用情况
向注册用户免费提供重点工业产品追溯数据录入及查询展示服务。
(四)应用指引
详见平台用户手册(https://www.iotroot.com)。
(五)技术支持
联系系统管理员(010-84295722)获取接口文档与技术支持。
三、数字身份码追溯技术方案
(一)方案简介
基于ISO国际二维码通用标准,采用QR CODE码作为追溯码,依托中国航天科工集团所属公司建设运维的中国产品数字身份码质量安全追溯平台开展质量安全追溯,生产销售单位根据自身业务情况,实现产品品类(一品一码)、产品批次(一批一码)、产品单品(一物一码)原料采购、生产加工、流通销售全链条质量信息追踪追溯。采用二维码、RFID标签等作为数据载体以碳带打印、喷墨打印、激光喷码、油墨印刷等多种附着方式印制于产品本体或外包装,生产、销售等环节可按追溯要求填报追溯信息,通过网页端、移动端扫码方式提供查询展示。
(二)适用范围
平台适用于安全风险隐患大、社会反映强烈的重点监管工业产品,可应用于工业品行业全域。
(三)费用情况
向数字身份码用户免费提供重点工业产品追溯数据录入及查询展示服务。
(四)应用指引
详见平台用户手册(https://www.hgzcloud.com)。
(五)技术支持
联系平台管理员(0731-88149520)获取接口文档与技术支持。
四、CCC认证产品质量安全追溯技术方案
(一)方案简介
依托全国认证认可信息公共服务平台,对强制性产品认证(CCC认证)管理的相关产品实施质量安全追溯,并纳入全国重点工业产品质量安全追溯平台统一管理。实施强制性产品认证管理的相关生产单位自主选择商品条码、物联网标识编码(Ecode)、数字身份码等形式的追溯码,与CCC认证证书编码或标志编号相关联,通过认证活动中的数据填报或相关追溯系统对接等方式,经全国认证认可信息公共服务平台比对查验后录入至全国重点工业产品质量安全追溯平台(有关具体技术要求详见相关强制性产品认证实施规则文件等)。
(二)适用范围
适用于对实施强制性产品认证(CCC认证)管理的全部产品类别,主要包括电线电缆、电路开关及保护装置、低压电器、电动工具、家用电器、电子产品及安全附件、照明电器、车辆及安全附件、消防产品、建材产品、儿童用品、防爆电气、家用燃气器具,具体产品目录详见《市场监管总局关于发布强制性产品认证目录描述与界定表的公告》(国家市场监督管理总局公告2023年第36号)。
(三)费用情况
免费提供CCC认证产品追溯数据查验展示服务。
(四)应用指引
详见全国认证认可信息公共服务平台相关技术用户手册(http://cx.cnca.cn/CertECloud/index/index/page)。
(五)技术支持
联系全国认证认可信息公共服务平台相关技术支持管理员获取接口文档与技术支持。
供稿:质量监督司
原标题:《事关推进重点工业产品质量安全追溯!市场监管总局公开征求意见》

