手足口高峰预警,娃不发烧没出疹也要小心
原创 科学育儿编辑部
正文
俗话说,“手足口病春抬头,夏高发,秋季临走火一把。”进入秋季,手足口病又将迎来一波小高峰。
中国疾控中心流行病学首席科学家曾光教授曾指出,手足口病传播系数是新冠病毒3倍!
现在是暑期,许多小朋友聚集到一起到处旅游,很容易就中招了!
当然,爸妈们的目光也不要光盯着宝宝。
要知道,大人也有可能成为手足口病的携带者并且传染给孩子!

图片来源:科学家庭育儿原创
既然如此,爸妈该如何避免传染给宝宝?
宝宝得了手足口又该如何护理?
有哪些方法可以预防手足口呢?
今天,科大大(kexueyuer2012)就跟大家好好聊一聊。
1
小心!大人也会传染给宝宝!
早在2014年,美国疾控中心(CDC)就指出,手足口病不仅在孩子们间会传染,大人也会传染给孩子。
传染途径主要是呼吸道和消化道。
虽然大人一般不会得手足口病,可一旦抵抗力下降,同时不小心接触了手足口病患者,就有可能被感染。
而且被感染后一般没有明显的症状,所以不易被察觉,容易造成隐性传染。

图片来源:科学家庭育儿原创
那我们应该怎么避免呢?
第一,及早发现症状。
一般来说,成人感染后所表现出来的症状和孩子是差不多的,但程度上明显减轻。
爸妈可以通过以下症状判断自己是否得了手足口:
①手、足部位出现红丘疹以及疱疹,疱疹明显时痛感也明显,但大部分手足口病引起的疹子是不痛的。
②会有轻微咽痛的症状。
如果爸妈发现自己疑似患有手足口,怎么和宝宝进行隔离呢?
一方生病,交给另一方照顾!
同时生病的一方要做好以下几点:

图片来源:科学家庭育儿原创
第二,提高预防意识。
免疫力差、经常出入人群密集场所、还有在儿童医院工作的爸妈会有很大几率成为手足口病毒隐性携带者。
因此,爸妈们要提高预防意识,只要出门在外就戴好口罩,在亲近娃之前要做好消毒工作。
手足口病是很多宝宝都会得的病,所以爸妈们千万不要紧张,先区分,再对症处理,看下面!
2
1个轻症,1个重症对应处理!
轻症和重症的症状和紧急程度是不同的,护理措施也是不同的:
❐ 轻症
爸妈可以对照以下症状,如果娃的情况符合,一般就是轻症手足口病。
①疱疹:通常出现在手掌、足底、口腔颊粘膜等位置。

图片来源:科学家庭育儿原创
②食欲不振、恶心、呕吐 。
③咳嗽。
④流涕。
⑤发热:部分患者会有发热的症状。
科大大要在这里说明一点:手足口病目前没有特效药。
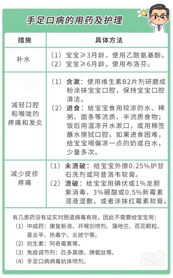
通常情况下,轻症手足口是可以自愈的,爸妈们可以用以下方法,帮宝宝缓解生病带来的不适:

图片来源:科学家庭育儿原创
但有一种情况必须就医!那就是重症手足口病!
重症手足口病从起病到死亡的平均时间是3.5天,从诊断到死亡仅半天!
大约1%~1.6%的手足口病会发展为重症手足口病。
那可能有家长要问了,重症手足口病这么凶险,有没有什么办法能够提前预判呢?
当然有!
如果宝宝在轻症的基础上,还出现了以下5种症状,那可能就是重症手足口病了!
❐ 重症
①面色灰白、四肢发凉、出冷汗。
②指(趾)甲发紫。
③嘴唇发紫、咳嗽加重。
④咳白色、粉红色或血性带气泡的痰液。
⑤其他不明原因的腹痛。
一旦出现了前面所提到的重症手足口前兆,或者宝宝突然出现精神状况变差,甚至有抽搐、喷射样呕吐的症状,啥也别说了,去医院吧!

图片来源:科学家庭育儿原创
手足口既凶险,又很容易传染,我们就拿它没办法了吗?
当然不。今天科大大就要请出我们的病毒克星——EV-A71型疫苗!
3
预防重症手足口,疫苗来拯救!
因为轻症手足口可以自愈的,所以EV-A71型疫苗主要针对的是重症手足口病,能够有效预防重症手足口病减少死亡病例的发生!
虽然它是二类疫苗(自费),科大大还是非常推荐爸妈们带宝宝去接种这个疫苗的!

图片来源:科学家庭育儿原创
那么宝宝要在什么年龄去接种呢?
❐ 接种时间
6月龄~5岁以内的宝宝,都可以接种。
疫苗一共有2针,第2针至少间隔1个月再去打。

图片来源:科学家庭育儿原创
当然了,疫苗虽好,但不是每个宝宝都能接种的。
以下3类宝宝就要被医生大大say no了:
❐ 3类宝宝不建议接种

图片来源:科学家庭育儿原创
说到这儿,有的爸妈会问:
“那我家宝宝接种过疫苗,是不是就不会再得手足口病了呢?”
科大大要很负责任地告诉你,并不是。
实际上,手足口疫苗只针对由肠道病毒71型引起的手足口病,对于其他手足口病毒引起的手足口病,是没有用的。
因此,除了接种疫苗,我们还要在生活的各个方面去加强预防:

图片来源:科学家庭育儿原创
来,妈妈们跟着科大大一起读一遍这27字口诀:勤洗手、常通风、吃熟食、晒太阳、勤消毒、远病患、离人群、种疫苗、强免疫。
★ 本文涉及的相关知识已由专家审核:
谢萌:三甲医院儿内科主治医师,儿科硕士,从事儿科临床工作七年,擅长儿童内科和新生儿常见疾病的诊疗。

