Nature:抗衰老全新靶点,抑制促炎蛋白IL11,可显著延缓衰老
原创 生物世界
撰文丨nagashi
编辑丨王多鱼
排版丨水成文
白驹过隙,青丝成雪。衰老似乎是不可避免的自然规律,是岁月在每个人身上留下的痕迹。然而,随着科学技术的进步,科学家们发现衰老本质上还是一种循序渐进的生物学过程,因此,给予适当的外界干预,就可能延缓衰老,甚至是逆转衰老。
2024年7月17日,杜克-新加坡国立大学医学院的研究团队在 Nature 期刊发表了题为:Inhibition of IL-11 signalling extends mammalian healthspan and lifespan 的研究论文。
这项研究报道了促炎蛋白IL-11的促衰老效应。研究团队发现,抑制IL-11能显著改善老年小鼠的健康寿命,延缓衰老。这一发现将推动通过干预IL-11以延缓人体衰老的临床试验,开发全新抗衰老疗法以应对全球老龄化浪潮。

当前,全球老龄化浪潮正在不断加剧。在7月11日的世界人口日,联合国发布了《2024年世界人口展望:结果摘要》,该报告显示,2024年全球人均预期寿命达到73.3岁,预计到到本世纪70年代末,全球65岁及以上人口将达到22亿,超过18岁以下人口的数量。
这一报告提示我们,人口老龄化迫在眉睫,如果不及时采取干预措施,后果将不堪设想。如果能开发出延缓人体衰老的治疗方法,有望极大地缓解全球老龄化浪潮对人类社会的冲击。
值得注意的是,在广泛的物种中,调节寿命的主要信号机制包括ERK、STK11、AMPK、mTORC1和IGF1-胰岛素模块。这些信号通路在老年时被集体扰乱,并激活激活衰老的标志,包括线粒体功能障碍、炎症和细胞衰老。其中,慢性无菌性炎症对衰老进程的影响越来越受到重视。衰老与功能失调的适应性免疫系统有关,其特征是免疫衰老和胸腺退化,以及细胞因子——白介素6(IL-6)的不适当激活。此外,促炎信号因子NF-κB和JAK-STAT3与衰老特异性相关,而JAK抑制剂可以缓解年龄相关功能障碍。

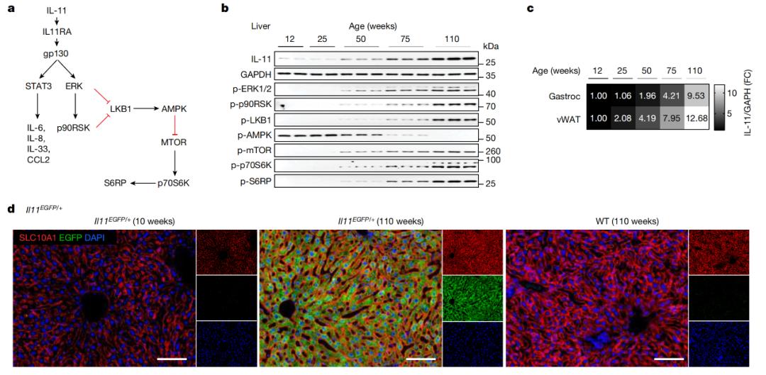
IL-11-ERK-mTORC1信号模块在衰老过程中表达上调,并与衰老和代谢下降相关
在这项最新研究中,研究团队提出,IL-11可能是促进年龄相关病理并缩短寿命的关键细胞因子。IL-11是IL-6家族的促炎和促纤维化成员。事实上,此前已有研究表明,IL-11可以激活ERK-mTORC1和/或JAK-STAT3通路。
研究团队发现,在小鼠模型中,IL11会随小鼠年龄增加在不同细胞类型和组织中上调,调节ERK-AMPK-mTORC1信号通路,影响细胞、组织和机体水平的衰老病理。与此相印证,在老年人群体中,同样能观察到IL-11的表达上调。
基于这些观察,研究团队进一步探究了干扰IL-11活性会如何影响小鼠的年龄相关性疾病和寿命。在小鼠中,敲除IL-11或IL-11ra1(IL-11受体),可以防止代谢衰退、多种年龄相关疾病和身体衰弱,使小鼠寿命平均延长了24.9%。此外,抑制IL-11还能降低年龄相关性癌症发生率。

IL-11敲除小鼠可免受年龄相关的肥胖、衰弱和代谢下降
不仅如此,研究团队还使用了抗IL-11的抗体药物,在大于75周龄(相当于人类55岁)的小鼠中,治疗25周后,显著改善老年小鼠的新陈代谢和肌肉功能,并减少衰老的生物标志物和身体虚弱,同时能使雄性小鼠寿命延长22.4%,雌性延长25%,平均延长24.9%。

IL-11的治疗性抑制可减少小鼠的年龄相关的代谢功能障碍、致病性信号传导和骨骼肌减少症
总的来说,这项发表于 Nature 的研究使用了一系列的遗传学和药理学方法,证明了IL-11信号通路对小鼠的健康寿命和寿命有负面影响。这些发现共同表明,抗IL-11疗法能改善老年小鼠的健康寿命,延缓衰老。

IL-11的基因或药物抑制可以延长雄性和雌性小鼠的预期寿命
当然,研究团队也表示,这些研究结果主要来自于小鼠模型,仍需开展进一步研究确定这一结果是否同样适用于人类。一项近期正在进行的抗IL-11治疗肺部疾病的早期临床试验可能提供一个转化机会,以确定IL-11抑制对老年人衰老病理的作用。
论文链接:
https://www.nature.com/articles/s41586-024-07701-9


