2中326、58中324!青岛中考分数线和普高录取线发布!
2024-07-10 10:30
山东
7月10日,
青岛市教育局举行
2024年初中学业水平考试
暨高中阶段招生录取
工作媒体通气会,
发布普通高中(含综合高中)及
市南、市北、李沧、崂山
(以下简称“四区”)
和高新区民办普通高中学校
第一阶段录取分数线。
其中一段线为261分,
二段线为246分。
2024年,全市初中毕业生约9.36万人,全市普通高中计划录取数与去年保持相当。目前,已完成3+4本科、局属普通高中自招批、特长批、艺术班批、普通批等多个批次录取。
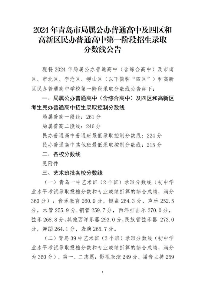
四区和高新区考生普通高中招生录取线方面,局属普高一段线为261分,二段线为246分;民办普通高中普通班最低录取控制线为224分,其他班最低录取控制线为215分。
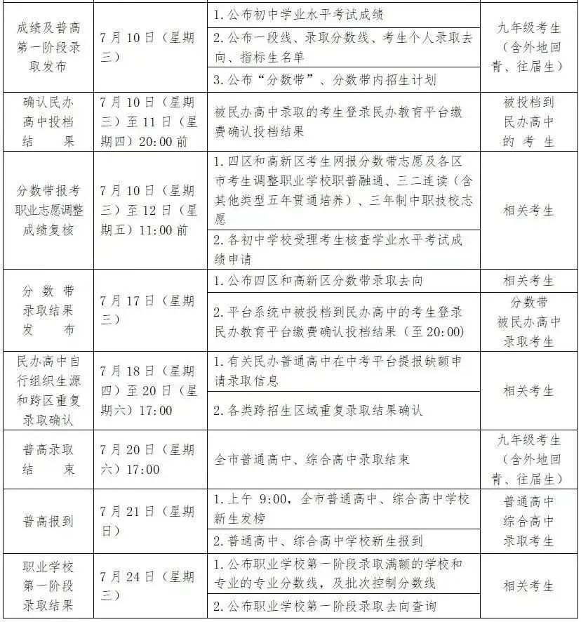
根据安排,7月10日至12日11:00,四区和高新区未被录取(或投档)考生可登录“中考平台”,网报分数带志愿,全市未被录取(或投档)的考生可填报或调整职业学校五年制高师、职普融通、五年制高职、三年制中职技校志愿。
民办普通高中方面,面向四区和高新区招生的民办普通高中,录取分3个阶段进行:第一阶段于7月10日第一次公布投档结果;第二阶段于7月17日公布“分数带”志愿投档结果;仍然有缺额的学校,可于7月18日至20日17:00进行第三阶段缺额申请录取。
7月20日17:00全市普通高中、综合高中录取结束,21日普高新生报到。
2024年青岛市局属公办普通高中及四区和高新区民办普通高中第一阶段招生录取分数线公告

















2024年青岛市四区和高新区高中阶段招生分数带招生计划
2024年青岛市“3+4”对口贯通分段培养本科录取分数线公告
青岛财经日报/首页新闻记者:李澍
部分综合自青岛市教育局
原标题:《2中326、58中324!青岛中考分数线和普高录取线发布!》
特别声明
本文为澎湃号作者或机构在澎湃新闻上传并发布,仅代表该作者或机构观点,不代表澎湃新闻的观点或立场,澎湃新闻仅提供信息发布平台。申请澎湃号请用电脑访问https://renzheng.thepaper.cn。

