【涨知识】一文搞懂国际货运和国际货代
2024-07-10 11:16
上海

申税小微,最近公司新增了国际货代业务,是不是可以享受增值税免税政策呀?
收到,接下来我们就来关注这个问题。同时,申税小微也将把国际货代、国际货运的知识点一并进行整理,供大家参考↓
国际货代
基本概念
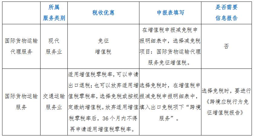
国际货代是国际货物运输代理服务的简称,属于《财政部 国家税务总局关于全面推开营业税改征增值税试点的通知》 (财税〔2016〕36号) 附件1《营业税改征增值税试点实施办法》中规定的商务辅助服务项下的经纪代理服务,是现代服务业的范畴。
货物运输代理服务,是指接受货物收货人、发货人、船舶所有人、船舶承租人或者船舶经营人的委托,以委托人的名义,为委托人办理货物运输、装卸、仓储和船舶进出港口、引航、靠泊等相关手续的业务活动。
税收优惠
根据财税〔2016〕36号文中附件3《营业税改征增值税试点过渡政策的规定》第一条第十八款的规定,纳税人提供的直接或者间接国际货物运输代理服务,免征增值税。因此,如果贵公司从事的是国际货物运输代理服务,是可以享受增值税免税政策的。
注意事项
1.纳税人提供直接或者间接国际货物运输代理服务,向委托方收取的全部国际货物运输代理服务收入,以及向国际运输承运人支付的国际运输费用,必须通过金融机构进行结算。2.纳税人为大陆与香港、澳门、台湾地区之间的货物运输提供的货物运输代理服务参照国际货物运输代理服务有关规定执行。
3.委托方索取发票的,纳税人应当就国际货物运输代理服务收入向委托方全额开具增值税普通发票。
申报时,请在增值税申报减免税申报明细表中,选择减免税项目:国际货物运输代理服务免征增值税。
国际货运
基本概念
国际货物运输服务属于交通运输服务,交通运输服务包括陆路运输服务、水路运输服务、航空运输服务和管道运输服务。国际运输服务是指:
1.在境内载运旅客或者货物出境。
2.在境外载运旅客或者货物入境。
3.在境外载运旅客或者货物。
税收优惠
根据财税〔2016〕36号文中附件4《跨境应税行为适用增值税零税率和免税政策的规定》第一条第一款的规定,国际运输服务适用增值税零税率。境内的单位和个人销售适用增值税零税率的服务或无形资产的,可以放弃适用增值税零税率,选择免税或按规定缴纳增值税。放弃适用增值税零税率后,36个月内不得再申请适用增值税零税率。
因此,贵公司如果提供国际货物运输服务,可以放弃零税率,选择增值税免税。
申报时,请在增值税申报减免税申报明细表中,填入出口免税项下“跨境服务”,同时要进行《跨境应税行为免征增值税报告》。
相关链接:【12366问答】跨境应税行为免征增值税相关知识点了解一下
比较表格
为了方便理解,我来用表格总结一下吧!
温馨提示1.无运输工具承运业务,也是按照交通运输服务缴纳增值税的。无运输工具承运业务,是指经营者以承运人身份与托运人签订运输服务合同,收取运费并承担承运人责任,然后委托实际承运人完成运输服务的经营活动。
2.境内单位和个人以无运输工具承运方式提供的国际运输服务,由境内实际承运人适用增值税零税率;无运输工具承运业务的经营者适用增值税免税政策。
供稿:施美林 汪宇昊
制作:杨馥美
继续滑动看下一个轻触阅读原文
上海税务向上滑动看下一个原标题:《【涨知识】一文搞懂国际货运和国际货代》
特别声明
本文为澎湃号作者或机构在澎湃新闻上传并发布,仅代表该作者或机构观点,不代表澎湃新闻的观点或立场,澎湃新闻仅提供信息发布平台。申请澎湃号请用电脑访问https://renzheng.thepaper.cn。

