姜萍入围的数学竞赛决赛结束,试题公布
2024-06-23 17:20
上海
北京时间6月22日24时,姜萍入围的全球数学竞赛决赛正式结束,据悉,共有来自全球17个国家和地区的800多名选手入围。接下来将进入专家组独立阅卷阶段。23日中午,“达摩院DAMO”微信公众号公布了2024阿里巴巴全球数学竞赛决赛试题。
决赛阅卷包括初评、交叉复审、最终核验等流程。决赛的五个赛道将按成绩分别评出金奖1名、银奖2名、铜奖4名以及优秀奖10名。总共85人获奖选手名单将于8月公布。













网友评论:
“字都能看懂,连在一起就变成‘天书’了”
“这考的是英语还是数学?”





一选手称:数赛决赛六道题 做了一道多就交卷了
6月23日,一名刚参加完决赛的选手向中新财经表示,决赛还是比较难的,主要是因为专业性太强了,大多数东西都没学过。在五个赛道中,他选择的是代数与数论,一共六道题(总分120分),他做了一道多就交卷了,只尝试做了和代数几何、数论相关的题目。相比之下,之前初赛的专业性低一些。
此前报道
此前,在阿里巴巴公布决赛入围名单后,17岁中专女生姜萍以全球第12名的成绩入围阿里巴巴全球数学竞赛决赛,引发广泛关注。如今,伴随竞赛决赛收尾,姜萍最终决赛成绩备受期待。
据阿里达摩院决赛通知,6月22日(周六)0:00-24:00,参赛选手可以选择比赛窗口期内任意连续的8小时作答。形式为线上个人闭卷赛。
决赛分为五个赛道,题目包括解答题和证明题。选手可任选一个赛道,赛道一旦确定,不可改变。
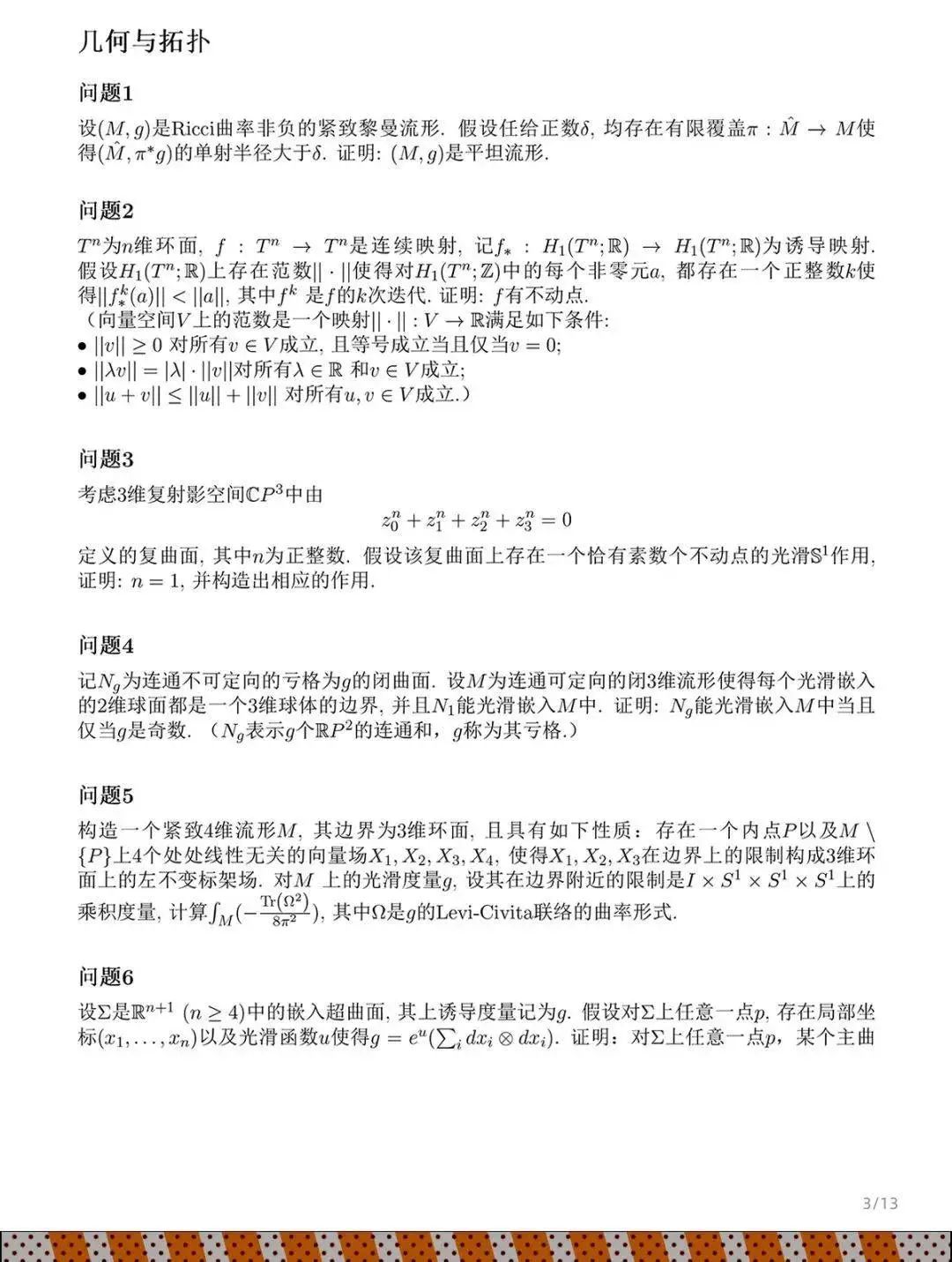
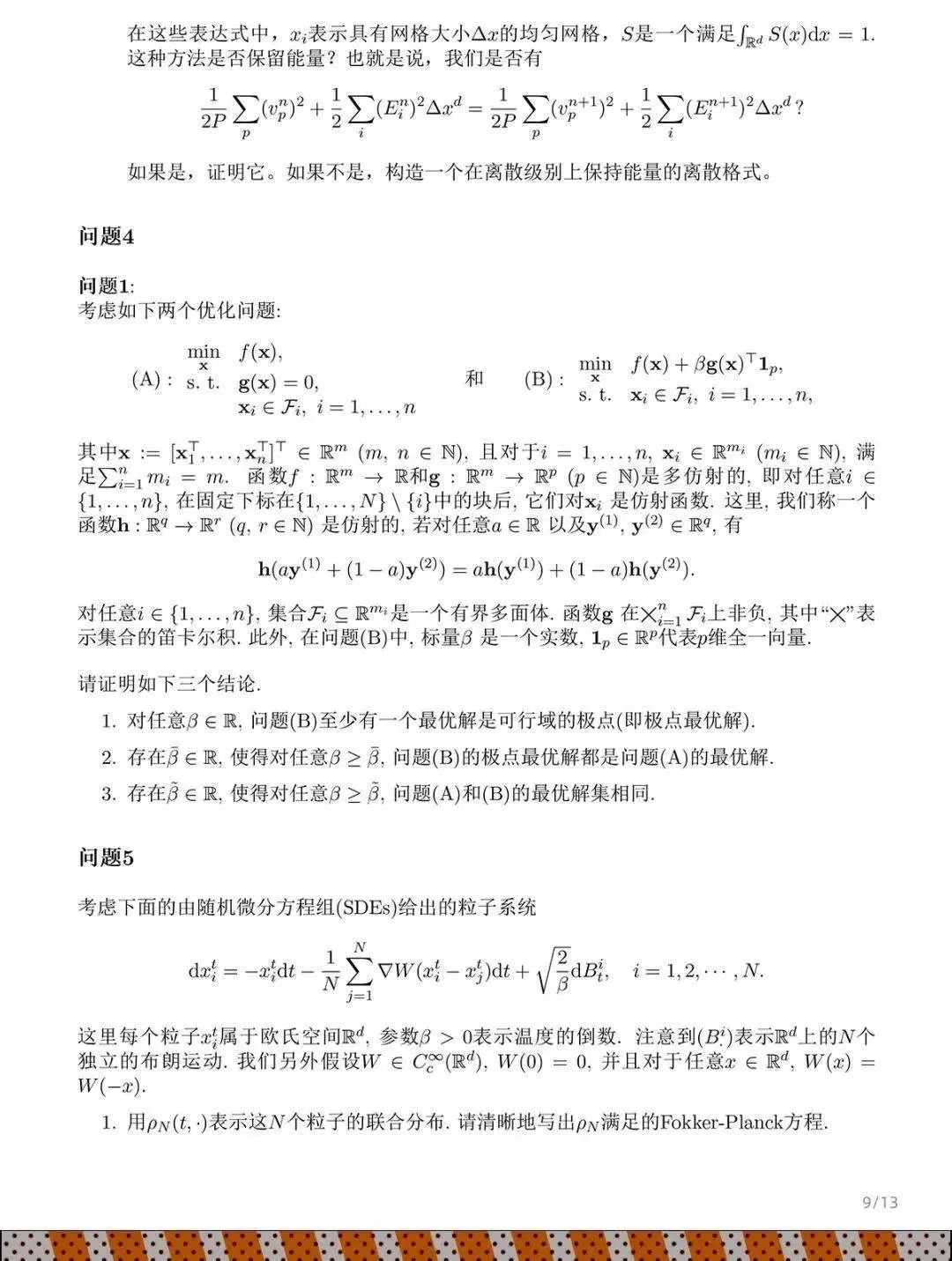
五个赛道分别为:1、代数与数论;2、几何与拓扑;3、分析与方程;4、组合与概率;5、应用与计算数学。各赛道评分由独立阅卷组分赛道阅卷,再交叉复审、核验。

来源|观察者网综合中国新闻网、微信公众号“达摩院DAMO”
继续滑动看下一个轻触阅读原文

观察者网向上滑动看下一个
原标题:《姜萍入围的数学竞赛决赛结束,试题公布》
特别声明
本文为澎湃号作者或机构在澎湃新闻上传并发布,仅代表该作者或机构观点,不代表澎湃新闻的观点或立场,澎湃新闻仅提供信息发布平台。申请澎湃号请用电脑访问https://renzheng.thepaper.cn。

