速看!鄂尔多斯市2024年中考相关政策解读
近日
鄂尔多斯市教育体育局印发
《鄂尔多斯市2024年初中学业水平考试
与高中阶段学校招生工作方案》
明确了2024年中考
日程安排、考试科目、分值等相关事项
↓↓↓
一、今年鄂尔多斯市中考政策的变化
(一)生物学、地理、体育与健康知识学业水平考试
1.2024年起,初二年级生物学、地理、体育与健康知识学业水平考试由自治区教育厅统一命题,分值分别为30分、30分、10分。
2.2023年,鄂尔多斯市、包头市、乌兰察布市、巴彦淖尔市、乌海市、锡林郭勒盟、阿拉善盟七个盟市初二年级生物学、地理科目学业水平考试实行联考,分值分别为50分、50分;鄂尔多斯市单独进行了体育与健康知识学业水平考试,分值为10分。
参加鄂尔多斯市2024年初三年级学业水平考试的考生,如已参加过上述七个盟市2023年生物学、地理科目联考,则成绩有效,按卷面成绩(各科满分50分,须上述盟市教育局开具成绩证明)计入鄂尔多斯市2024年中考总成绩。考生只需参加2024年初二年级体育与健康知识学业水平考试,按卷面成绩计入中考总成绩;如未参加过上述七个盟市2023年生物学、地理科目联考,则须同时参加2024年初二年级生物学、地理、体育与健康知识学业水平考试,生物学、地理考试成绩按30:50折算后计入中考总成绩,体育与健康知识按卷面成绩计入中考总成绩。
(二)根据《鄂尔多斯市教育体育局关于印发〈鄂尔多斯市高中阶段学校考试招生制度改革实施方案〉的通知》(鄂教体发〔2023〕15号),自治区示范性普通高中75%的招生计划、自治区优质普通高中40%的招生计划合理分配到其招生区域初中学校。(2023年该2项比例分别为70%、35%)
(三)教育厅最新通知:2024年起,内蒙古师范大学附属中学不再面向鄂尔多斯市招收原民语授课考生,因此提前类计划取消。
二、中考日程安排
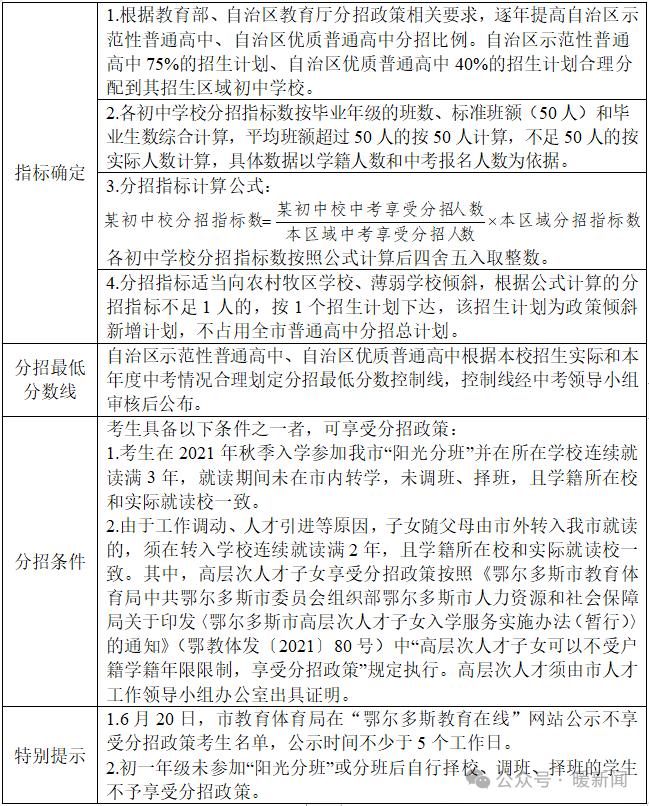
三、普通高中招生类别四、分招政策
五、成绩公布、查询及复核
六、志愿填报
七、学业水平考试科目、分值及考试时长
八、纸笔考试时间安排
九、咨询服务
丨来源:鄂尔多斯教育体育之窗丨责编:郭楷彦丨校对:韩娇娇
丨审核:朱肸 张金玲
伊金霍洛发布长期面向社会征集稿件,请读者朋友们积极投稿。邮箱:3248054815@qq.com。
大美绿城•公益资讯原标题:《速看!鄂尔多斯市2024年中考相关政策解读》

