肥胖会增加癌症风险,但也会促进癌症免疫疗法效果
原创 生物世界 生物世界
撰文丨nagashi
编辑丨王多鱼
排版丨水成文
最近几十年,肥胖发病率一直在全球范围内持续攀升,据《柳叶刀》最新数据,全世界患有肥胖症的儿童、青少年和成年人总数已超过10亿。值得注意的是,肥胖不仅会影响外观和行动能力,还会严重损害身体健康,既往研究证实,肥胖是多种慢性疾病的危险因素,包括糖尿病、心血管疾病和慢性肾病,以及癌症。
事实上,许多研究表明,肥胖会显著增加患癌风险,并且至少与13种癌症的发生存在关联,包括恶性皮肤癌、甲状腺癌、直肠癌和前列腺癌等等。
然而,Nature 期刊最近发表的一项研究却出人意料地表明,肥胖在癌症中发挥着类似于“双刃剑”的功能,它确实会促进癌症的发生发展,但也会改善患者对免疫疗法的反应。
这项研究由美国范德比尔特大学医学中心的 Jeffrey Rathmell 教授团队完成,论文题为:Obesity induces PD-1 on macrophages to suppress anti-tumour immunity。
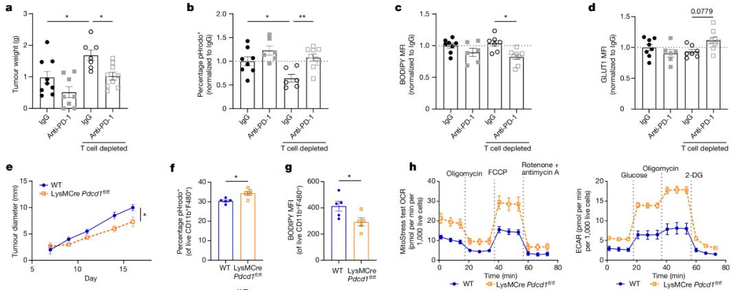
该研究发现,肥胖会增加肿瘤中巨噬细胞的丰度,并诱导它们表达免疫检查点蛋白PD-1,PD-1是免疫疗法的关键靶标。这一发现为肥胖如何导致癌症风险增加和对免疫疗法的反应增强提供了新见解。
肥胖是癌症的第二大可改变风险因素,仅次于吸烟。有趣的是,癌症治疗中一直存在一个“肥胖悖论”:肥胖患者更容易患癌症且预后更差,但他们对免疫疗法(例如PD-1/PD-L1免疫检查点阻断疗法)往往有更好的反应。对此,一部分科学解释可归因于肥胖会促进慢性炎症并激活免疫系统,但免疫系统在肥胖-癌症关系和免疫治疗中的作用仍不清楚。在这项最新研究中,研究团队聚焦于一种名为巨噬细胞(macrophage)的免疫细胞上。巨噬细胞会浸润并主导肿瘤和脂肪组织微环境,并且是肥胖相关合并症的关键驱动因素,包括慢性炎症、胰岛素抵抗和脂质失调。
鉴于肥胖中的巨噬细胞与许多肿瘤微环境中巨噬细胞的丰度之间存在已确定的联系,研究团队决定探索肿瘤相关巨噬细胞(TAM)在肥胖相关癌症中的作用和对免疫治疗的反应。研究人员发现,肥胖可以选择性地诱导TAM上的PD-1的表达。
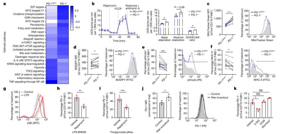
肥胖损害抗肿瘤免疫细胞功能和代谢特征在小鼠模型中,与正常小鼠相比,从肥胖小鼠的肿瘤组织中分离出来的巨噬细胞存在显著差异。虽然PD-1是一种通常被认为作用于T细胞的免疫治疗靶点,但研究团队意外地发现,肥胖小鼠肿瘤中的巨噬细胞表达更高水平的PD-1,并且PD-1直接作用于巨噬细胞以抑制其功能。
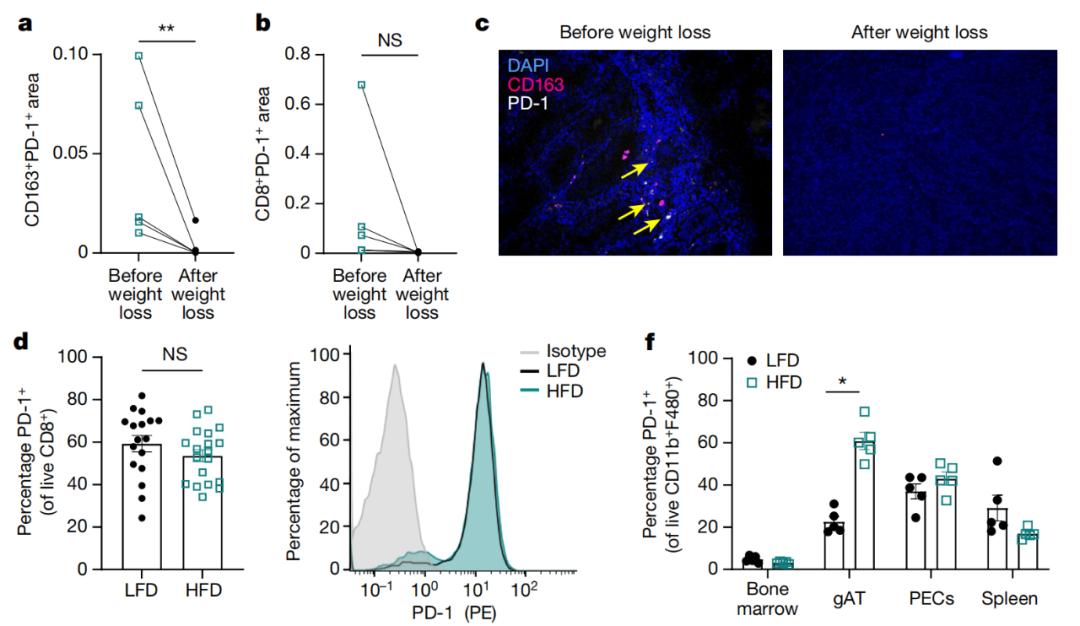
与此同时,研究团队还在人类肾癌患者的肿瘤样本中发现了表达PD-1的巨噬细胞,而在减肥前后(体重变化±10%)的子宫癌患者的肿瘤活检中,他们发现肿瘤相关巨噬细胞(TAM)上PD-1的表达在体重减轻后下降。
肥胖和与肥胖相关的信号通路驱动巨噬细胞特异性的PD-1表达升高进一步研究表明,Ⅰ型炎症细胞因子和肥胖相关分子(包括干扰素-γ、肿瘤坏死因子、瘦素、胰岛素等)以mTORC1和糖酵解依赖的方式诱导巨噬细胞PD-1表达。然后,PD-1向TAM提供负反馈,抑制糖酵解和吞噬作用。
PD-1/PD-L1免疫检查点阻断疗法通过抑制PD-1增加了巨噬细胞糖酵解水平,这一代谢过程对于增加CD86和主要组织相容性复合体Ⅰ和Ⅱ分子在TAM上的表达以及激活T细胞的能力至关重要。因此,阻断PD-1可以增强TAM的糖酵解和抗原呈递能力,并导致CD8+ T细胞活性增加,耗竭标志物水平降低,最终抑制肿瘤生长。
PD-1介导的巨噬细胞功能障碍依赖于mTOR和MYC的激活基于上述这些发现,研究团队在小鼠模型中使用免疫治疗药物以阻断PD-1,并增加了肿瘤相关巨噬细胞(TAM)的活性,包括它们刺激T细胞的能力。在此之前,癌症免疫疗法研究主要集中在T细胞上,因为它们可以直接杀死癌细胞的免疫细胞,但忽略了巨噬细胞在影响T细胞功能方面发挥的重要作用。
论文通讯作者 Jeffrey Rathmell 教授表示,肥胖患者的肿瘤中存在更多表达PD-1的巨噬细胞,这为“肥胖悖论”提供了机制解释:PD-1表达增加抑制了巨噬细胞的免疫监视,随后抑制了杀伤性T细胞,促进肿瘤生长,因而肥胖患者的癌症风险更大;免疫疗法阻断了PD-1的表达,增强了TAM的活性,从而抑制肿瘤生长。
靶向阻断巨噬细胞特异性PD-1可改善T细胞介导的抗肿瘤免疫值得一提的是,目前免疫疗法仅对20-30%的癌症患者有效。巨噬细胞就像一辆垃圾车——擅长吞噬清理死细胞,但它们还具有增强免疫反应的能力,并且它们比其他免疫细胞更具可塑性和可操纵性。因此,如果能改造巨噬细胞并将其应用于免疫治疗无疑是一个极具潜力的新方向。此外,检测肿瘤相关巨噬细胞(TAM)的PD-1的表达水平可能有助于识别对免疫治疗反应更好的肿瘤患者。
总的来说,这些发现表明,肥胖相关的代谢信号和炎症信号导致肿瘤相关巨噬细胞(TAM)诱导PD-1表达,进而驱动TAM特异性负反馈机制,损害肿瘤免疫监视。这一发现有助于解释肥胖增加癌症风险的分子机制,并改善靶向PD-1的免疫疗法的治疗反应,为癌症免疫治疗开辟了新方向!
论文链接:
https://www.nature.com/articles/s41586-024-07529-3
原标题:《Nature重磅:肥胖会增加癌症风险,但也会促进癌症免疫疗法效果》

