有调整!速看!2024年柳州学区划分正式公布
2024年,柳州市市区义务教育学校学区划分(调整)总体维持稳定,仅因新建学校交付使用等原因调整10所学校的学区范围;12个新建小区交付在原有学区范围内确定学区学校。具体如下。
一、10所市区义务教育学校学区调整
城中区:新建学校柳州市景行小学文博校区启用,增加柳州市文博小学学区范围,调整柳州市民族实验小学、柳州市静兰小学学区范围。
鱼峰区:新建学校柳州市阳惠路小学启用,新增柳州市阳惠路小学学区范围,调整柳州市阳和工业新区古亭山小学、柳州市阳和第二小学学区范围。
柳北区:调整柳州市三合小学和柳州市沙塘小学部分学区。将三合村新隆屯调整至柳州市沙塘小学。
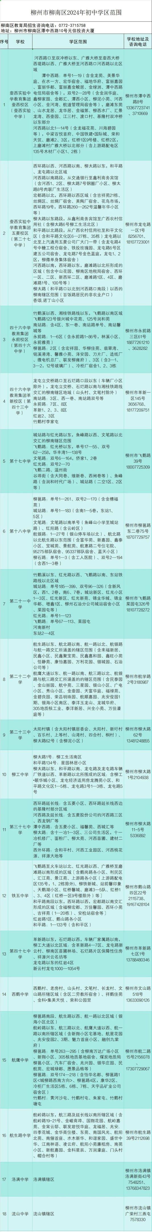
柳南区:原柳州市柳邕路第一小学教育集团福塘校区和北林校区学区范围中均包含北林村,给入学报名造成混淆。将北林村从福塘校区学区范围删除,仅作为北林校区的学区范围。
二、12个新建小区交付确定学区学校
柳北区:4个新建小区(雀山佳苑、惠风和苑、滨江郡府、建开美好家)在原有学区范围内交付,确定学区学校。
鱼峰区:5个新建小区(盛邦书香里、阳光100新叶城、龙光玖誉城、和悦馨城、旭辉翡翠江来)在原有学区范围内交付,确定学区学校。
柳南区:3个新建小区(西城汇、凌云府、荣和天筑)在原有学区范围内交付,确定学区学校。
其他市区义务教育学校学区保持不变。
柳州市区2024年小学、初中学区范围如下
一起来看看吧~
柳北区
● 小 学:

● 初 中:

城中区
● 小 学:

● 初 中:

鱼峰区
● 小 学:

● 初 中:

柳南区
● 小 学:

● 初 中:

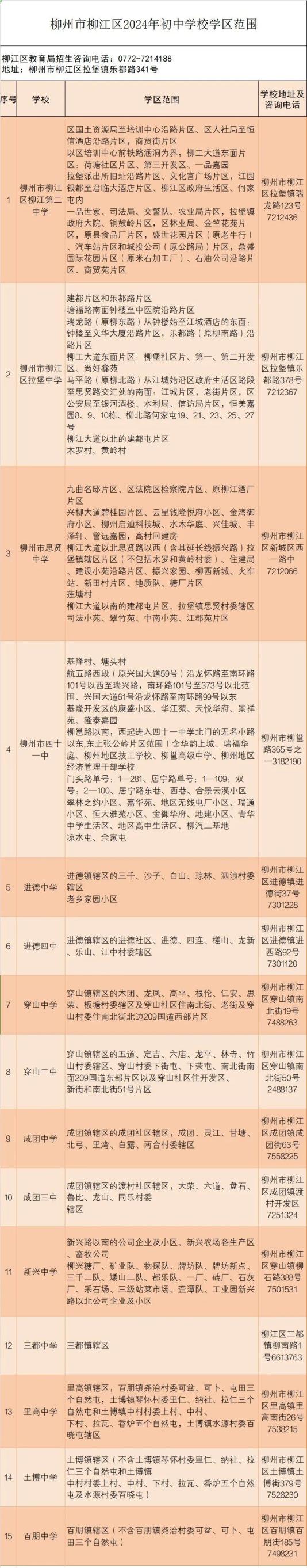
柳江区
● 小 学:

● 初 中:

“柳州1号”视频号今日关注↑↑
大赞!
阅读推荐
●扩招!柳州高中阶段招生人数公布!今天这场发布会透露→●价格大降,每斤跌破个位数?柳州人超爱吃!正大量上市→来源/全媒体记者 周仟仟 朱柳融、柳州教育
审核/骆春香 编辑/林喆 校对/覃琪凇
本文为柳州市融媒体中心原创作品,未经同意严禁转载
新闻爆料电话:18977221234;推广合作联系方式:13877213344(微信同号)

继续滑动看下一个轻触阅读原文

柳州晚报向上滑动看下一个
原标题:《有调整!速看!2024年柳州学区划分正式公布》

