合肥市中小学招生政策发布!
关于做好合肥市2024年义务教育
招生入学工作的通知
各县(市)、区教育主管部门:
根据《中共中央、国务院关于深化教育教学改革全面提高义务教育质量的意见》(中发〔2019〕26号)、《教育部办公厅关于开展义务教育阳光招生专项行动(2024)的通知》(教基厅函〔2024〕11号)和《安徽省教育厅关于做好2024年普通中小学招生入学工作的通知》(皖教秘基〔2024〕67号)等规定,经市政府同意,现就做好2024年我市义务教育招生入学工作通知如下。
一、招生入学原则
(一)依法依规原则。严格落实《义务教育法》《未成年人保护法》等法律规定,切实保障适龄儿童少年接受义务教育的权利。认真执行教育部义务教育阳光招生专项行动和“十项严禁”等规定。公办学校要按照划定学区招收适龄儿童少年入学,不得违规招收学区外的适龄儿童少年入学。严禁地方政府、有关单位和学校以任何名义收取与入学挂钩的“捐资助学款”。
(二)属地管理原则。各县(市)、区人民政府(含开发区管委会,下同)作为发展和管理义务教育的责任主体,承担辖区义务教育学校招生入学管理责任,统筹公办、民办、高校附属中小学和市管学校义务教育阶段招生入学工作,认真制定2024年义务教育招生入学政策。
(三)免试就近原则。严格遵守义务教育免试就近入学规定,严禁以各类考试、竞赛、培训成绩或证书证明等作为招生依据,严禁以面试、面谈、评测等名义或委托第三方选拔学生。各县(市)、区教育主管部门要按照确保公平和免试就近入学的原则,科学合理制定本区域公办义务教育学校学区划分方案,确保义务教育免试就近入学全覆盖。民办学校招生纳入审批地统一管理,与公办学校同步招生。
二、报名条件
原则上,小学招生对象为入学年龄截至2024年8月31日年满6周岁(2018年8月31日及以前出生),且尚未注册义务教育学籍的适龄儿童。在学校有空余学位的情况下,可以适当放宽,但必须是截至2024年12月31日年满6周岁(2018年12月31日及以前出生)的儿童。对于放宽年龄招收的,必须公开规范办理。小学毕业生原则上回户籍所在地升入初中。适龄儿童少年因身体状况确需延缓入学或休学的,应由父母(双方或一方)或其他法定监护人提出申请,当地乡镇人民政府(街道办事处)或县(市)、区教育主管部门批准后实行。
三、招生入学内容
(一)公办学校招生
1.招生时间。公办学校招生时间从6月下旬开始,市区时间安排见附件1,四县一市可参照执行。具体时间由各县(市)、区教育主管部门安排。
2.招生方式。2024年,市区公办义务教育学校须通过“合肥市义务教育招生入学服务系统”(简称“网上招生系统”)开展招生工作,采取“线上登记录取+线下审核”相结合的方式,实行网上报名、网上录取。2024年实现网上招生系统全市域范围使用。
3.招生办法。具体招生办法见附件2。
4.严格执行市区学区内成套住房入学年限政策。市区继续实行“同一套住房,6年内只能享有学区内小学1个学位,3年内只能享有学区内初中1个学位,多胞胎、二孩(多孩)等符合法律法规规定情形的除外”政策。
5.建立招生预警工作机制。2024年,市区将建立招生预警工作机制,各区教育、公安、自然资源、数据资源等部门和乡镇、街道等形成合力,加强对区域内适龄儿童少年入学数据的分析研判。2025年招生工作启动时,各区可根据热点学校学位紧张程度,启动并发布招生预警,明确招生预警学校和生效时间节点。生效时间节点之前符合“两个一致”条件的适龄儿童少年应上尽上,超过生效时间节点的将不再保证学区学校入学,按照符合“两个一致”条件的时间顺序统筹安排。发布预警时间与生效时间节点原则上间隔不少于6个月。
(二)民办学校招生
1.招生时间。全市(含四县一市)民办学校招生时间安排见附件1。
2.招生方式。民办学校统一通过网上招生系统,采取“线上报名、摇号录取”的方式,实行网上报名、网上录取。
3.招生办法。具体招生办法见附件3。
四、工作要求
(一)保障入学权利。各县(市)、区人民政府严格执行《安徽省义务教育控辍保学工作指南》(皖教基〔2020〕6号),履行义务教育控辍保学法定职责,发挥联控联保工作机制作用,依法依规严肃查处社会培训机构等以“国学班”“读经班”“私塾”等形式替代义务教育的非法行为。父母或者其他法定监护人无正当理由未送适龄儿童少年入学接受义务教育或造成辍学,情节严重或构成犯罪的,依法追究法律责任。在符合招生政策条件的前提下,教育主管部门统筹安排入学和转学时,综合考虑同一家庭多子女入学情况,鼓励提供义务教育“长幼随学”服务。保障事实无人抚养儿童等困境儿童平等接受义务教育,不断提升关爱服务水平。
(二)加强监督管理。各县(市)、区教育主管部门要加强对学校招生行为的监管,严禁学校以“国际部”“国际课程班”“境外班”“双语班”等名义招生,严禁私自以各类特长生名义招生,严禁任何单位或个人以任何形式宣传中考成绩排名、“中考状元”和升学率。起始年级全面落实均衡分班要求,不得通过考试分班,不得设立或变相设立重点班和非重点班;非起始年级不得以升学为目的重新组设加强班、尖子班、升学班等。市教育局将紧盯招生重要时段和环节,通过社会监督、舆论监督和明查暗访等方式加强监管,发现一起查处一起。教育督导部门要将各地招生入学政策落实情况纳入责任督学督导范围,适时开展督导。
(三)规范报名信息采集。各县(市)、区教育主管部门要全面清理并取消学前教育经历、计划生育证明、超过正常入学年龄证明等无谓证明材料;预防接种证明不作为入学报名前置条件,可通过大数据查询或在开学后及时要求学生提供。应当采集学生基本信息、家庭住址及家长姓名、联系方式等必要信息,严禁采集学生家长职务和收入信息等。信息采集工作应在招生入学时一次性采集,不得利用各类APP、小程序随意反复采集学生相关信息。要落实“高效办成一件事”工作要求,加快推进区域内户籍、居住证、房产、社保等入学相关信息共享,全面实现网上报名、材料审核和录取,切实为群众办事提供便利。
(四)落实阳光招生专项行动。各县(市)、区教育主管部门要全面加强义务教育招生入学管理工作,促进教育公平,增强招生入学工作的科学性、规范性、透明度,坚决整治“暗箱操作”“掐尖招生”等现象,严肃查处各类跟招生入学挂钩、关联的收费行为,拔尖创新人才早期培养、外语艺术体育类办学特色学校的特殊类型招生政策须经由省教育厅制定出台或审批、备案。要细化工作安排,明确工作步骤和责任分工,根据教育部阳光招生专项行动实施方案进行工作部署。
(五)严惩违规行为。各县(市)、区教育主管部门要健全违规招生查处和责任追究机制,及时制止和纠正违规行为,并视情节轻重予以依法处理。对于违规招生的公办学校,视情节轻重依法依规给予约谈有关负责人、通报、撤销荣誉称号、取消评优资格等处理,情节严重的严肃追究相关责任人责任。对于违规招生的民办学校,依法依规处理,违规行为及整改情况作为核定招生计划的重要依据,追回或不予发放当年度有关奖补资金;没有取得办学许可证的(含筹设期间)不得招生。对存在与招生入学挂钩的违规宣传等行为的校外培训机构,依法给予责令整改、追究责任人责任、计入年检等处理。
(六)广泛宣传引导。各县(市)、区教育主管部门要主动加强信息公开,增加招生入学工作透明度,接受社会监督。要通过电视、报纸、微信公众号、微博等多种方式,公布辖区内义务教育学校招生政策、划片范围、报名条件、招生程序等群众关心的重要信息,宣传招生预警机制工作。要设立专门的招生入学咨询监督电话(附件4),畅通政策咨询、监督申诉等渠道。幼儿园、小学要通过致家长一封信、家长会等方式,提前提醒毕业班随迁子女家长办理或更换居住证;小学要面向毕业班学生及家长全面宣传省示范高中指标到校、家庭经济困难学生资助等政策,增强学生和家长对教育改革发展形势、教育资助政策的了解,引导学生就近入学。
附件:1.合肥市市区2024年义务教育招生入学时间安排表
2.合肥市2024年公办义务教育学校招生入学办法
3.合肥市2024年民办义务教育学校招生入学办法
4.合肥市2024年义务教育招生入学咨询监督电话
合肥市教育局
2024年5月27日
附件1
合肥市市区2024年义务教育招生入学
时间安排表
说明:各县(市)招生工作时间安排可比照市区执行(民办学校招生入学时间相同)。附件2
合肥市2024年公办义务教育学校
招生入学办法
为做好2024年公办义务教育学校招生入学工作,根据省市有关文件规定,制定本办法。
一、招生范围
公办学校要按照公布的学区范围招收适龄儿童少年入学,乡镇寄宿制义务教育学校可根据实际情况,在县域内确定招生范围。
二、招生办法
(一)户籍、房产地址一致居民子女入学
适龄儿童少年户籍与其父母(双方或一方)或者其他法定监护人户籍一致并单独立户,适龄儿童少年户籍地址与其父母(双方或一方)或者其他法定监护人的独立产权房产地址一致(简称“两个一致”)的,在户籍地所在学区学校入学。
(二)户籍、房产地址不一致居民子女入学
家庭户籍和房产地址不一致的适龄儿童少年,原则上由户籍所在地教育主管部门统筹安排入学;确有困难的,可由房产所在地教育主管部门统筹安排入学。
(三)居住证满半年居民子女入学
严格落实《居住证暂行条例》关于在流入地居住半年以上和有合法稳定就业、住所等规定要求,全面建立以居住证为主要依据的随迁子女义务教育入学政策,清理并取消不合规的随迁子女入学证明材料及其时限要求,坚持以公办学校为主统筹安排随迁子女入学,公办学校学位不足的,可以通过政府购买服务方式安排在民办学校就读。随迁子女入学材料主要有:父母(双方或一方)或者其他法定监护人居住证(截至2024年8月31日满半年),经商办企业营业执照或合法的劳动合同,以及户口簿、身份证等材料。
(四)政策优待人员子女入学
1.军人子女入学。按照《安徽省军人子女教育优待工作实施细则》(政联〔2021〕1号)、《合肥市关于〈军人子女教育优待办法〉的实施细则》(合教〔2019〕258号)和《关于加强军人子女教育优待工作的指导意见》(合拥办〔2021〕6号)文件执行。
2.公安英模和因公牺牲、一至四级因公伤残公安民警子女入学。按照《公安部、教育部关于进一步加强和改进公安英烈和因公牺牲伤残公安民警子女教育优待工作的通知》(公政治〔2018〕27号)文件执行。
3.国家综合性消防救援队伍人员子女入学。按照《合肥市人民政府办公室关于建立全市消防救援队伍保障机制的意见》(合政办秘〔2019〕64号)文件执行。
4.引进高层次人才子女入学。按照市委人才工作领导小组有关规定执行。
5.烈士子女入学。按照省委、省政府有关规定执行。
6.其他符合优待政策的人员子女入学。按照有关规定执行。
三、积极保障特殊群体入学
(一)住房租赁人员子女入学。按照《合肥市人民政府办公室关于加快发展和规范合肥市住房租赁市场的通知》(合政办〔2020〕13号)及其配套文件规定执行。
(二)留守儿童入学。各县(市)、区教育主管部门要会同民政部门,摸清留守儿童底数,加大关爱力度,确保辖区内适龄留守儿童按时入学。乡镇寄宿制学校要优先保障留守儿童的住宿需求。
(三)残疾儿童少年入学。各县(市)、区教育主管部门要履行属地责任,依法保障适龄残疾儿童少年接受义务教育,切实落实“一人一案”,保障能够接受普通教育的适龄残疾儿童少年就近就便随班就读,为重度残疾学生提供规范、有效的送教服务,并为其建立学籍,纳入学籍管理。各县(市)听障适龄儿童少年入学原则上在本县(市)的特殊教育学校就读;市区听障及全市视障适龄儿童少年原则上在合肥特殊教育中心就读;各县(市)、区智障儿童少年原则上在本县(市)、区特殊教育学校、辅读班就读或在学区内学校随班就读。
(四)华侨、华人、港澳台胞人员子女和外籍人员子女入学。分别由县(市)、区侨(台)务部门、外事部门出具证明,由居住地所在县(市)、区教育主管部门统筹安排入学。
(五)军队转业干部子女入学。军队转业干部安置至本市行政区内的,其子女由安置单位所在县(市)、区教育主管部门统筹安排入学。
四、入学程序
(一)持市区户籍、房产、居住证的居民子女入学
1.线上登记、线上审核、线上录取。在规定时间内,符合“两个一致”条件的适龄儿童少年通过网上招生系统进行登记报名。学校在规定时间内对其填报资料(含学位年限登记情况)进行线上审核,线上审核通过的直接录取,家长无需到学校进行线下审核。
2.线上登记、线下审核、线上录取。在规定时间内,户籍、房产地址不一致和居住证满半年的居民子女可通过网上招生系统进行登记报名,按照系统提示,携带相关材料到学校或教育主管部门指定地点进行审核,审核通过后信息录入系统,由系统进行线上录取。
其他特殊情况无法在网上登记的,可直接去指定地点进行材料审核,审核通过后信息录入系统,由系统进行线上录取。
(二)政策优待人员子女入学
政策优待人员子女入学,根据相关政策规定和程序,可直接去指定地点进行材料审核,审核通过后信息录入系统,由系统进行线上录取。
五、有关要求
(一)制定招生方案。各县(市)、区教育主管部门要认真指导公办学校制定招生工作方案,严格落实“不得择校”要求,严禁地方政府、有关单位和学校以任何名义收取与入学挂钩的“捐资助学款”。要在学校微信公众号、校园公示栏等发布致家长一封信、学校招生公告等,及时公布本校招生信息,同时切实做好舆论引导和维护稳定工作。
(二)严格规范招生。公办义务教育学校要严格执行免试就近入学的要求,严禁提前招生、变相“掐尖”选生源,严禁超范围招生,学区划分调整要按照相关文件执行。畅通监督和申诉受理渠道,主动接受社会监督。
(三)加强招生宣传。各县(市)、区教育主管部门和学校要切实做好招生政策宣传解读工作,加大宣传力度,安排专人指导学生家长做好网上报名登记工作,设立专门咨询电话,耐心做好家长解释和服务工作。市区各教育主管部门要统筹做好学区内成套住房入学年限政策实施工作,做好房产信息登记和学位信息查询工作。
附件3
合肥市2024年民办义务教育学校
招生入学办法
为做好2024年民办义务教育学校招生入学工作,根据省市有关文件规定,制定本办法。
一、招生范围
民办义务教育学校在学校所在县(市)、区范围内招生,所在区招不满且学校审批机关为市教育局的,可以由所在区教育主管部门同意后,报市教育局批准适当扩大招生范围,但不得跨设区市招生。
二、招生条件
民办学校可招收具备以下条件之一的适龄儿童少年:
(一)户籍。适龄儿童少年户籍在学校所在县(市)、区范围。
(二)房产。适龄儿童少年或其父母(双方或一方)或者其他法定监护人的独立产权房产在学校所在县(市)、区范围。
(三)居住证。适龄儿童少年父母或其他法定监护人在学校所在县(市)、区范围的居住证截至2024年8月31日满半年,且有经商办企业营业执照或合法的劳动合同。
(四)学籍。适龄儿童少年小学在我市实际就读且学籍在学校所在县(市)、区范围的,视为符合民办学校报名条件。
(五)其他。其他符合《关于做好合肥市2024年义务教育招生入学工作的通知》规定的公办学校入学条件的适龄儿童少年。
三、招生程序
民办义务教育学校统一通过网上招生系统实行网上报名登记。网上报名操作办法另行印发。
(一)报名登记
1.网上报名。在规定时间内,适龄儿童少年户籍、独立产权房产或者小学学籍等在学校招生区域范围的,可通过网上招生系统进行报名,只可选1所民办学校志愿。符合报名条件的显示报名成功,无需再进行线下资格审核。
2.线下报名。不具备网上报名条件或网上报名不成功的适龄儿童少年,在网上招生系统登记并预约线下审核时间。按照系统提示,携带相关材料到县(市)、区教育主管部门指定地点进行报名资格审核。申报同一所学校的双胞胎(多胞胎)学生父母可向招生学校所在县(市)、区教育主管部门提出书面申请,双胞胎(多胞胎)可作为一个摇号单位进行分组、摇号。
(二)招生录取
1.提前录取。
(1)直升生。民办一贯制学校七年级招生方案报属地教育主管部门审批后方可执行,可根据家长意愿,采取直升招生的方式确认录取。直升生录取结果需在规定时间内完成,直升人数未达到或超过招生计划数的,按民办义务教育学校有关招生要求执行。直升生资格由相关县(市)、区教育主管部门确定报属地政府同意后公布实施,并报市教育局备案。
(2)政策优待人员子女。民办学校对我市烈士子女,符合特定条件的军人、公安英模和因公牺牲伤残公安民警、消防救援队伍人员、引进高层次人才子女(具体范围见附件3-1),安排一定的比例单独设立招生计划提前录取,并按规定程序报批。具体招生办法由相关县(市)、区教育主管部门制定报属地政府同意,并报市教育局备案后公布实施。
2.录取方式。
(1)直接录取。报名人数小于或等于招生计划数的民办学校,适龄儿童少年直接录取到所填报的招生学校,录取名单在网上招生系统封存,并及时向社会公布。家长可登录网上招生系统查询录取结果。
(2)摇号录取。报名人数超过招生计划数的民办学校,通过网上招生系统实施摇号录取。招生学校要根据规定提前制定摇号方案,经属地教育主管部门审核报市教育局备案后提前向社会发布。摇号现场须邀请纪检监察机关或公证机构现场公证,学校不得自行选择性录取。摇号录取名单在摇号系统封存并适时导入网上招生系统,及时向社会公布,家长可登录网上招生系统查询录取结果。
(三)入学注册
网上招生系统录取信息是各县(市)、区教育主管部门和各招生学校入学注册的依据。民办学校不得拒收已被录取的学生。适龄儿童少年被录取后不得改报其他学校,其他学校也不得录取已被录取的学生。
四、有关要求
(一)制定实施办法。各县(市)、区教育主管部门要结合实际制定2024年民办义务教育学校招生实施办法,合理核定学校招生计划,明确购买学位学校。加强对民办学校招生简章、招生广告、招生方案等监管,在统一招生前,通过政务信息公开、媒体宣传、官方微信公众号等方式向社会统一发布招生计划、招生简章、招生时间、招生方式、收费标准、购买学位等信息。
(二)加大宣传力度。各县(市)、区教育主管部门和各学校要切实做好“双减”“公民同招”、网上报名录取、民办学校摇号录取、购买学位等政策宣传解读,做好小学毕业年级学生家长政策宣传工作,确保政策知晓全覆盖。要加大网上招生系统使用培训力度,各学校要安排专人指导学生家长做好网上报名登记工作,设立专门咨询电话,耐心做好家长解释和指导工作。
(三)严格规范招生。各民办学校要严格执行教育部以及省市有关招生规定,切实规范学校招生行为,严禁超计划招生,不得录取被其他学校录取的学生。外籍人员子女学校不得招收境内中国公民子女入学。严禁向社会公布未经县(市)、区教育主管部门审查备案的招生简章、招生广告和招生方案,严禁虚假宣传、欺骗学生和家长。
附件:3-1.民办学校政策优待人员子女范围及政策依据
3-2.合肥市2024年民办义务教育招生学校名单
附件3-1
民办学校政策优待人员子女范围
及政策依据
一、特定军人子女
范围:(一)在驻国家确定的艰苦边远地区和西藏自治区,解放军总部划定的三类以上岛屿部队工作的军人的子女;
(二)在飞行、潜艇、航天、涉核等高风险、高危害岗位工作的军人的子女;
(三)获得勋章、荣誉称号、平时荣获二等功或者战时荣获三等功以上奖励的军人的子女;
(四)因公牺牲军人的子女和一至四级残疾军人的子女。
依据:《教育部、解放军总政治部〈军人子女教育优待办法〉》(政联〔2011〕7号)、《安徽省军人子女教育优待工作实施细则》(政联〔2021〕1号)。
二、特定公安民警子女
范围:公安英模和因公牺牲、一级至四级因公伤残公安民警子女。
依据:《公安部、教育部关于进一步加强和改进公安英烈和因公牺牲伤残公安民警子女教育优待工作的通知》(公政治〔2018〕27号)。
三、特定消防救援人员子女
范围:平时荣获二等功或战时荣获三等功以上奖励的英雄模范、因公牺牲、一级至四级因公伤残消防救援人员子女,和驻边远艰苦地区在职消防救援人员子女。
依据:《合肥市人民政府办公室关于建立全市消防救援队伍保障机制的意见》(合政办秘〔2019〕64号)。
四、符合条件的引进高层次人才子女
范围:符合相关规定的引进人才子女。
依据:市委人才工作领导小组有关规定。
五、烈士子女入学
范围:烈士子女。
依据:省委、省政府有关规定。
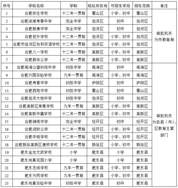
附件3-2
合肥市2024年民办义务教育招生学校名单
注:具体招生信息请咨询各属地教育主管部门和招生学校。附件4
合肥市2024年义务教育招生入学咨询监督电话
更多阅读原标题:《合肥市中小学招生政策发布!》

