打工人开始研究“飞机餐隐藏款”了?
原创 加号 Vista氢商业

真的受不了飞机餐了。
在第N+1次吃到口感和蜡差不多的鸡肉以及邦邦硬的米饭以后,我开始怀疑旁边大口享受的大哥实际上没有味蕾。鼓起勇气问出心中困惑——“哥,这么难吃你都吃得下去啊”,大哥释然一笑对我说,“妹子,全靠榨菜硬撑呢”。
但也不是人人都像这位大哥一样坦然接受命运的安排,最近一生绝不认输的健身达人在社交媒体上表示自己开辟了飞机餐新思路:“糖尿病餐”。

图源:小红书@爱喝咖啡的木木王
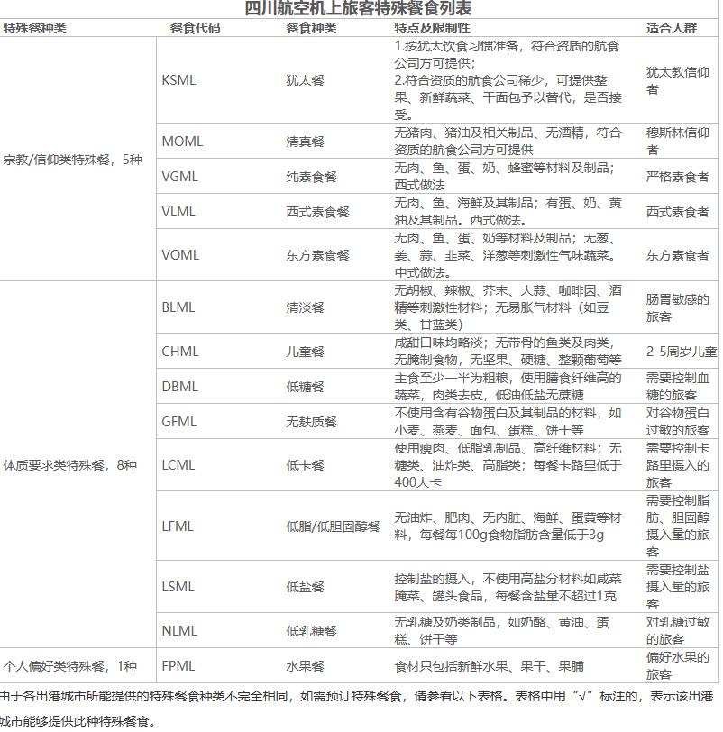
所谓“糖尿病餐”,实际上就是各大航空公司都有的“特殊餐食”中的一种。并不需要额外收费,但要在起飞前提前在官方渠道预定。种类繁多,针对不同需求人群都有不同方案。
看着不再油腻、眉清目秀的食材,突然感觉自己亏大了。

飞机餐,是一个让人又爱又恨的存在。
爱就爱在每次打开的心情宛如开盲盒,就算再困、甚至是已经睡着了,都能在空姐推着餐车靠近之时强行让自己清醒过来,立起耳朵听听今天有什么热餐,然后在脑海中反复背诵自己要点什么,心理压力之大和在鲍师傅排队差不多。
而恨,就恨在结果总是一如既往的难吃——打开铝箔瞬间,虽然有心理准备,但还是咯噔了一记。
鸡肉饭和猪肉面是嫡系双胞胎,每顿出现概率极高,味道也像是来自同一个妈的肚子,每吃一口都要用手边的橙汁漱一漱才能继续。唯一能让人有点欣慰的是餐盒里的榨菜和水果,忍耐力强的能靠着榨菜吃完米饭,味蕾敏感的人,充饥只能靠餐盒酸奶。
甚至有时候连饭和面都没有,直接找俩馒头片夹着黄瓜糊弄糊弄;打开圆滚滚的锡箔纸发现里面是一个长得像包子、但还没包子好吃的“汉堡”。有些时候以为自己碰到良心航司了,看到餐盒里面有蛋挞和蛋糕,兴致勃勃拿着叉子想吃第一口,发现根本挖不动。
“怎么说呢,就是起到了一个造型的作用。”

图源:小红书评论区
众人辣评,飞机餐已经差到了令人震惊的地步。这也就逼得大家开始另辟蹊径——有人开始发现可以提前预定免费的“特殊餐食”,种类多到不可思议。
自律的健身人率先提出概念,一顿都不能放纵,但也不能直接饿着。干脆预定无肥肉、无油炸、脂肪含量低的低脂餐;几片鸡胸肉,几朵西兰花,还有无糖酸奶搭配,虽说也谈不上是什么珍馐美食,但起码有个新鲜感,比起吃腻了的普通餐来说没那么难以下咽。

图源:小红书@小雪4134
预定儿童餐的图一个外观可可爱爱。虽说味道和普通餐相差无几,但是比起飞机形状的饭、小熊样式的蛋糕、蝴蝶酥和果切,视觉上首先赢出一大截子;糖尿病蛋白餐保住的是口味,毕竟主食大多为巴沙鱼和蛋清,怎么着也很难做难吃,再配上低糖水果和蔬菜汁,约等于点了一顿不下三十块的档口版轻食沙拉。图源:小红书@GIANNA
海鲜餐大概率是虾仁为主,虽说不知道是何年何月的预制菜,但好在口感都是Q弹的,也没有鸡肉饭那股子消减食欲的气味。
印度教餐全凭运气,有人拿到一坨混合着西兰花和不知名蔬菜的“大乱炖”,有人惊喜发现主食是两块咖喱鸡排和一些鹰嘴豆配的米饭,另加一小碗沙拉、一个全麦餐包、油醋汁、黑胡椒粒,还有一份水果。

图源:小红书@趁月色小酌&@你脑袋里的水我的泪
无需额外加工的水果餐则是作为拯救人类的角色出现。西瓜甜瓜哈密瓜、苹果菠萝火龙果,直接一次吃个爽。虽说西瓜没有那么沙、火龙果也有点耙,但整体还是清爽好吃的。

图源:小红书@皮皮虾
但也不是所有“特殊餐食”都能给人惊喜。
有网友形容,自己点的无麸质餐听说是鸡排和土豆,到手虽说种类没变,但看上去毫无食欲,吃起来更是有种要成佛的错觉,最终“实在受不了又要了一份正常餐食”;也有人听说某航司早餐一般是白粥,所以提前在app上预约了特殊餐中的西式素餐,图的就是那个鸡蛋。结果当日普通早餐是牛肉汉堡配酸奶,自己到手是已经软掉了的天妇罗蔬菜,剥好的鸡蛋不知放了多久已经皮掉了,口感宛如橡皮糖。
更有糖尿病餐拿到手是绝杀诡异搭配——蓝莓酱搭配黄瓜片夹心的三明治。

图源:小红书@小Do一只
其实,航空公司设置“特殊餐食菜单”也不是什么新鲜事。
由于大部分旅客对于飞机餐食基本属于“听天由命”的状态,也就错失信息差:原来飞机餐是可以提前预定的。
有人质疑这种行为是否会占用资源,导致真正有需要的人没有名额。但已经快被飞机餐逼疯了的众人送来一个略显苦涩的回复——“这两年的飞机餐越来越难吃了”,也是逼得人实在没办法,才会想到去点“特殊餐食”。

川航官网截图
这就奇怪了,为啥人人都在骂飞机餐难吃,航空公司还要“装聋作哑”呢?

其实航空公司就算不提供餐食服务也没毛病,毕竟从来没有任何法律法规要求航司必须提供。
在国家质检总局和国家标准化管理委员会发布的《公共航空运输服务质量》中也只是提出以下三个准则:
航空公司必须根据对旅客的服务承诺为旅客提供餐饮服务;
餐食、饮料卫生应符合相应规定;
头等舱、公务舱的餐饮服务应区别于普通舱,并制定相应的餐饮标准等等。
飞机餐这件事儿上,航空公司拥有绝对的主动权。你想自己连人都被带上天了,吃什么,只是充分不必要条件。
而这项握在航司自己手中的服务,压根儿不是门好生意。
去年10月有个知名热搜,网友在微博发了自己飞机餐的照片,配文:“四个馒头,一包榨菜,还有一片白菜,真的就是一片白菜!这么多年头一次看到这么奇葩的航空餐。”此事一出,引发了网友不少共鸣。
一些航司人士无奈解释,这种“馒头白菜”餐食的出现,也许是航司需要节约成本或者具体机场的保障服务水平参差不齐。

图源:微博@峰哥亡命天涯
如今大家吐槽的“飞机餐越来越难吃”,也并非是刻板印象,而是航空公司真的在试图从乘客嘴巴里抠出一笔钱。
2019年三大航司的财报显示,花在餐食上的钱,只能算零头。国航的航空餐饮费用为40.26亿元,占总营业成本的3.56%;东航费用为36.67亿元,占3.42%;南航费用为39.75亿元,占2.93%。
而到了2023年,三大航司的餐饮费用均大幅下降,国航降到占总成本的2.24%,东航占2.66%,而南航更狠,缩水到只占1.74%。
对于长期利润率保持在3%-5%的民航业来说,能省则省,想多赚点的心比谁都强。
飞机餐的成本占整体营业成本的比例大约在3%-3.5%左右,拿三大航司举例,每份飞机餐的成本价格不菲,至少有二三十,如果能从每份中省下一两块,那对于随随便便能有上亿人次的航司来说,每年能省上亿的开支。
前辈们早就给出了标准答案。1987年,美国航空从头等舱的沙拉中减少了一颗橄榄,这一举动帮助他们一年省下了4万美元;而曾经的美国西北航空取消免费椒盐饼干的策略也为他们一年省了200万美元的巨额开支。

不过,飞机餐倒也不是从一开始就那么难吃。
有一个客观原因,坐飞机的时候人的味觉本来就会下降。在德国科学家进行的一次模拟飞行实验中,这个猜想得到了证明。在高空飞行时,人对于甜味和咸味的感知程度会下降30%,但是对酸和苦感知的变化就相对较小。由于机舱内空气干燥,人的嗅觉也会因此变迟钝、气味感知度下降。
航司也为此想了不少办法。比如为了让大家不那么烦躁,飞机餐会分成多个容器来盛放,菜品以鲜亮颜色为主;同时尽量不用需要吐骨头的肉类;为了防止乘客吃了胀气(放屁),豆类产品的比例则会控制在10%以下。

而且在飞机餐的历史里,也曾出现过“美味佳肴”。
第一顿飞机餐诞生于1919年,当时的英国军火商亨德利·佩奇公司因为一战结束没生意了,灵机一动把一批轰炸机改装成了能载客十几人的飞机,由于恰好是饭点,飞机上还准备了三明治、水果等餐食,但需付费购买。
没过多久,美国联合航空就推出了第一个功能齐全的飞机厨房,推荐菜为炸鸡、炒鸡蛋。
此时我想起某网友吐槽,坐飞机时某大哥问空姐飞机餐是不是预制菜,空姐尬住了,旁边乘客贴心帮忙回复——“不是,机长正在驾驶室颠勺呢”。
但在以前这还真不是段子,飞机餐真是“空姐现炒的”。理查德·福斯在写《航空食物的历史》时曾描述道:“工程师混合了生石灰和水,并利用这种化学反应产生的热能制造了卡哇伊的加热炉。”
被称为“早期高端航司领头羊”的泛美航空在飞机厨房中设置了加热烤箱,并对自己300秒快速加热的功能进行了大范围宣传,直接把飞机餐带进了现制时代。

图源:网络
六七十年代左右,飞机餐开始越来越隆重。国外的头等舱不但有鲜切火腿、大龙虾、鱼子酱,还配着红酒喝和香槟,连餐具都是银质的;国内也是不甘落后,飞机餐里配着茅台酒、中华烟,还有大白兔奶糖提供。

图源:网络
1967年廉航的出现,正式让航空公司们发现了“飞机餐能省一大笔”这件事。世界上第一家廉航是被戏称为“花生米航空”的美国西南航空,因为该航司只为短途旅行乘客提供简单的花生米作为餐食,后来说是害怕有乘客过敏,干脆连花生米也不给了。
但这个“抠门”做法,让他们借此赚了个盆满钵满。数据显示,美国西南航空每年运送旅客数量比排名第一的航司少4000万人次左右,但净利润比对方多10亿美元。
国内的第一家廉航是2004年成立的春秋航空,虽说整体挣得不如南航,但每架飞机带来的利润能达到1854万,比南航的355.1万高出许多。

航空公司要赚钱,乘客也很无奈,飞机餐是一口也吃不下去,只能自发研究研究小tips——
1、有米则选米,因为面条大多酱汁不够、时间放久了还会坨在一起变得很耙;
2、充分利用餐盒里的辣椒酱或榨菜,必要时刻可以将其和小面包搭配食用,能提供老干妈一定要多要点;
3、有鸡肉选鸡肉,其它肉类在经过二次加热后口感均会有很大变化,鸡肉不会;
4、座位选在前半段或者后半段,避免发到自己时部分餐食已经发光,选择变少;
5、提前预定“特殊餐食”,减少踩雷概率。
当然,最实在的还是——去坐头等舱。举个例子,阿联酋航空为头等舱耗资20亿美元推出了“无限畅吃鱼子酱”服务,经济舱不管怎么缩减,头等舱一样奢华。现在的航空公司为了留住高端客户,头等舱是一点没亏着。
哎,至于经济舱嘛,实用交通工具罢了。就算不给飞机餐,机票钱分毫不减,大家也得坐飞机不是。
编辑 | 橘总
作者 | 加号
设计 | 胖兔
开篇图源 | 小红书@沈阳午评
封面图源 | 小红书@其实不想走

原标题:《“每次打开都像呕吐物”,被恶心坏了的打工人开始研究「飞机餐隐藏款」了?》

