4大类25项经验做法供参考!江苏发布首批城市更新行动可复制经验做法清单
2024-03-16 15:17
江苏
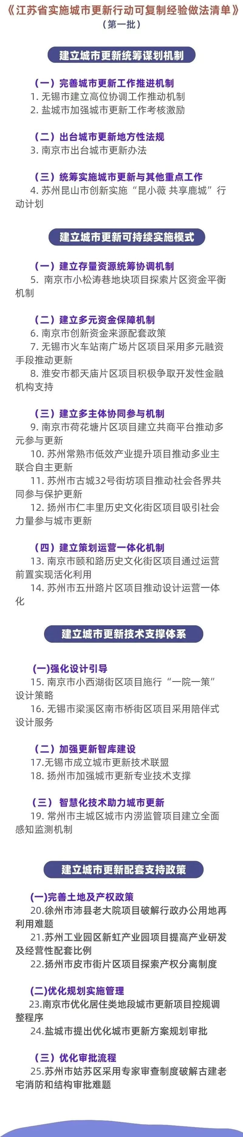
江苏各地在实施城市更新中,涌现不少好经验、好做法。江苏省住房城乡建设厅日前发布《江苏省实施城市更新行动可复制经验做法清单(第一批)》,列出4大类25项经验做法,供各地学习借鉴,以进一步推动城市更新行动取得实效。
江苏高度重视实施城市更新行动。省级层面分两批次公布了80个试点项目,希望通过试点积累经验、形成示范,逐步推广,探索具有江苏特色的城市更新有效实施路径。同时,江苏鼓励各地聚焦关键环节积极破题,因地制宜探索城市更新工作机制、实施模式、技术方法、支持政策。
据了解,省住房城乡建设厅定期跟踪各地试点进展情况,并持续对试点实践中涌现的好经验、好做法进行梳理总结,在此基础上形成《江苏省实施城市更新行动可复制经验做法清单(第一批)》。各地在建立城市更新统筹谋划机制、建立城市更新可持续实施模式、建立城市更新技术支撑体系、建立城市更新配套支持政策等方面涌现的好做法,将为江苏城市更新探索带来积极示范效应。
附:江苏省实施城市更新行动可复制经验做法清单(第一批)

原标题:《4大类25项经验做法供参考!江苏发布首批城市更新行动可复制经验做法清单》
特别声明
本文为澎湃号作者或机构在澎湃新闻上传并发布,仅代表该作者或机构观点,不代表澎湃新闻的观点或立场,澎湃新闻仅提供信息发布平台。申请澎湃号请用电脑访问https://renzheng.thepaper.cn。

