出行注意!最新天气和路况信息→
2024-02-23 18:58
陕西
西安今日降雪持续
西安市气象台2月23日8时
发布天气预报及实况通报
↓↓↓
22日07时至23日07时我市普降小到中雪,长安、蓝田局地中到大雪,最大累积降水量出现在长安区库峪4.3毫米,积雪深度4厘米。具体降水量如下(单位:毫米):
周至县本站1.2(积雪深度3厘米),田峪口2.2(积雪深度2厘米);长安区本站1.9(积雪深度5厘米),库峪4.3(积雪深度4厘米);鄠邑区本站1.4(积雪深度3厘米),栗裕口1.5(积雪深度3厘米);临潼区本站2.0(积雪深度2厘米),斜口1.4;蓝田县本站3.2(积雪深度2厘米),灞源1.5(积雪深度3厘米);西咸新区沣东新城1.6;灞桥区本站1.3(积雪深度3厘米);高陵区本站1.2;泾河1.1(积雪深度2厘米);阎良区本站0.9(积雪深度1厘米)。
今天白天我市仍有降雪天气,量级总体以小到中雪为主,南部山区局地大雪,夜间起本轮过程逐渐减弱、结束。具体预报如下:
今天白天:中雪转小雪,南部山区中到大雪;
今天晚上:零星小雪转阴天,-3℃~0℃。过程期间道路湿滑、积雪结冰、能见度较低,需防范对交通安全出行的不利影响。
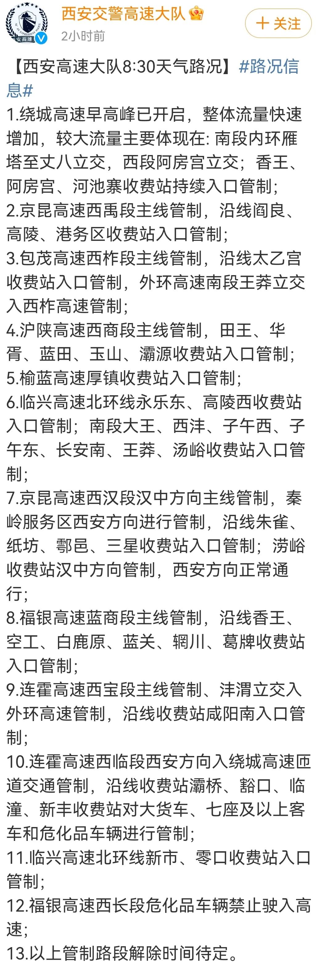
西安交警高速大队
今日8时30分
发布最新路况信息
↓↓↓

西安交警今日10时21分
发布最新积雪结冰路段提醒
↓↓↓



陕西省气象台今日8时
发布天气公报
受冷空气和偏南气流共同影响
预计今天到晚上
我省仍有低温降雪天气
↓↓↓


原标题:《出行注意!最新天气和路况信息→》
特别声明
本文为澎湃号作者或机构在澎湃新闻上传并发布,仅代表该作者或机构观点,不代表澎湃新闻的观点或立场,澎湃新闻仅提供信息发布平台。申请澎湃号请用电脑访问https://renzheng.thepaper.cn。

