【涨知识】@涉税专业服务机构,信用积分规则你了解吗?
前期,我们发布了【实用】关于涉税服务机构的4个小知识,有一些涉税专业服务机构来问申税小微,如何才能提高自己的信用积分与信用等级。2024年已经开始,又到了新一轮涉税专业服务机构的信用积分评价周期。申税小微为大家整理了涉税专业服务机构信用积分的相关知识,一起学习一下吧!涉税专业服务机构信用积分为评价周期内的累计积分,按月公告,下一个评价周期重新积分。评价周期为每年1月1日至12月31日。
满分500分,共涉及9个一级指标,分别是:上一评价周期信用情况、委托人纳税信用、纳税人和税务机关评价、实名办税、业务规模、服务质量、业务信息质量、行业自律。
一、上一评价周期信用情况
(100分)
第一个评价周期该指标得分为纳税信用得分;
未参加纳税信用级别评定的,该指标得分为70分;
纳税信用直接判D以及纳税信用得分小于0分的,该指标得分为0分;
纳税信用保留D级的,该指标得分为20分;
机构纳税信用结果发生变动的,按照最新结果重新计算得分。
以后每个评价周期,该指标得分=上一评价周期期末信用积分*20%。
二、委托人纳税信用(20分)该指标分值=截至积分时点全部委托人纳税信用得分之和/截至积分时点委托人累计总数×20%
小贴士
01
积分时点无纳税信用评价结果的委托人,其纳税信用得分按70分计。
02
委托人纳税信用结果发生变动的,按照最新结果重新计算。
03
评价周期内,双方解除委托关系的,则以解除时点委托人纳税信用得分为该委托人最后得分;同时,该委托人应纳入委托人累计总数。
04
评价周期内,双方解除委托关系后又重新建立的,按照委托人最新纳税信用得分重新计算。
05
委托人纳税信用直接判D以及纳税信用得分小于0的,其纳税信用得分按0分计。
06
委托人纳税信用保留D级的,其纳税信用得分按20分计。
三、纳税人和税务机关评价(50分)
纳税人评价为直接得分指标,该指标分值=委托人评价得分合计数/发起评价次数。税务机关评价采用扣分制,对违法规定的情况按次予以扣分。
四、实名办税(90分)
实名办税指标下设四个二级指标,旨在规范引导涉税专业服务机构如实报送信息,对报送信息与实际不符的予以扣分。
五、业务规模(20分)
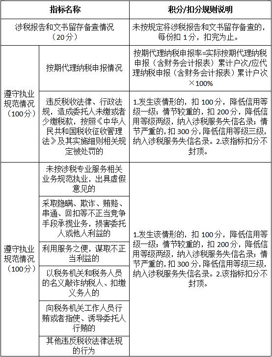
六、服务质量(120分)该指标下设两个二级指标:考察机构涉税报告和文书留存备查情况(20分)以及遵守执业规范情况(100分)。对发生违规情形的涉税专业服务机构视情节轻重予以扣分,严重的,还将降低信用等级或纳入涉税服务失信名录。

七、业务信息质量(50分)该指标下设三个二级指标:
1.按规定向税务机关报送涉税专业服务机构年度报告信息(30分);
2.单独报送一般税务咨询、其他涉税服务业务信息(20分);
3.单独报送专业税务顾问、税收策划、涉税鉴证、纳税情况审查业务信息。
对未按时报送年度报告信息、报送信息与实际不符的视情节轻重予以扣分,严重的,还将降低信用等级或纳入涉税服务失信名录。
对单独报送一般税务咨询、其他涉税服务业务信息的,每报送一份加0.5分,最高分为20分。
八、行业自律该指标下设三个二级指标,反映涉税服务机构接受行业自律管理、受到行业惩戒情况及设立党组织情况。

九、人员信用该指标反映从事涉税服务人员人均信用积分变动情况。
指标分值=20分×从事涉税服务人员人均信用积分变动值/全省从事涉税服务人员人均信用积分变动值
从事涉税服务人员人均信用积分变动值=(积分时点从事涉税服务人员信用积分之和-评价周期期初从事涉税服务人员信用积分之和)/评价周期期初至积分时点从事涉税服务人员总数。
注:“全省”中的“省”,是指省、自治区、直辖市和计划单列市。

了解了详细的积分规则后,来看看如何更快提升机构信用积分吧!信用积分反映了涉税专业服务机构从事涉税专业服务的情况、记录了从事涉税服务人员的执业行为。
涉税专业服务机构应当主动遵守执业规范和相关税收法律法规:【政策】税务总局发布《涉税专业服务基本准则(试行)》和《涉税专业服务职业道德守则(试行)》,通过规范自身行为、提升服务质量来提高信用积分。
若您不清楚如何查询最新的涉税专业服务机构信用积分,没关系,申税小微也为您整理好啦~点击下方链接即可get查询方式↓
1.《国家税务总局关于进一步完善涉税专业服务监管制度有关事项的公告》(国家税务总局公告2019年第43号)
2.《国家税务总局关于修订〈涉税专业服务机构信用积分指标体系及积分规则〉的公告》(国家税务总局公告2020年第17号)
3.《国家税务总局关于发布〈涉税专业服务基本准则(试行)〉和〈涉税专业服务职业道德守则(试行)〉的公告》(国家税务总局公告2023年第16号)
4.《国家税务总局关于进一步加强涉税专业服务行业自律和行政监管的通知》(税总纳服函〔2021〕254号 )
供稿:葛旭昶
继续滑动看下一个
【涨知识】@涉税专业服务机构,信用积分规则你了解吗? 上海税务 轻触阅读原文
上海税务向上滑动看下一个原标题:《【涨知识】@涉税专业服务机构,信用积分规则你了解吗?》

