研究发现阿尔茨海默病神经元死亡的新原因
一项新研究发现,有毒的短链 RNA 会杀死脑细胞,并可能导致阿尔茨海默病的发生。
《EurekAlzrt》1月18日消息
2023 年,美国约有 670 万患者受阿尔茨海默病影响,患者的脑细胞会有大量损失,但是导致神经元死亡的原因还不清楚。
西北大学(Northwestern University,NU)医学院的一项新研究表明,RNA 干扰可能在阿尔茨海默病中发挥关键作用。科学家们首次发现了有毒的短链RNA(sRNA),这些 sRNA 会导致阿尔茨海默病和老年大脑中的脑细胞死亡和 DNA 损伤。科学家报告说,随着年龄的增长,保护性 sRNA 减少,这可能导致了阿尔茨海默病的发生。研究结果于近日发表在《自然-通讯》(Nature Communications)杂志上。
研究于2024年1月18日发表在《Nature Communications》(最新影响因子:16.6)杂志上研究还发现,拥有超强记忆能力的老年人(被称为“超级老人”)在他们的脑细胞中有更多的保护性 sRNA。“超级老人”( SuperAgers)指的是年龄在 80 岁以上的人,其记忆能力相当于年轻 20 ~ 30 岁的人。
“从来没有人将 RNA 的活性与阿尔茨海默病联系起来,”西北大学范伯格医学院 Tom D. Spies 癌症代谢学教授及该研究的通讯作者 Marcus Peter 说道,“我们发现,在衰老的脑细胞中,毒性和保护性 sRNA 之间的平衡向毒性 sRNA 偏移。”
阿尔茨海默病以外的相关性西北大学的发现可能具有超越阿尔茨海默病的意义。Peter 说:“我们的数据提供了一个新的解释,为什么在几乎所有的神经退行性疾病中,受影响的人有几十年的无症状生活,然后随着年龄的增长,细胞失去保护,疾病开始逐渐发生。”

治疗的新途径这一发现也为治疗阿尔茨海默病和其他潜在的神经退行性疾病指明了一条新途径。
阿尔茨海默病的特征是 β-淀粉样斑块、tau 蛋白神经原纤维缠结、疤痕和最终脑细胞死亡的逐渐发生。
Peter 说:“对阿尔茨海默病药物发现的大量投资集中在两种机制上:减少大脑中的淀粉样斑块负荷(这是阿尔茨海默病诊断的标志,占 70% 到 80%)和防止 tau 蛋白磷酸化或缠结。”然而,旨在减少淀粉样斑块的治疗尚未产生耐受性良好的有效治疗方法。
“我们的数据支持这一观点,即稳定或增加大脑中保护性 sRNA 的数量可能是一种阻止或延缓阿尔茨海默病或神经变性的全新方法。”
Peter 说,这类药物已经存在,但还需要在动物模型中进行测试和改进。
Peter 研究的下一步是在不同的动物和细胞模型(以及阿尔茨海默病患者的大脑)中确定毒性 sRNA 对疾病中细胞死亡的确切贡献,并筛选更好的化合物,可以选择性地增加保护性 sRNA 的水平或阻止毒性 sRNA 的作用。
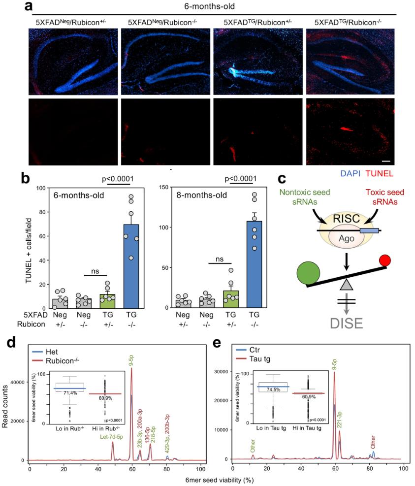
一个将DISE、DNA损伤、阿尔茨海默病(AD)和衰老联系起来的假设模型什么是毒性和保护性短链RNA?
我们所有的基因信息都以 DNA 的形式储存在每个细胞核里。为了将这些基因信息转化为生命的基石,DNA 需要被转化为 RNA,而 RNA 被细胞机器用来生产蛋白质。RNA 对于大多数生物学功能是必不可少的。
除了这些长编码 RNA 外,还有大量不编码蛋白质的短链 RNA(sRNA)。它们在细胞中还有其他关键功能。一类这样的 sRNA 通过一种称为 RNA 干扰的过程抑制长编码 RNA,这种过程导致长 RNA 编码的蛋白质沉默。
Peter 和他的同事们现在已经发现了这些 sRNA 中的一些非常短的序列,当这些 sRNA 存在时,可以通过阻止细胞生存所需的蛋白质的产生来杀死细胞,从而导致细胞死亡。他们的数据表明,这些有毒的 sRNA 与神经元的死亡有关,而神经元的死亡会促进阿尔茨海默病的发展。
毒性 sRNA 通常被保护性 sRNA 抑制。其中一种 sRNA 被称为微 RNA(miRNA)。MiRNA 在细胞中发挥着多种重要的调控作用,同时也是具有保护作用的 sRNA 的主要种类。它们相当于阻止毒性 sRNA 进入执行 RNA 干扰的细胞机制的守卫。但随着年龄的增长,守卫的数量会减少,从而允许有毒的 sRNA 破坏细胞。

创立于1851年的西北大学参考文献
Source:Northwestern University
New cause of neuron death in Alzheimer's discovered
Reference:
Paudel, B., Jeong, SY., Martinez, C.P. et al. Death Induced by Survival gene Elimination (DISE) correlates with neurotoxicity in Alzheimer’s disease and aging. Nat Commun 15, 264 (2024). https://doi.org/10.1038/s41467-023-44465-8
免责声明
本公众号上的医疗信息仅作为信息资源提供与分享,不用于或依赖于任何诊断或治疗目的。此信息不应替代专业诊断或治疗。在做出任何医疗决定或有关特定医疗状况的指导之前,请咨询你的医生。

