国家税务总局江门市新会区税务局关于调整部分办税服务点的通告
国家税务总局江门市新会区税务局
关于调整部分办税服务点的通告
尊敬的纳税人、缴费人:
为进一步推进政务服务深度融合,拓宽“非接触式”办税缴费辐射面,优化税费服务资源配置,更好地为广大纳税人、缴费人提供高效便捷的纳税服务,国家税务总局江门市新会区税务局决定调整部分乡镇办税服务点。相关事项通告如下:
一、自2024年1月15日(星期一)17:30起,新会区税务局第一税务分局驻大鳌镇、古井镇、睦洲镇、沙堆镇、大泽镇、崖门镇、罗坑镇公共服务中心税务窗口正式停止对外服务,请纳税人、缴费人优先选择网上办税或自助办税方式办理业务(详见附件1)。
二、如遇涉税(费)问题,建议您优先选择线上征纳互动服务,享受24小时智能应答、人工互动等贴心服务,也可致电对外咨询电话3912366--转3(详见附件1)。
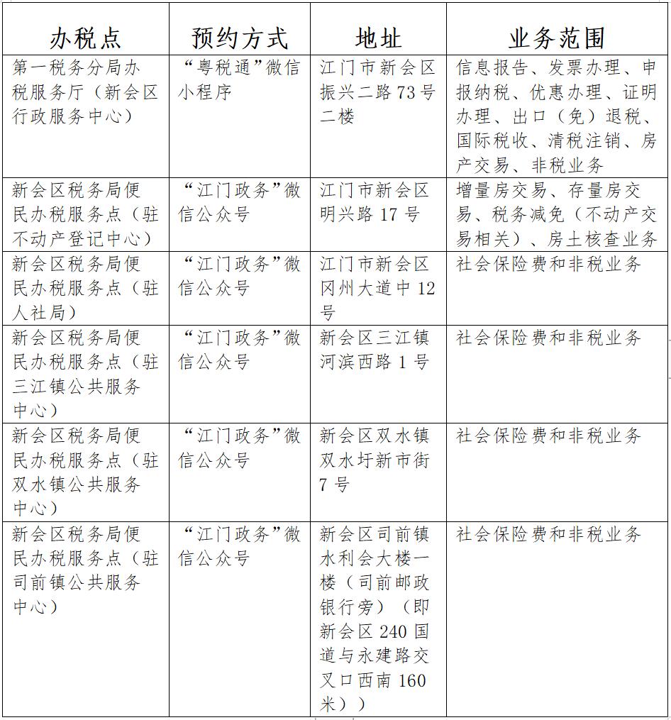
三、自2024年1月16日(星期二)起,纳税人、缴费人如确需到办税厅(点)办理税费业务,可选择到以下任一办税厅(点)办理。
感谢您长期以来对税务工作的理解和支持,如办税服务点调整给您带来不便,敬请谅解!我们将一如既往,不断优化纳税服务,努力提升纳税人、缴费人的满意度和获得感。特此通告。
国家税务总局江门市新会区税务局
2024年1月8日
附件1:
国家税务总局江门市新会区税务局
办税(费)指引
尊敬的纳税人、缴费人:
为方便您办理各类涉税(费)事项,特做如下办税(费)指引:
一、线上办理指引
涉税(费)业务可通过广东省电子税务局、自然人电子税务局、“粤税通”微信小程序、“广东税务”和“江门税务”微信公众号等线上渠道办税。
(一)广东省电子税务局
广东省电子税务局(含“广东税务”APP)提供各类税(费)的申报、缴纳以及发票代开、领用、完税证明开具和其它涉税(费)业务办理服务。详情请登录广东省电子税务局(登录网址为:https://etax.guangdong.chinatax.gov.cn)进行浏览,或扫描下方二维码下载“广东税务”APP。
“广东税务”APP二维码
(二)自然人电子税务局
自然人电子税务局可提供个人收入查询、打印《纳税记录》、申报综合所得等业务办理。详情请登录自然人电子税务局(登录网址为:https://etax.chinatax.gov.cn)进行浏览,或扫描下方二维码下载“个人所得税”APP。
“个人所得税”APP二维码
(三)“广东税务”、“江门税务”微信公众号
扫描二维码关注“广东税务”微信公众号,点击“微办税”,可跳转到“粤税通”微信小程序进行各项税(费)业务办理;扫描二维码关注“江门税务”微信公众号,点击“微办税”,可进行不动产税收业务及其他便民服务的办理。
“广东税务”公众号
“江门税务”公众号
二、线上咨询指引
如您有涉税(费)咨询,推荐使用以下咨询途径:
(一)政策类咨询:关注江门税务公众号—微服务—智能咨询。
(二)操作类咨询:关注广州税务公众号—智能咨询—“广东省电子税务局操作在线咨询”“自然人电子税务局操作在线咨询”;您也可以登录广东省电子税务局,点击客服“悦悦”图标,边办边问,工作时间可转人工坐席实时解决问题。
三、到厅办理指引
如您确需前往办税服务厅办理业务,可通过“广东税务”和“江门税务”微信公众号——【微服务】——【办税地图】,查看我区各厅点信息,建议选择前往相邻办税服务厅办理。
(一) 新会区税务局第一税务分局办税服务厅(新会区行政服务中心),可通过“粤税通”微信小程序——【征纳互动】——【预约线下实体厅】进行预约办理;
(二) 其他便民办税服务点,可通过“江门政务”微信公众号——“政务服务”——“我要预约”——“选择相应的办税点进行预约办理。
四、一次性告知二维码
扫描下方“一次性告知”二维码可获知办理相关业务的资料准备、基本流程等信息。
“一次性告知”二维码
感谢您对税务工作的支持!详情可咨询3912366 -转3
国家税务总局江门市新会区税务局
2024年1月8日
原标题:《国家税务总局江门市新会区税务局关于调整部分办税服务点的通告》

