华中科技大学开发出一款个性化肿瘤疫苗
原创 转网 转化医学网

本文为转化医学网原创,转载请注明出处
作者:Jerry
导读:抗原提呈细胞的活化不足、T细胞的缠结以及肿瘤微环境(TME)中高度的免疫抑制条件是限制癌症疫苗有效性的重要因素。
近日,华中科技大学研究人员在国际权威期刊《Cell Reports Medicine》上发表了题为“Engineering irradiated tumor-derived microparticles as personalized vaccines to enhance anti-tumor immunity”的研究论文,该研究中,研究人员介绍了一种利用辐射后的肿瘤细胞衍生微粒(RT-MPs)构建疫苗的策略,该疫苗具有个性化和广谱的抗原库,可诱导全面的抗肿瘤效应。研究人员利用SARS-CoV-2刺突蛋白和TGFBR2开发了RT-MPs。该刺突蛋白和TGFBR2高表达诱导固有免疫应答,改善免疫抑制性TME,从而促进T细胞活化和浸润,最终抑制肿瘤生长。本研究为生产有效的个体化抗肿瘤疫苗提供了策略。

https://www.cell.com/cell-reports-medicine/fulltext/S2666-3791(23)00497-4#%20
研究背景
01
个性化肿瘤疫苗通过增强或利用患者的免疫系统来对抗肿瘤细胞,在癌症治疗中受到了广泛关注。然而,许多I期临床试验显示,在激活免疫反应和减少复发方面效果有限。这些令人不满意的结果是由于以下几个因素造成的:(1)肿瘤抗原的可获得性低,(2)肿瘤抗原的免疫原性弱,(3)免疫抑制的肿瘤微环境(TME),(4)抗原呈递细胞(APCs)数量不足,无法诱导足够的细胞毒性T细胞(ctl),(5)活化的ctl浸润很小;还有许多其他可能的原因。因此,既能提供高可用性的强免疫原性肿瘤抗原来激活APC,又能改善免疫抑制性TME的可行方法,是引发有效的抗肿瘤免疫应答和实现临床效益所必需的。
为了克服这些缺陷,实验室之前已经探索了一种方法,即利用辐射诱导的旁观者效应(RIBE)的潜在机制,即辐射在癌细胞和邻近未辐照的细胞或组织中引起氧化应激和DNA损伤,导致免疫原性死亡并诱导抗肿瘤作用。研究人员发现辐照肿瘤细胞源性微颗粒(RT-MPs),一种由辐照肿瘤细胞释放的细胞质膜源性细胞外囊泡,增加抗原呈递。诱导RT-MPs的释放不仅可以导致肿瘤细胞铁死亡,还可以将肿瘤相关巨噬细胞(TAM)重编程为具有病原体杀伤能力的m1样促炎表型,从而表现出抗肿瘤作用。因此,辐射可以诱导一种新的免疫肽,可能作为有效的抗原。这种特性使RT-MPs成为递送抗原和激活APC的理想载体,使其成为肿瘤疫苗的优秀佐剂。
研究进展
02
到目前为止,研究人员已经发现过表达SARS-CoV-2刺突蛋白激活apc,而过表达TGFΒR2可改善免疫抑制性TME并促进T细胞向肿瘤部位迁移。研究人员同时加入RT-MPs@S和RT-MPs@T,测试10 ng/mL TGF-β对bmms的联合作用。如图所示,RT-MPs@S和RT-MPs@T联合使用对BMDMs的激活和TGF-β的消耗作用最强。因此,研究人员认为将这两种微粒结合在一起,在防止肿瘤形成和抑制肿瘤生长方面会产生更强的反应。首先,研究人员测试了工程化RT-MPs对C57BL/6小鼠的预防作用。然后皮内注射PBS、RT-MPs、RT-MPs@S、RT-MPs@T和RT-MPs@S&T,每2天注射一次,共6天。研究人员在最后一次疫苗注射10天后皮下注射Lewis肿瘤细胞。如5A所示,RT-MPs可以有效地阻止肿瘤的形成。与RT-MPs相比,RT-MPs@S或RT-MPs@T在抑制肿瘤生长方面表现出更显著的效果。RT-MPs@S&T在预防和抑制肿瘤生长方面的作用最强。在肿瘤细胞接种21天后,RT-MPs@S& t处理组中只有10%的小鼠(1 / 10)形成肿瘤。

图5:RT-MPs@S&T显示出增强抗肿瘤免疫和抑制肿瘤生长的能力
为了评估这些佐剂和疫苗的使用如何转化为患者的治疗,研究人员试图确定这些微粒在肿瘤形成后的作用。在这里,研究人员建立了皮下Lewis瘤。肿瘤达到50 mm3后,小鼠被随机分为5个治疗组:PBS、RT-MPs、RT-MPs@S、RT-MPs@T和RT-MPs@S&T。与RT-MPs、RT-MPs@S和RT-MPs@T相比,RT-MPs@S&T显著抑制了肿瘤生长(图5B)。研究人员还利用小鼠胰腺导管腺癌(PDAC)细胞系构建了另一个肿瘤模型,该细胞系来源于KrasG12D和trp53r172h突变的本地小鼠PDAC (KPC)模型的晚期原发肿瘤。研究人员在KPC细胞上过表达刺突蛋白和TGFBR2,并获得RT-MPs RT-MPs@S和RT-MPs@T。如图5C所示,与RT-MPs相比,RT-MPs@S&T显著抑制了肿瘤生长。综上所述,这些结果表明RT-MPs@S&T在体内具有非常强的预防和治疗抗肿瘤作用。
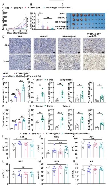
为了评估RT-MPs@S&T与抗pd -1联合使用的生物相容性,研究人员在PBS、RT-MPs@S&T、抗pd -1以及RT-MPs@S&T与抗pd -1联合使用后15天采集小鼠血液和组织。研究人员观察到白细胞(WBC)和谷草转氨酶(AST)的数量增加,但在正常范围内(图6I和6J)。四组患者红细胞(rbc)、丙氨酸转氨酶(ALT)、血尿素氮(BUN)、肌酐(CR)的变化均无显著性差异(图6K-6N)。此外,小鼠的体重在四个治疗组之间没有显着差异。心、肝、脾、肺、肾的组织病理学检查显示,RT-MPs@S&T治疗或联合治疗均未影响这些主要器官。总之,这些数据表明,RT-MPs和工程化RT-MPs用于潜在的肿瘤疫苗是安全的。

图6:含有RT-MPs@S&T和抗pd -1的治疗具有抗肿瘤作用,并产生免疫记忆
研究结论
03
综上,研究人员描述了一种开发个体化抗肿瘤疫苗的策略,该疫苗基于使用RT-MPs作为个体化和广泛抗原库的载体,通过基因工程在两个方面进行修饰:一是利用SARS-CoV-2刺突蛋白增强RT-MPs激活先天免疫的能力,二是通过过表达TGFΒR2降低局部TGF-β浓度,改善免疫抑制微环境。研究人员还表明,使用含有SARS-CoV-2刺突蛋白并过表达TGFΒR2的RT-MPs可以缓解T细胞被困在淋巴结中的问题,从而使T细胞无法有效地被募集到局部肿瘤,从而促进T细胞向肿瘤部位的浸润。随着患者个性化治疗策略的迫切需求的增加,本疫苗设计有望为针对肺癌的免疫治疗和针对其他实体肿瘤的个性化癌症疫苗提供思路和方法。
参考资料:
https://www.cell.com/cell-reports-medicine/fulltext/S2666-3791(23)00497-4#%20
注:本文旨在介绍医学研究进展,不能作为治疗方案参考。如需获得健康指导,请至正规医院就诊。

原标题:《再取进展!华中科技大学开发出一款个性化肿瘤疫苗 可诱导全面抗肿瘤效应》

