艺术与商品:短剧的现在与未来
今年7月,中文在线旗下的短剧平台“realshort”在海外单月营收超过400万美元,根据未经核实的消息称:流媒体巨头网飞(Netflix)当月营收也不过560万美元。而在国内,短剧更是由于其夸张的吸金能力屡屡出圈,其中最为吸引眼球的关键词莫过于“以小博大”,诸如“百万投入上亿回报” 、“24小时充值破亿”等。短剧的内容形式已经在海内外获得了相当大的商业成功。
目前对于短剧行业赛道的分析文章主要聚焦以下几大特征:剧作内容同质化强、针对下沉市场、符合“人性”、收益高等“理所当然”的成功要素。那么,怎样的土壤催生出了这片下沉市场?更关键的是,短剧的爆火是否应该被认为“时代的悲哀”,成为一种对审美下降、内容越来越碎片化、劣质内容驱逐优质内容的担忧来源?在业已对其加强监管的情况下,我们是否能从“电影”这位年轻缪斯的成长经历中一窥短剧的未来?
短剧运作链条
短剧在行业内总共分成两种类型:竖屏分销短剧和横屏分账短剧。

分账短剧
分账短剧常见于各大主流流媒体平台。每集时长大约5-15分钟,以横屏为主,平台的变现主要依赖于用户受剧作吸引订阅会员。创作者在创作之前和流媒体平台谈好价格,一次性获得剧集买断费用,或选择获得用户订阅的分成。其运作思路基本和网飞平台一致,通过收购版权或者投资创作充实内容库,吸引用户订阅付费。

分销短剧
近期热门的短剧更多指的是“分销短剧”。这种短剧主要出现在短视频平台,每集时长大约1-2分钟,均为竖屏,剧情结构极快,反转情节成为核心,人物塑造脸谱化,力求以最强的情感冲击吸引用户付费。
一般剧集会将前10-15集设置为免费,后续每观看一集都需要单独付费。竖屏分账短剧时长短、反转的情节多,容易让观众欲罢不能,一集接一集连续观看,投入的成本也随之增加,最终完整观看一部剧,大约要花费100到200元人民币。

短视频平台小程序的短剧

以切片博主、影视博主为代表的短片分销商
短剧的主要平台方会在短视频平台创建小程序(因此分销短剧也被称为“小程序短剧”),内容创作者与平台方协商,将自己的内容放到平台上。内容创作方在平台进行广告投放,同时发动分销商(切片博主、影视博主等)进行宣传,用户被切片内容吸引后进入小程序直接付费,内容创作者和分销商直接从付费金额中获得分成。
我们可以发现,分销短剧无论在付费的金额大小、还是内容的吸引付费能力上,都要强于“分账短剧”。因此,我们看到的诸多低投入高回报案例均为“分销短剧”。
作品还是商品
除了价格和分销的先天优势,竖屏分销短剧的成功关键是对于“目标市场”的匹配和更契合人群的内容创作。
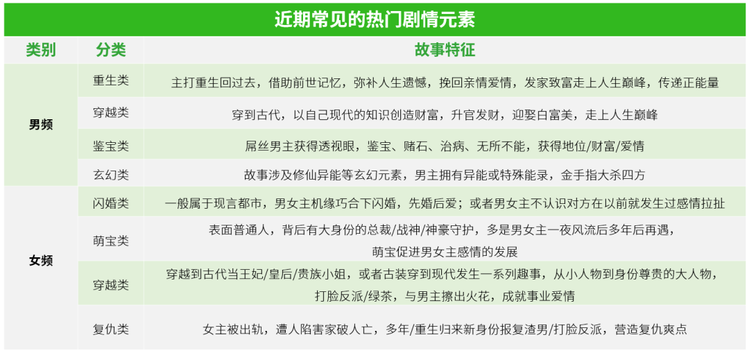
据《2023中国网络视听发展研究报告》显示,微短剧的用户中,中低收入人群占比在70%以上。短剧行业内对受众的定位就是中老年群体、下沉用户。分账短剧女性用户为主,小程序分销短剧则以男性用户为主。因此在短视频平台上的分销短剧的题材多以战神、赘婿为主。
在部分业内人士看来,短剧是彻彻底底的“商品”,而非从“内容创作”角度而言的作品。在创作上一切以最终的回报率为准,有爆款作品自然先跟风去拍,在能够赚钱的范围内尽量不冒任何风险去创作,这也解释了为什么目前整个短剧赛道内容同质化极其严重。
分销短剧的目标受众面对着房子、车子、婚姻三道关卡,通关后达成“幸福”的人生目标。日常生活轨道被这个终极目标定向,使得他们需要牺牲享乐去换取金钱。然而被压抑的东西总会在影视作品中回归,这种回归早年体现在网文上,随着短视频的发展现在则出现在了短剧上。男主背景雄厚,有钱有权有实力,通过大量的英雄救美展现男性雄风,从而达到最直接的宣泄效果。在这个基础上,进行细节的微调,更换时代,男主职业、反派身份等等,就能够产出一部新的短剧。既然按照这个模板创作即可盈利,为何还要去开发新题材?

常见热门剧情元素(图片来源:短剧自习室)
并且短剧这一内容形式在时长上做出妥协,迎合碎片化的时间安排,要求在每一集都有足够的反转潜力,引发观众不断往下看的欲望,冲突的首要性牺牲了影视媒介在叙事上的精妙能力。
目标受众的需求、投资方对于资本增值的要求,短视频内容形式,三者如同一个拓扑结构,完全限制住作品的成长空间。目前市场上的短剧都还停留在最粗浅的“打脸”“反转”“炫富”“擦边”等爽点刺激上,极少有作品会从“视听语言”“新颖题材”等角度去进行内容创新。
而在今年11月15日,中国网络视听节目服务协会发布了相关公告,开始对网络微短剧进行治理。抖音、快手等平台响应号召,下架了一大批违规短剧。11月16日在抖音上线的爆款短剧《黑莲花上位手册》,11月18日甚至破圈登上微博热搜,但也在当晚即被下架。短剧行业内现在许多项目紧急叫停,整个行业即将迎来新变化。
向电影行业取经?
对于标题中的提议,或许不少人会产生这样的质疑:“电影是高贵的第七艺术,短剧也配?”
相信对于绝大部分观众而言,都能够接受短剧属于“商品”这个范畴。而电影从出生至今超过100年历史,在表现手法和题材上经历了无数创新,在无数导演、影评人的推动下,电影最终步入艺术殿堂,和“文学”“音乐”等其他艺术平起平坐。而“短剧”作为一种纯粹的商品,如何能向这门“艺术”取经,听起来着实有些天方夜谭。但我们不应该忘记,电影在诞生之初,从来不是以成为“艺术”为目的。《工厂大门》《水浇园丁》《火车进站》等作品最初都是被人看不起,在杂耍集市上供人娱乐的商品。

《火车进站》海报
1912年,环球影片公司成立,成为美国历史上第一座大制片厂,标志着电影制作方式由小作坊时代进入工业化生产时代。随着后续发展,小制片厂之间的竞争和垄断,产生了大制片厂,其中像华纳兄弟、福克斯、环球、哥伦比亚等大制片厂,直至今天仍然是好莱坞的主要玩家。其中最为关键的,是所谓的“工业化生产”。既然是工业生产,就避免不开流水线,如何探索出一整套完整的内容生产套路,保证投入产出的比例,同样是电影创作需要考虑的问题。因此我们不应该把“电影”放在一个高高在上触不可及的位置。在“商品”这个角度而言,一部电影和一部短剧没有本质上的差别,只有生产周期、用户覆盖、影响范围、投入产出比等元素的不同。
电影也同样经历过短剧所面临的审查。1922年,好莱坞电影制片商协会(Motion Picture Producers and Distributors of America,MPPDA)引入海斯法典。该法典包含了一系列道德准则和规定,旨在限制电影内容,以确保电影不会引起社会上的争议或触及一些敏感的话题。它包括了一系列的规则,比如:
1.违禁内容:禁止展示淫秽、猥亵、亵渎宗教、犯罪鼓励等内容。
2.道德准则:规定对于婚姻、家庭、宗教等议题应保持尊重和合适的呈现方式。
3.不当行为:禁止展示或暗示毒品使用、犯罪行为等。
4.审查机制:规定电影制作公司在完成电影前需提交剧本进行审查,以确保遵守这些准则。
正如著名的电影学家克里斯蒂安·麦茨所提到的:审查制度所具有的“独特性”在于允许事物绕过它。海斯法典的限制丝毫没有影响优秀电影作者的创造力。20世纪40年代的好莱坞总是通过象征和省略来表现鱼水之欢,这种“绕路”的手法甚至能够反过来推动电影的发展,对象征和影射手段的需求带来了极具表现力的布光技巧和符号选用,从而丰富了电影的表现方式。像《马耳他之鹰》、《双重赔偿》等经典电影并未因审核法案的出现而胎死腹中,反而因其独特的表现手法而更显魅力。
因此我们有理由去设想,短剧行业面对突如其来的大力监管,无疑会面临一段时间的阵痛,原本粗暴有效的情节桥段无法继续使用。然而短剧的市场需求不会因此减少,因为其根植于整个社会结构。如果不想放弃这么大的市场,必然要开始“卷”内容质量,不能擦边、不能炫富、不能有不良价值观,只能开始打磨剧本,开始把优秀电影、影视剧的视听语言运用到短剧上。这种进步几乎是未来的必然趋势。这种进步决定了未来短剧的下限,那上限在哪呢?是否短剧有朝一日也能够做到像电影一样,产生出商业和艺术的分野?
在这里我们对艺术电影和商业电影做一个最为粗略的分析。商业电影的核心要素包括以下四个:
1.二元对立:电影中一切危机都需要有一个对解决办法,主角的危局是由于某个角色导致,只要击败这个角色就可以解决问题,过上幸福美满生活。
2.因果性:影片中一切事情遵循严格的因果关系,剧情清晰。
3.带入性:观众默认会被带入主角,感受他的喜怒哀乐。
4.闭合性:影片不会有真正开放性的结局,一切意义都已经固定。
通过这四点,导演能够把来自现实世界的素材中进行变形,将其不稳定的意义收缩,变成一个令人具有观影快感的故事,而代价就是世界的复杂性被消解。好莱坞最成功的商业电影基本上都离不开这四个要素。让简单的正邪对立贯穿整个电影,封闭整个叙事。近些年来最成功的漫威影业更是运用这种思路进行大规模的布局,从单个超级英雄电影,到汇聚起来的复仇者联盟与大反派灭霸对抗,都遵循着最为严格的商业电影基本要素,而结果有目共睹。在短剧中这种逻辑依然适用。短剧的主角总是面临一个幕后Boss,从开头到结束就是一个从低级反派往上推进的过程。因果性更是至关重要,主角被反派压制,下一集就会有打脸和反转的戏码,让大家扬眉吐气。带入性和闭合性更不用多提。这四点的完成度,可以让一部短剧保持一定下限。
但要想达到足够高的上限,必须突破陈词滥调。电影领域的大师作品,几乎都或多或少突破了上述四点,把影像自身的多义性原原本本地呈现给观众,从而让整部电影呈现出一种开放的姿态,呈现出世界的复杂性,让观众调动自身的智识去探索影像之间的组合与流动。这些正是电影在一百多年的发展中开发出的独特艺术表现形式,电影自身的潜力吸引到无数创作者、影评人、理论家投入其中,共同努力之下“电影”才成为艺术。在电影节、影像资料馆、艺术发行院线的支持下,艺术电影始终能够保留有稳定的受众,凭借稳定的渠道也都能维持生存,持续产出内容。
然而,在目前的短剧行业制作这样的作品极为困难。短剧的受众是否能够接受突破常规的内容?比如缺乏稳定的因果?通过视听语言制造断裂的感觉,不让观众带入情节之中?剧集里没有直接的反派?在短剧的内容形式上,单集时长过短,戏剧冲突的需求过大,极度依赖夸张台词和动作对剧情的推动,影像自身几乎没有发挥空间,人物塑造极其扁平,使得创作受限。
在一个庞大下沉市场的支撑,以及机构的监督下,短剧市场未来无疑会有一个良性的发展,更精良的制作,更丰富的题材以及更健康的情节。也许未来真正值得思考的是短剧这种内容形式能否诞生出独一无二的表现手法,让其具有区别于电影和电视的、真正的独特性。
短剧爆火=时代的悲哀?
自从“短视频”占领的市场份额越来越大,对于时间碎片化、长视频接受度下降、审美滑坡的担忧不绝于耳。短剧的出圈同样如此,有人感慨这种“劣质”的内容能够获得如此高回报,而优质的内容却没人看,逐渐被驱逐出市场。似乎一切问题都出在这种短剧的内容形式上,如果这个世界上没有了短剧,一切问题就能迎刃而解。但如果我们不从“地质学”的角度看清楚“短剧”市场这片土壤下的分层,就难以真正理解其爆火的逻辑。
以美国的西部片为例,该类型作为一个载体,承担了塑造美国自身神话的功能。1950年代之前的西部片,基本以一种典型的善恶二元建构,丑恶的印第安人对抗勤劳勇敢的白人拓荒者。随着时代发展,西部片延伸出诸多变种。进入20世纪50年代以后,由于美苏争霸、“冷战”的出现,贫富差距、教育不平等问题出现,西部片开始进入新阶段,巴赞称之为“超西部片”。在《正午》一片中男主角作为卸任的警长,为了对抗罪犯重新披挂上阵,但整个小镇无人伸出援手。这个时期的西部片已经脱离了早期西部片那种纯粹的二元对立,而是在更复杂的层面上给影片开掘深度。

《正午》剧照
人始终是社会关系的产物,大众文化产品的发展从来都离不开整个社会层面的影响。
短剧作为大众娱乐内容又抚慰了何种焦虑呢?为何他们会从短剧的“爽点”中获得快感?是因为“人性”吗?希望自己有钱有权,美女倒追?那为何有人会不喜欢短剧?真的是他们审美滑坡,他们不愿意去欣赏更优秀的作品吗?短剧的爆火也许的确是时代的悲哀,但绝对不是站在一个高高在上的立场上去感慨“世风日下”、“审美滑坡”,也许更应该思考的是:什么样的结构塑造了他们的享乐形式,什么样的土壤给短剧提供了生长空间。
