【实用】一文了解乐企自用申请材料及常见问题~
根据《国家税务总局上海市税务局关于乐企自用直连服务的规范指引》规定,符合条件的乐企自用纳税人可以通过乐企数字开放平台向主管税务机关提出使用乐企的需求。那么什么是乐企?需要什么条件才可以申请呢?申税小微对相关问题进行了梳理,让我们一起来了解“乐企”吧!

财务小王
申税小微,什么是乐企呢?

申税小微:
乐企,是指国家税务总局向符合条件的企业,通过税务系统与企业自有信息系统直连的方式,提供规则开放、标准统一的全面数字化的电子发票等涉税服务(以下简称“乐企服务”)的平台。
乐企自用,是指直连乐企的企业自有信息系统(以下简称“直连平台”)提供的乐企服务仅适用于本单位及下属单位,且不以获取经济利益为主要目的。下属单位包括集团企业成员单位、股权控制单位等。

财务小王
乐企有什么优势?

申税小微:
乐企是税务机关合规向符合资质的纳税人开放规则和数据的通道,税务机关提供上传、清分、下载等功能,帮助开受方完成发票交付和用票方上传用票数据;纳税人将开放规则嵌入自有业务系统,并在自有业务系统中完成开票、用票并对结果负责,从而有效降低企业发票管理成本。

财务小王
乐企自用的对象有哪些呢?

申税小微:
乐企自用对象涉及直连单位和使用单位两类:
01
直连单位
直连单位是指直连平台所有者,即主要责任单位,应为总分支机构的总公司、集团企业总部、具备股权控制关系的实际控制单位等。
02
使用单位
使用单位是指通过直连平台使用相关乐企服务的使用者,应为总分支机构的总分公司、集团企业总部及其下属成员企业、与直连单位具备股权控制关系的关联企业等。

财务小王
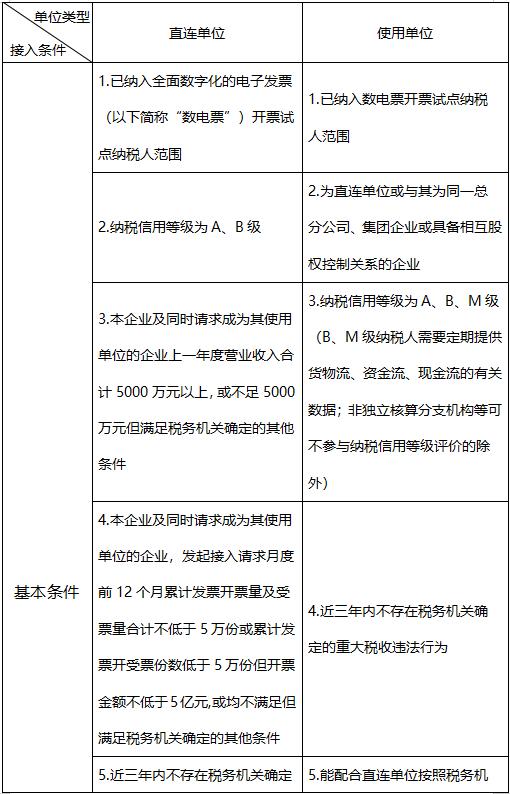
如果我要申请乐企自用,需要满足哪些条件?

申税小微:
直连单位和使用单位需要满足的条件如下:



向下滑动查看所有内容

财务小王
如果我是直连单位,需要准备哪些材料?

申税小微:
按照属地化管理原则,符合要求的直连单位通过乐企平台向其主管税务机关发起接入请求,并提交以下材料(文末点击阅读原文查看详情):
1.《乐企直连服务接入信息表》(附:使用单位清单);
2.《乐企直连服务协议书》;
3.企业自有信息系统的软件著作权或使用权证明;
4.《项目报告》:应包括业务部分、技术部分、管理部分,其中业务部分至少应包括接入应用的开发项目说明、项目规划、业务量等内容。技术部分至少应包括网络环境、安全方案、硬件环境、系统设计、技术实现等内容。管理部分至少应包括技术支撑管理、安全管理、运维管理等内容;
5.《乐企直连服务授权委托书》(直连单位授权其关联企业建设、管理平台,或授权不具关联关系的第三方企业建设平台时提供);
6.《乐企直连服务网络地址备案表》;
7.税务机关要求的其他材料。

财务小王
如果我是使用单位,需要准备哪些材料?

申税小微:
使用单位需提交以下材料:
1.使用单位应提供能够证明与直连单位关联关系的相关材料。使用单位为省级及以上税务机关确定的铁路、民航、公路等隶属于统一政府业务监管部门的,无需提供;
2.税务机关要求的其他材料。
使用单位发起使用请求的两种方式:
1.由直连单位邀请的,使用单位收到邀请通知,通过乐企平台确认邀请信息并填写主管税务机关、与直连单位的关系,向使用单位主管税务机关发起使用请求;
2.使用单位申请授权的,使用单位通过乐企平台向直连单位发起授权申请,取得直连单位同意后再向使用单位主管税务机关发起使用请求。


申税小微:企业开通乐企后,直连单位可以在乐企平台发起能力订阅请求,乐企平台测试中心为直连单位提供能力使用仿真测试环境。直连单位参考税务机关提供的能力说明文档完成开发后,进入乐企平台测试中心进行能力使用联调测试,通过测试后生成测试报告,确认无误后可提交税务机关确认,确认通过后即可开通对应能力。

原标题:《【实用】一文了解乐企自用申请材料及常见问题~》

