请收藏!这些行业公布重大事故隐患判定标准(附下载链接)
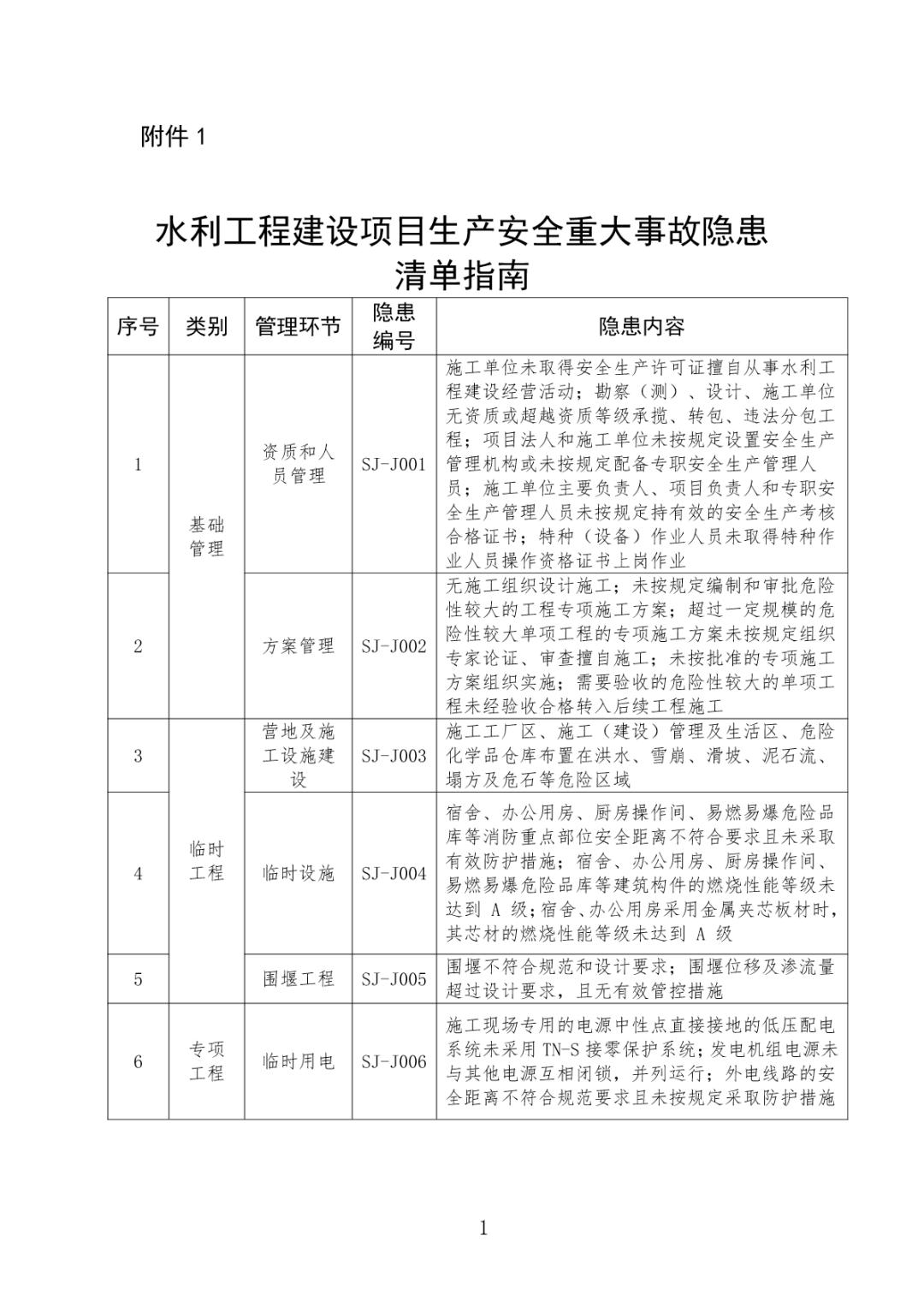
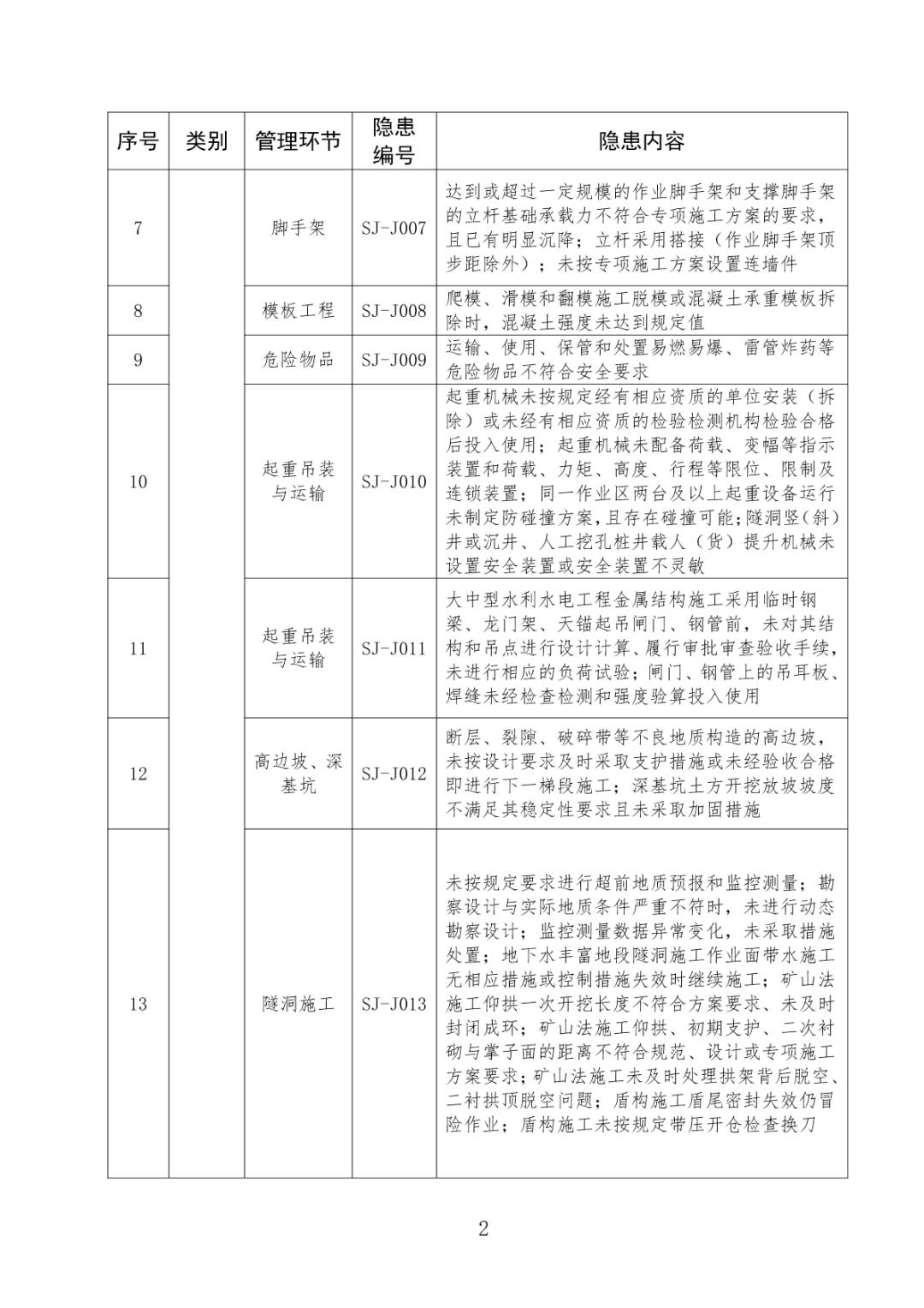
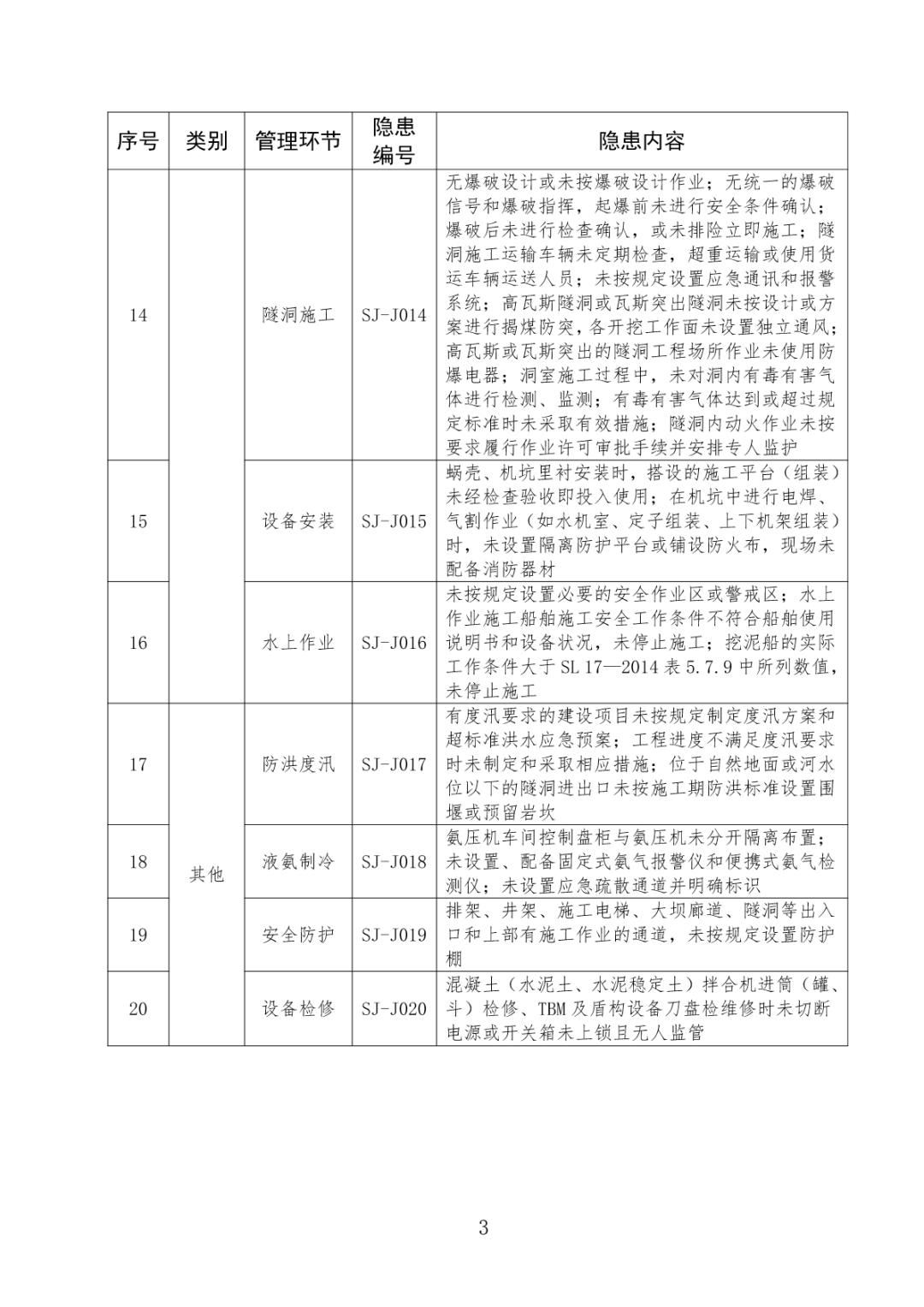
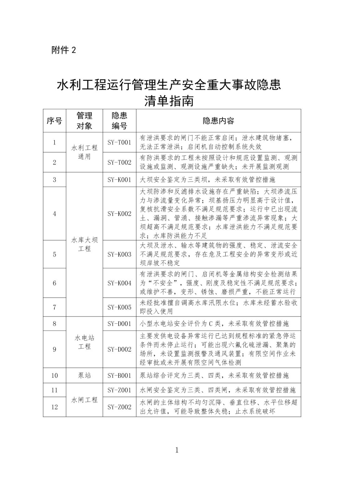
近日,根据国务院安委会办公室关于进一步完善隧道工程重大事故隐患判定工作的要求,结合水利行业实际情况,水利部监督司组织对《水利工程生产安全重大事故隐患清单指南(2021年版)》进行修订,形成了《水利工程生产安全重大事故隐患清单指南(2023年版)》。

以下为《水利工程生产安全重大事故隐患清单指南(2023年版)》全文
↓↓↓





近期
露天煤矿、城镇燃气、交通运输、
铁路建设工程等行业领域
也公布了重大事故隐患判定标准
详情如下
请收藏学习,对照排查
↓↓↓
国家矿山安全监察局关于
认定露天煤矿重大事故隐患情形的通知

下列情形为露天煤矿重大事故隐患
一、边坡变形量出现异常变化,未采取措施进行治理,或者出现滑坡征兆,未及时停止作业并撤离人员的。
“边坡变形量出现异常变化”包括边坡明显沉降、严重变形、变形加速等情形。“明显沉降”是指硬岩(岩石饱和单轴抗压强度>30MPa)沉降≥10cm、软岩(岩石饱和单轴抗压强度5—30MPa之间)沉降≥25cm、极软岩(岩石饱和单轴抗压强度≤5MPa)沉降≥40cm等情形。“严重变形”是指边坡出现较大裂缝(30cm以上),平盘大面积滑落、垮塌或者平盘明显底鼓等情形。“变形加速”是指边坡监测资料显示的边坡位移量在72小时内连续出现加速变化的趋势。“滑坡征兆”包括边坡出现大面积滚石滑落或者裂缝增大、贯通等现象。“裂缝增大、贯通”是指采场边坡裂缝长度达到200m及以上且高度超过3个台阶,排土场边坡裂缝长度达到500m及以上且高度超过3个台阶的情形。
二、边坡角大于设计最大值,或者台阶高度严重超高、平盘宽度严重不足的。
“台阶高度严重超高”是指采场、排土场单个台阶高度大于设计值的2倍及以上。“平盘宽度严重不足”是指正常工作的平盘宽度不足设计值1/2的,不包括临时到界平盘和已到界平盘。
三、边坡监测系统不能正常运行,监测内容不全面,监测范围未做到全覆盖的,或者关闭、破坏边坡监测系统,隐瞒、篡改、销毁边坡监测数据、信息的。
“边坡监测系统不能正常运行”是指边坡监测系统因故障不能发挥应有监控、监测作用,且未采用人工监测等补救措施的。“监测内容不全面”是指缺少表面变形、裂缝、隆起其中任何一项的。“监测范围未做到全覆盖”是指未覆盖采场、排土场全部区域(包括采场端帮和工作帮边坡、排土场到界边坡和工作帮边坡)。
四、在高温区和自然发火区爆破时未采取措施的。
“未采取措施”是指未采取下列措施中任何一项的:测试孔内温度;有明火的炮孔或者孔内温度在80℃以上的高温炮孔采取有效灭火、降温措施;高温孔降温处理合格后方可装药起爆;高温孔应当采用热感度低的炸药,或者将炸药、雷管作隔热包装。
五、井工转露天开采的煤矿,未探明老空区情况,或者已探明未制定安全措施的。
六、将采煤工程作为独立工程发包给其他单位或者个人的,或者将剥离工程发包给2家以上单位或者个人的。
“采煤工程”包括坑下煤炭采装、运输全过程,不得作为独立工程对外承包,不得使用劳务派遣工,承包单位完全实现无人驾驶运输的除外。“剥离工程”包括坑下土岩采装、运输、排弃全过程。认定本情形的过渡期至2024年12月31日。
七、将剥离工程转包或者违法分包的,或者未对剥离工程承包单位的安全生产工作统一协调、管理的,或者未定期进行安全检查的。
“违法分包”是指承包单位将土岩采装、运输、排弃中的任一过程分包给其他单位或个人施工的行为。“未对剥离工程承包单位的安全生产工作统一协调、管理的”,是指未与承包单位签订专门的安全生产管理协议,或者未在承包合同中约定各自的安全生产管理职责,或者与承包单位签订的安全生产管理协议、承包合同中,免除或者转嫁企业安全生产工作统一协调、管理义务的。“未定期进行安全检查”,是指未按照安全生产规章制度或者协议、合同中的要求,定期对承包单位进行安全检查,或者发现安全生产问题未督促整改。
住房城乡建设部印发
《城镇燃气经营安全重大隐患判定标准》

城镇燃气经营安全重大隐患判定标准
第一条 为指导各地加强城镇燃气安全风险管控和隐患排查治理,防范重特大事故发生,切实保护人民群众生命财产安全,根据《中华人民共和国安全生产法》《中华人民共和国特种设备安全法》《城镇燃气管理条例》等法律法规及《燃气工程项目规范》等标准规范,制定本标准。
第二条 本标准所称重大隐患,是指燃气经营者在生产经营过程中,存在的危害程度较大、可能导致群死群伤或造成重大经济损失的隐患。
第三条 县级及以上地方人民政府城镇燃气管理部门在开展燃气安全监督管理工作中,可依照本标准识别、认定城镇燃气经营安全重大隐患,并依法依规督促燃气经营者落实隐患整改责任、及时消除隐患。
第四条 燃气经营者在安全生产管理中,有下列情形之一的,判定为重大隐患:
(一)未取得燃气经营许可证从事燃气经营活动;
(二)未建立安全风险分级管控制度;
(三)未建立事故隐患排查治理制度;
(四)未制定生产安全事故应急救援预案;
(五)未建立对燃气用户燃气设施的定期安全检查制度。
第五条 燃气经营者在燃气厂站安全管理中,有下列情形之一的,判定为重大隐患:
(一)燃气储罐未设置压力、罐容或液位显示等监测装置,或不具有超限报警功能;
(二)燃气厂站内设备和管道未设置防止系统压力参数超过限值的自动切断和放散装置;
(三)压缩天然气、液化天然气和液化石油气装卸系统未设置防止装卸用管拉脱的联锁保护装置;
(四)燃气厂站内设置在有爆炸危险环境的电气、仪表装置,不具有与该区域爆炸危险等级相对应的防爆性能;
(五)燃气厂站内可燃气体泄漏浓度可能达到爆炸下限20%的燃气设施区域内或建(构)筑物内,未设置固定式可燃气体浓度报警装置。
第六条 燃气经营者在燃气管道和调压设施安全管理中,有下列情形之一的,判定为重大隐患:
(一)在中压及以上地下燃气管线保护范围内,建有占压管线的建筑物、构筑物或者其他设施;
(二)除确需穿过且已采取有效防护措施外,输配管道在排水管(沟)、供水管渠、热力管沟、电缆沟、城市交通隧道、城市轨道交通隧道和地下人行通道等地下构筑物内敷设;
(三)调压装置未设置防止燃气出口压力超过下游压力允许值的安全保护措施。
第七条 燃气经营者在气瓶安全管理中,有下列情形之一的,判定为重大隐患:
(一)擅自为非自有气瓶充装燃气;
(二)销售未经许可的充装单位充装的瓶装燃气;
(三)销售充装单位擅自为非自有气瓶充装的瓶装燃气。
第八条 燃气经营者供应不具有标准要求警示性臭味燃气的,判定为重大隐患。
第九条 燃气经营者在对燃气用户进行安全检查时,发现有下列情形之一,不按规定采取书面告知用户整改等措施的,判定为重大隐患:
(一)燃气相对密度大于等于0.75的燃气管道、调压装置和燃具等设置在地下室、半地下室、地下箱体及其他密闭地下空间内;
(二)燃气引入管、立管、水平干管设置在卫生间内;
(三)燃气管道及附件、燃具设置在卧室、旅馆建筑客房等人员居住和休息的房间内;
(四)使用国家明令淘汰的燃气燃烧器具、连接管。
第十条 其他严重违反城镇燃气经营法律法规及标准规范,且存在危害程度较大、可能导致群死群伤或造成重大经济损失的现实危险,判定为重大隐患。
第十一条 本标准自发布之日起执行。
交通运输部办公厅印发
《道路运输企业和城市客运企业安全生产重大事故隐患判定标准(试行)》

道路运输企业和城市客运企业安全生产重大事故隐患判定标准(试行)
第一条 为指导各地科学判定、及时消除道路运输企业和城市客运企业安全生产重大事故隐患,根据《中华人民共和国安全生产法》《中华人民共和国道路交通安全法》《中华人民共和国道路运输条例》等法律法规,制定本标准。
第二条 本标准适用于道路旅客运输、道路普通货物运输、危险货物道路运输、城市轨道交通运营、城市公共汽电车客运、出租汽车客运、机动车驾驶员培训、机动车维修、汽车客运站等企业的安全生产重大事故隐患判定工作。
第三条 道路运输企业和城市客运企业存在下列情形之一的,应当判定为重大事故隐患:
(一)未取得经营许可或未按规定进行备案从事经营活动,或超出许可(备案)事项和有效期经营的;
(二)使用报废、擅自改装、拼装、检验检测不合格(含未在有效期内)以及其他不符合国家规定的车辆装备、设施设备等从事经营活动的;
(三)所属经营性驾驶员和车辆存在长期“三超一疲劳”(超速、超员、超载、疲劳驾驶)且运输过程中未及时提醒纠正、运输行为结束后一个月内未严肃处理,或所属经营性驾驶员存在一次计10分及以上诚信考核计分情形且未严肃处理仍继续安排上岗作业的;
(四)经营地或运营线路途经地已发布台风橙色及以上预警,暴雨、暴雪、冰雹、大雾、沙尘暴、大风、道路结冰红色预警,或地质灾害气象风险红色预警等不具备安全通行条件时,未执行政府部门停运指令或企业应急预案要求仍擅自安排运输作业的;
(五)按法律法规和规章规定,其他应当判定为重大事故隐患的。
第四条 道路旅客运输企业存在本标准第三条规定的情形或下列情形之一的,应当判定为重大事故隐患:
(一)800公里以上道路客运班线未按规定开展安全风险评估,或所属客运车辆未按规定执行凌晨2时至5时停车休息或接驳运输的;
(二)所属客运车辆违法承运或夹带危险物品的。
第五条 道路普通货运企业存在本标准第三条规定情形或下列情形之一的,应当判定为重大事故隐患:
(一)所属货运车辆故意夹带危险货物或违规运输禁运、限运物品,且运输过程中未及时提醒纠正、运输行为结束后一个月内未严肃处理的;
(二)所属货运车辆运输过程中违法装载导致车货总质量超过100吨的。
第六条 危险货物道路运输企业存在本标准第三条规定情形或下列情形之一的,应当判定为重大事故隐患:
(一)运输危险货物过程中包装容器损坏、泄漏的;
(二)所属常压液体罐车罐体运输介质超出适装介质范围,或超过核定载质量载运危险货物的;
(三)所属危险货物运输车辆未按规定采取相关安全防护措施的;
(四)所属运输剧毒化学品、爆炸品的专用车辆及罐式专用车辆(含罐式挂车)在消除危险货物的危害前,到不具备危货车辆维修条件的维修企业进行维修的。
第七条 城市轨道交通运营单位存在本标准第三条(一)(二)(四)(五)规定情形或下列情形之一的,应当判定为重大事故隐患:
(一)未按规定及时组织大客流疏散或列车重大故障清客的;
(二)未按规定及时整治桥隧、车站、轨道主体结构重大病害和损伤的;
(三)未建立保护区管理制度或执行制度不到位发生险性事件的。
第八条 城市公共汽电车客运企业存在本标准第三条规定情形或下列情形之一的,应当判定为重大事故隐患:
(一)未按规定在城市公共汽电车车辆驾驶区域安装安全防护隔离设施的;
(二)新能源城市公共汽电车动力电池超过质保期,未按规定及时更换仍继续使用的。
第九条 出租汽车客运企业存在本标准第三条规定情形或下列情形之一的,应当判定为重大事故隐患:
(一)网络预约出租汽车经营者(网约车平台公司)线上提供服务的车辆或驾驶员与线下实际提供服务的车辆、驾驶员不一致的;
(二)网络预约出租汽车经营者(网约车平台公司)未在App显著位置设置“一键报警”,或虽设置“一键报警”但无法正常使用的。
第十条 机动车驾驶员培训机构存在本标准第三条规定情形或下列情形之一的,应当判定为重大事故隐患:
(一)在道路上进行培训时未遵守公安机关交通管理部门指定的路线和时间的;
(二)所属教练员饮酒、醉酒后从事驾驶培训教学,或未按规定在基础和场地驾驶培训中随车或现场指导、在道路驾驶培训中随车指导的。
第十一条 机动车维修企业存在本标准第三条规定情形或下列情形之一的,应当判定为重大事故隐患:
(一)不具备危险货物运输车辆维修经营业务条件仍违规承修危险货物运输车辆的;
(二)特种作业人员未按规定持证上岗的。
第十二条 开展汽车客运站经营的企业存在本标准第三条规定情形或下列情形之一的,应当判定为重大事故隐患:
(一)未按规定执行一类、二类客运班线实名制管理制度的;
(二)允许超载车辆出站的。
第十三条 依照本标准判定为重大事故隐患的,道路运输企业和城市客运企业应当按有关规定及时向属地交通运输主管部门和负有安全生产监督管理职责的管理部门报告,并依法依规采取相应处置措施。
第十四条 本标准自2023年10月1日起施行。
交通运输部办公厅印发
《公路运营领域重大事故隐患判定标准》

公路运营领域重大事故隐患判定标准
第一条 为指导各地科学准确判定公路运营领域重大事故隐患,根据《中华人民共和国安全生产法》《中华人民共和国公路法》《公路安全保护条例》等法律法规,制定本标准。
第二条 本标准适用于公路运营领域重大事故隐患判定工作。
第三条 本标准所称重大事故隐患是指极易导致重特大安全生产事故,且危害性大或者整改难度大,需要封闭全部或部分路段,并经过一定时间整改治理方能消除的隐患,或者因外部因素影响致使公路管理单位自身难以消除的隐患。
第四条 公路运营领域重大事故隐患分为在役公路桥梁、在役公路隧道、在役公路重点路段、违法违规行为四个方面。
第五条 在役公路桥梁存在以下情形的,应当判定为重大事故隐患:
桥梁技术状况评定为5类,尚未实施危桥改造且未封闭交通的。
第六条 在役公路隧道存在以下情形的,应当判定为重大事故隐患:
隧道技术状况评定为5类,尚未实施危隧整治且未关闭隧道的。
第七条 在役公路重点路段存在以下情形之一的,应当判定为重大事故隐患:
(一)路侧计算净区宽度范围内有车辆可能驶入的高速铁路、高速公路、高压输电线塔、危险品储藏仓库等设施,未按建设期标准规范设置公路交通安全设施的;
(二)跨越大型饮用水水源一级保护区和高速铁路的桥梁以及特大悬索桥、斜拉桥等缆索承重桥梁,未按建设期标准规范设置公路交通安全设施的。
第八条 在《公路安全保护条例》相关规定的公路范围内,存在以下情形之一的,应当判定为重大事故隐患:
(一)相关单位和个人违法从事采矿、采石、采砂、取土、爆破、抽取地下水、架设浮桥等作业,以及违法设立生产、储存、销售危险物品的场所、设施,危及重要公路基础设施安全的;
(二)相关单位和个人违法从事挖掘、占用、穿越、跨越、架设、埋设等涉路施工活动,危及重要公路基础设施安全的;
(三)相关单位和个人在公路用地范围内焚烧物品或排放有毒有害污染物严重影响公路通行的;
(四)相关单位和个人利用公路桥梁进行牵拉、吊装等危及公路桥梁安全的。
(五)载运易燃、易爆、剧毒、放射性等危险物品的车辆,未经审批许可或未按审批许可的行驶时间、路线通过实施交通管制的特大型公路桥梁或者特长公路隧道的。
第九条 本判定标准自发布之日起实施。
国家铁路局印发
《铁路建设工程生产安全重大事故隐患判定标准》

铁路建设工程生产安全重大事故隐患判定标准
第一条 为科学判定铁路建设工程生产安全重大事故隐患,持续完善铁路建设工程安全风险分级管控和隐患排查治理,有效防范和遏制重特大事故发生,推进铁路建设高质量发展,根据《中华人民共和国安全生产法》《铁路安全管理条例》《建设工程安全生产管理条例》等法律法规,制定本标准。
第二条 本标准适用于判定新建、改建铁路建设工程生产安全重大事故隐患。
第三条 本标准所称重大事故隐患,是指在铁路建设工程施工过程中,存在的危害程度较大、可能导致群死群伤或造成重大经济损失的生产安全事故隐患。
第四条 施工管理中有下列情形之一的,应当判定为重大事故隐患:
(一)专业分包单位无相应资质或未取得安全生产许可证的;
(二)施工、监理、勘察设计单位项目主要负责人超过30日不在岗或未实质开展工作的;
(三)危险性较大工程未按规定编制审批专项施工方案,超过一定规模的危险性较大工程未按规定开展专家论证审查的;
(四)爆破、吊装、有限空间作业、人员密集场所动火等危险作业,未安排专门人员进行现场安全管理或未按要求履行作业审批手续的;
(五)特种作业人员未依法取得资格证书;特种设备未取得使用登记证书即投入使用的;
(六)生产生活区选址未经勘察及安全评估的;
(七)场区内使用货车或报废客车载人的。
第五条 隧道工程有下列情形之一的,应当判定为重大事故隐患:
(一)洞口高陡边仰坡未按设计要求开挖和加固防护,未按要求监测边仰坡变形,变形超出规定值的;
(二)未按规定开展超前地质预报、围岩监控量测;超前地质预报结论与设计不符,监控量测数据异常变化,未采取措施处置的;
(三)擅自改变开挖工法;初期支护未及时封闭成环;仰拱一次开挖长度超过规定值;安全步距超出要求;隧道作业面未配备警报、通信装置的;
(四)反坡排水隧道、斜井的抽排水能力小于设计涌水量;未配置应急备用电源、抽排水设备的;
(五)瓦斯等有毒有害气体隧道施工未安装有毒有害气体监测报警装置,监测报警后仍违规作业的;瓦斯隧道施工未使用防爆型电气设备和防爆型作业机械的;
(六)岩溶及富水破碎围岩区段施工,开挖前未按设计完成泄压或预加固措施的;
(七)作业面出现突泥、涌水、涌沙、局部坍塌,支护结构扭曲变形或出现裂缝,且有不断增大趋势未及时撤离人员的;
(八)复杂地质隧道发生影响工程质量和施工安全的地质灾害后,未采取加强设计措施的;
(九)内燃机车、自轮式运转设备、柴油发电设备在隧道内作业未安装一氧化碳等有毒有害气体监测报警装置的。
第六条 桥涵工程有下列情形之一的,应当判定为重大事故隐患:
(一)水上作业平台、围堰、沉井等未进行专项设计,未按设计施工,施工期实际水位高于设计最高水位;围堰或沉井出现漏水、翻砂涌水、结构变形未及时采取有效措施的;
(二)超过8m(含)高墩施工过程中,模板加固、混凝土浇筑速度不符合专项施工方案要求的;
(三)现浇梁支架、移动模架、挂篮等非标设备设施未经专项设计,未经预压、试吊等现场试验验证即投入使用或不按方案拆除;支架地基承载力不足的。
第七条 地质条件、周围环境和地下管线复杂基坑或开挖深度超过5m(含)基坑,土方开挖、支护、降水施工、变形监测未按照批准的专项施工方案实施或者基坑监测变形数据异常变化未采取有效措施的,应当判定为重大事故隐患。
第八条 使用淘汰的工艺设备以及其他严重违反铁路建设工程安全生产法律法规、规章及强制性标准,存在危害程度较大、可能导致群死群伤或造成重大经济损失的现实危险,应当判定为重大事故隐患。
第九条 铁路站房工程的生产安全重大事故隐患判定标准执行《房屋市政工程生产安全重大事故隐患判定标准》有关规定。
第十条 本标准由国家铁路局负责解释。
第十一条 本标准自印发之日起施行。
重大事故隐患判定标准原文下载地址
1. 煤矿重大事故隐患判定标准
https国家矿山安全监察局关于认定露天煤矿重大事故隐患情形的通知
https2. 金属非金属矿山重大事故隐患判定标准
https3. 化工和危险化学品生产经营单位重大生产安全事故隐患判定标准(试行)
https4. 烟花爆竹生产经营单位重大生产安全事故隐患判定标准(试行)
https5. 工贸企业重大事故隐患判定标准
https6. 重大火灾隐患判定方法
https7. 城镇燃气经营安全重大隐患判定标准
https8. 房屋市政工程生产安全重大事故隐患判定标准
https9. 自建房结构安全排查技术要点(暂行)
https10. 公路水运工程施工安全治理能力提升行动方案
https11. 道路运输企业和城市客运企业安全生产重大事故隐患判定标准(试行)
https12. 公路运营领域重大事故隐患判定标准
https13. 铁路交通重大事故隐患判定标准
https14. 铁路建设工程生产安全重大事故隐患判定标准
https15. 水上客运重大事故隐患判定指南(暂行)
https16. 危险货物港口作业重大事故隐患判定指南
https17. 水利工程生产安全重大事故隐患判定标准(试行)
http水利工程生产安全重大事故隐患清单指南(2023年版)http18. 渔业船舶重大事故隐患判定标准(试行)
http19. 农机安全生产重大事故隐患判定标准(试行)
http20. 重大电力安全隐患判定标准(试行)
http21. 水电站大坝工程隐患治理监督管理办法
原标题:《请收藏!这些行业公布重大事故隐患判定标准(附下载链接)》

