听说了吗?这种血糖检测神器不用扎手指了
原创 浦东疾控 疾控U健康 收录于合集 #疾病防治 19个
小U生活中常听一些糖友“诉苦”:
“测血糖还要扎手指怕疼的呀”!
“最怕扎针了”!
后果就是常常延误了血糖监测……
今天小U要告诉大家:
还有不扎手指的血糖监测方法
——持续葡萄糖监测,
你了解吗?
持续葡萄糖监测是什么新科技?
持续葡萄糖监测(continuous glucose monitoring , CGM),是指通过葡萄糖感应器持续检测皮下组织间液葡萄糖浓度,而间接反映血糖水平的监测技术。CGM动态血糖仪需要持续佩戴,能够定时自动监测一次葡萄糖浓度,绘制每日血糖变化曲线,直观地呈现血糖的动态变化。近年来CGM在糖尿病管理方面获得迅速推广应用,也越来越多应用于新生儿低血糖、健康保健指导、围手术期和危重症患者血糖管理等非糖尿病领域。
动态血糖仪原理图片 来源百度(侵删)
持续葡萄糖监测比扎手指更靠谱吗?
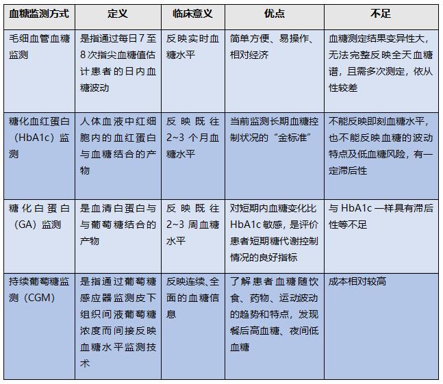
目前常用的血糖监测可分为毛细血管血糖监测、糖化血红蛋白(HbA1c)监测、糖化白蛋白(GA)监测和 CGM。相比于前三种血糖监测方式,CGM的优缺点,小U也给大家整理了:
给大家打个比方:毛细血管血糖监测就好比是给血糖“拍照片”,而CGM系统就像“摄像机”连续记录血糖动态趋势,弥补了毛细血管血糖监测和 HbA1c 的局限性,能发现不易被传统监测方法所探测到的隐匿性高血糖和低血糖,尤其是餐后高血糖和夜间无症状性低血糖。
CGM监测血糖,这几类人群比较合适
虽然CGM有很多好处,但它并不适合所有人。没有持续血糖监测需求的人群,也不必使用更昂贵的CGM设备。对于以下几类人群,一般都需要持续监测血糖,CGM是更方便的选择。
1、1型糖尿病患者;
2、需要胰岛素强化治疗的Ⅱ型糖尿病患者;
3、在毛细血管血糖监测指导下使用降糖治疗的Ⅱ型糖尿病患者,仍出现下列情况之一,具体包括:
①无法解释的严重低血糖或反复低血糖,无症状性低血糖、夜间低糖;
②无法解释的高血糖,特别是空腹高血糖;
③血糖波动大;
④出于对低血糖的恐惧,刻意保持高血糖状态的患者。
4、妊娠期糖尿病患者。
是否需要使用CGM,如何安全准确佩戴CGM设备,请严格遵守医嘱。
-参考文献-[1]中华医学会糖尿病学分会.中国2型糖尿病防治指南(2020年版)[J].中华糖尿病杂志,2021,13(4): 315-409.
[2]中华医学会糖尿病学分会. 中国血糖监测临床应用指南(2021年版)[J]. 中华糖尿病杂志,2021,13(10):936-948. DOI:10.3760/cma.j.cn115791-20210810-00436.
[3]贾伟平.血糖监测技术的进步与展望[J].上海交通大学学报(医学版),2022,42(09):1171-1175.
[4]贾晓炜,孙晶.血糖管理和达标新手段——连续性血糖监测[J].广东药科大学学报,2022,38(06):121-125.
[5]徐依璐,蒋培琴,陈洁,穆福婷.糖尿病血糖管理技术的研究进展及护理要点[J].循证护理,2022,8(20):2763-2767.
撰稿:慢病科 徐荣 吴抗 徐倩
原标题:《听说了吗?这种血糖检测神器不用扎手指了》

